设置坐标比例
我们可以使用axis命令来设置绘图的范围,一般命令如下:
aixs([xmin xmax ymin ymax])
假设我们要产生函数y = sin(2x+3)在0~5之间的图像,我们考虑到y的值在-1和1之间,那么就可以设置y仅显示这些值:
>> x = [0:0.01:5];
>> y = sin(2*x + 3);
>> plot(x,y),axis([0 5 -1 1])

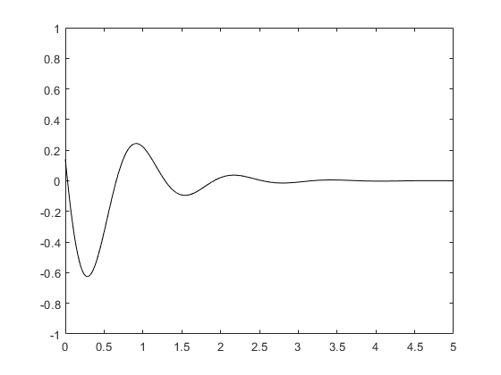
现在我们绘制
先试一下x在0~5,y在-1到1的范围:
>> x = [0:0.01:5];
>> y = exp(-1.5*x).*sin(5*x+3);
>> plot(x,y,'k'),axis([0 5 -1 1])
图像如下:

从图中可以看到,y的范围还可以再调整。
我们尝试把y的范围调整到-0.7~0.3之间,所以把axis命令变为下面的形式:
>> plot(x,y,'k'),axis([0 5 -0.7 0.3])

现在的图像看起来更加的紧凑了。
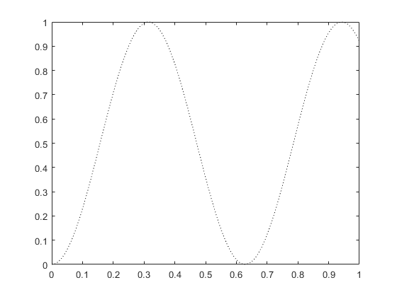
下面我们绘制
在MATLAB中对函数进行平方正确的做法是使用数组相乘,即点乘:

例如:
>> y = sin(5*x).^2;
我们使用黑色的点线来绘图:
>> x = [0:0.01:1];
>> y = sin(5*x).^2;
>> plot(x,y,'k:'),axis([0 1 0 1])
图片如下:

x在0~5之间的函数图像:

复习:
axis equal坐标轴等间距axis square产生正方形图像

最后
以上就是小巧老鼠最近收集整理的关于MATLAB图形绘制--设置坐标比例设置坐标比例的全部内容,更多相关MATLAB图形绘制--设置坐标比例设置坐标比例内容请搜索靠谱客的其他文章。
本图文内容来源于网友提供,作为学习参考使用,或来自网络收集整理,版权属于原作者所有。
发表评论 取消回复