我是靠谱客的博主 负责花生,这篇文章主要介绍A/B 测试助力游戏业务增长,现在分享给大家,希望可以做个参考。

动手点关注 干货不迷路 ????

随着游戏出海以及私域流量运营的挑战,游戏企业对数据分析的使用需求和依赖度进一步提高。在游戏研发立项、验证、开发、测试、上线和运营等阶段 A/B 测试均能发挥重要作用。本篇将详细解读火山引擎 A/B 测试如何助力客户游戏业务增长 。

中国游戏行业发展现状及挑战

国内市场增长乏力

2021 年游戏销售收入 2965.13 亿元,同比增长 6.4%,增速相较于 2020 年减少近 15%。游戏用户规模达 6.66 亿人,同比增长仅为 0.22%。2021 年游戏销售收入增长乏力,游戏人口红利趋于饱和,国内游戏市场整体正在从增量市场向存量市场转变。受未成年人保护法和国内游戏版号发行限制的影响,未来一段时间国内发展还会受限。

6174b780ae7bea5f845a085245ea7ff0.png

自研游戏出海势头强劲

2021 年,中国自主研发游戏海外市场实际销售收入达 180.13 亿美元(近 1200 亿人民币),比 2020 年增加了 25.63 亿美元,同比增长 16.59%。从近五年的平均增长幅度看,我国游戏出海份额呈现稳定上升的态势。中国自主研发移动游戏海外重点地区收入分布中,来自美国、日本、韩国收入占 32.58%,18.54%和 7.19%,共贡献了 58.31%的收入。

a7631eda8943757c60a555b8c499558d.png

私域流量扰动行业格局

近年来,随着自媒体平台的快速发展,私域流量的积累为游戏的发行提供了新的投放基础。在精准营销技术的辅助下,自媒体平台的游戏投放取得了令人瞩目的效果。以青瓷游戏的《最强蜗牛》为例,《最强蜗牛》上线在抖音和西瓜视频两个平台,通过悬念预热、超级挑战赛、全民任务等新的互动方式,精准触达了目标用户,游戏上线后 10 天 iOS 流水超 1.04 亿,连续一个月居 iOS 游戏畅销榜前十名。

随着国内游戏用户数量趋于饱和,中国游戏产业也从高速成长期逐渐转型,市场成熟度提升,竞争趋于精细化。游戏企业买量成本高企,用户留存难,对精细化运营的要求也越来越高。叠加游戏出海以及私域流量运营的挑战,游戏企业对数据分析的使用需求和依赖度进一步提高。

快速试错,A/B 测试助力打造爆款游戏

游戏行业发展至今,先后经历了主机游戏时代、网页游戏时代、移动游戏时代等多个阶段,如今移动游戏收入占国内游戏收入的 7 成以上,许多传统游戏公司正面临着转型压力。随着游戏技术的日趋成熟,大批新兴公司涌入该行业,进一步加剧了竞争压力。

游戏研发流程大致分为立项、验证、开发、测试、上线准备和运营六个阶段,每个阶段往往都伴随着许多修改。修改的效果如何?对于核心指标是否会有负面的影响?传统的思路,是将新特性上线后验证效果,但这也往往存在上线周期长,过分依赖经验,影响面广等问题。

ac01638c5815eb02e02429a1b5177528.png

A/B 实验通过在线上流量中取出一小部分,完全随机地分给原策略 A(对照组)和新策略 B(实验组),再结合一定的统计方法 ,得到对于两种策略相对效果的准确估计。通过 A/B 实验可以对游戏新特性/修改进行科学的评估,利用线上小流量即可验证效果,并能够有效地衡量收益。

A/B 实验,科学评估修改效果

当我们进行实验之前,实验者需要事先约定一个对显著性水平的预期,即限定"原假设正确但是被拒绝了"的概率上限为 α,通常接受的犯此类错误的概率范围是 0%~ 5%。在实验的统计计算中,我们用 p-value 来表征某个实验情景下犯这种错误的实际概率。只要 p-value 小于我们事先设定的 α,实验即在显著性水平上达标。

计算显著性水平是用来对抗抽样误差的方法,当我们实验在显著性水平上达标后,我们认为有 95%以上的把握说明实验结果是可信的。这大大降低了,游戏修改上线对指标负面影响的可能。

《全民弹弹弹》是一款操作简单、极易上手的球跳塔类休闲游戏,玩家既可以让弹球一层一层地击穿彩色砖块,享受纯粹的弹射快感,也可以解锁更多未知的球球,体验合成的养成乐趣。

游戏运营为验证游戏首页对玩家留存和广告数据的影响,对两个首页方案进行对比:跳塔页(对照组)、合成页面(实验组)

5329aaff18af283eeec262fecbe5577f.png

经过 2 周的实验测试,结果显示,首页为合成页面在 3 日、7 日留存以及广告的效果等核心指标都优于对照组跳塔页方案。最终选择全量合成页面的方案,上线并取得了优异的效果。

8ec46cbff609e7bc5d2e925bc1df5f2d.png 8c63d3449d523e773fe6a4d9ce6fcb14.png

除上述场景外,A/B 实验还常常被用在以下修改的验证中:

  1. 新手引导改动,新手任务难度调整,初始资源调整等

  2. 关卡难度、装备爆率、宝箱中奖率调整等影响游戏体验的的改动

  3. 商城界面,积分系统,公告栏、banner、按钮、图标等功能性区域的改动

  4. 匹配系统、好友系统、聊天系统等社交性功能改动

  5. 游戏 IP、NPC、游戏场景、剧情的改动

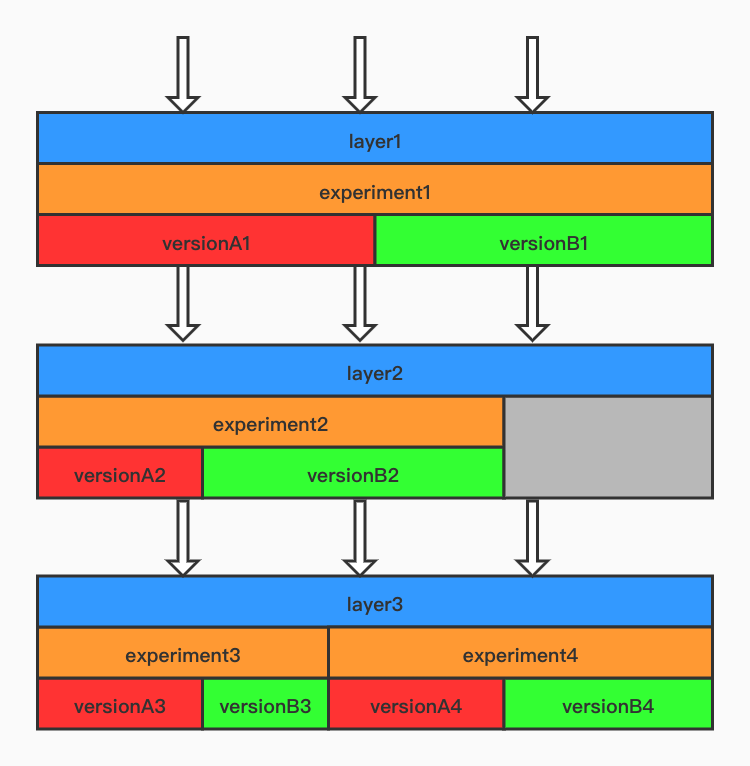
实验分层,拓展线上流量

小 A 要验证新的武器系统,需要 50%的流量验证;小 B 修改商城界面,也需要 50%的流量;小 C 对新手任务进行了完善,同样需要 50%的流量验证。此时同时进行 3 个实验,需要 150%的流量。线上流量不够用,只能对实验进行优先级排序,让几个实验先后进行,但这会导致效率低下。

通过 A/B 实验的流量分层技术,将总体流量复制“无数遍”,形成”无数个”流量层。流量层两两之间相互正交,再加之运行在相同层的实验流量互斥,从而保证同时运行多个实验不会互相干扰。

fd7f1cda86052fccf561a192739fcdc7.png

实验分层技术可以有效的解决线上流量不足的情况,尤其是在游戏内测阶段,这个阶段往往获取用户难度较大。需要通过发布内测任务,小规模买量等方式获得游戏玩家,流量获取成本高。而这个阶段既需要验证游戏的性能、兼容性,又要对游戏的玩法、关卡设置、故事剧情、营收模型等进行调整。如果内测时间过长,不仅需要持续的买量投入,也会导致游戏上线节奏被拖慢,甚至可能错过市场热点。

通过 A/B 实验流量分层技术,打破流量限制,大大缩短游戏验证时间,快速上线迭代。

场景能力,让推广更高效

除了传统的客户端、服务端实验以外,我们还提供了针对特殊场景的 A/B 实验能力,让实验开启更便捷,效果更显著。

  • 可视化实验:通过所见即所得的在线编辑,降低在 Web/H5 页面优化的场景下,产品方和运营方使用 A/B 实验工具的成本。可用于游戏活动的推广页面,抽奖页面的效果对比,无需编程即可快速上线。

b4cc84db8aa5f34edc4c7ac61d9f945d.png
  • 推送实验:通过对推送通知的标题、内容、点击动作等进行测试,找出效果最优的方案。支持多种推送通道、设备类型;可应用于游戏的拉新、召回以及活动推广等场景,及时响应效果,避免负面影响。

334c4d84f054df73f96b8df3910229ba.png
  • 广告实验:提升广告投放 ROI,优化广告投放策略,可对比不同的实验文案、不同的投放渠道的广告投放效果。通过转化增效度量的方式来控制“自然转化”对实验效果的影响,保证广告实验的科学性和严谨性。

70d57f3fabb1b3117c5ca233aba992a4.png

游戏出海,A/B 保驾护航

如今全球化运营已经成为新的趋势,海外游戏营收相较于国内有着更高的增长性。国内自研游戏纷纷出海,快速抢占重点地区份额。与此同时也带来了差异化运营、全球化发布、信息安全等全新的挑战。

地区差异化运营

由于各国文化、宗教信仰、潮流趋势的差异,相同的游戏活动和修改,在海外不同的地区往往取得的收益各不相同。对于公司来说,海外不同地区的差异化运营,往往需要积累各地的运营经验,成本通常较高。盲目的推行,又容易导致一些负面的影响。

A/B 实验支持圈选不同地区的游戏用户,可以针对不同地区的用户开展针对性的测试,能够快速的比较实验结果,确定该地区的最优方案。

83b51903cfd7761318517813d0486d58.png

全球化发布

全球化发布也是公司在出海过程中所不得不面临的挑战。全球化发布意味着运维成本的提高,同时多版本的管理也增加了发行的复杂性。运行中的 A/B 实验,支持直接转换为特性进行发布。同时支持渐进式发布、定时发布,以及回滚操作等。通过使用特性发布功能,使发布流程更加简洁,减少发布风险。

7eda39cb9f00ee2b0d5eb01b6b6dc0b5.png

产品介绍

火山引擎 A/B 测试,限时免费,立即申请!A/B 测试,摆脱猜测,用科学的实验衡量决策收益,打造更好的产品,让业务的每一步都通往增长。火山引擎首度发布增长助推「火种计划」,火山引擎 A/B 测试作为「火种计划」产品之一,将为您免费提 2 亿事件量和 5 万 MAU,以及高达 12 个月的使用权。点击“阅读原文”立即参与!

最后

以上就是负责花生最近收集整理的关于A/B 测试助力游戏业务增长的全部内容,更多相关A/B内容请搜索靠谱客的其他文章。

本图文内容来源于网友提供,作为学习参考使用,或来自网络收集整理,版权属于原作者所有。
点赞(190)

评论列表共有 0 条评论

立即
投稿
返回
顶部