一. 前言
在这篇博客中我们介绍了 SDP 协议相关的内容,WebRTC 是按会话描述,媒体描述(媒体信息,网络描述,安全描述,服务质量)对 SDP 描述字段进行分类的,本文将以 CreateOffer 为例并从源码角度分析 WebRTC 是如何生成 SDP 的。
二. WebRTC SDP类结构说明

如上是 WebRTC SDP 类关系图,每个 SDP 在 WebRTC 源码中对应一个 SessionDescription 结构,其中包含 ContentInfos,TransportInfos,ContentGroups 等重要类型成员。
class SessionDescription {
// ...
private:
ContentInfos contents_;
TransportInfos transport_infos_;
ContentGroups content_groups_;
bool msid_supported_ = true;
int msid_signaling_ = kMsidSignalingSsrcAttribute;
bool extmap_allow_mixed_ = false;
};
ContentInfos (vector<ContentInfo>) 成员包含了 SDP 中的 m= 媒体描述行中的内容信息,一个 ContentInfo 对应一个 m= 媒体描述行中的内容描述信息,ContentInfo 中重要的成员为 std::unique_ptr<MediaContentDescription> description_,MediaContentDescription 包含了 rtcp_mux_,rtcp_reduced_size_,direction_,rtp_header_extensions_ 等成员,分别对应 SDP 文本的 a=rtcp-mux,a=rtcp-rsize,a=sendrecv/sendonly/recvonly,a=extmap:num rtp_header_extension 等设置。
class RTC_EXPORT ContentInfo {
// ...
std::string name;
MediaProtocolType type;
bool rejected = false;
bool bundle_only = false;
private:
friend class SessionDescription;
std::unique_ptr<MediaContentDescription> description_;
};
class MediaContentDescription {
// ...
protected:
bool rtcp_mux_ = false;
bool rtcp_reduced_size_ = false;
bool remote_estimate_ = false;
int bandwidth_ = kAutoBandwidth;
std::string protocol_;
std::vector<CryptoParams> cryptos_;
std::vector<webrtc::RtpExtension> rtp_header_extensions_;
bool rtp_header_extensions_set_ = false;
StreamParamsVec send_streams_;
bool conference_mode_ = false;
webrtc::RtpTransceiverDirection direction_ =
webrtc::RtpTransceiverDirection::kSendRecv;
rtc::SocketAddress connection_address_;
// Mixed one- and two-byte header not included in offer on media level or
// session level, but we will respond that we support it. The plan is to add
// it to our offer on session level. See todo in SessionDescription.
ExtmapAllowMixed extmap_allow_mixed_enum_ = kNo;
SimulcastDescription simulcast_;
std::vector<RidDescription> receive_rids_;
absl::optional<std::string> alt_protocol_;
};
TransportInfos (vector<TransportInfo>) 成员包含了 SDP 中 m= 媒体描述行中的通道信息,其中重要的成员为 TransportDescription description,TransportDescription 包含了 ice_ufrag,ice_pwd,ice_mode,connection_role,identity_fingerprint 等成员,分别对应 SDP 文本的 a=ice-ufrag,a=ice-pwd,a=ice-lite,a=setup:actpass/active/passive...,a=fingerprint:hash_algorithm hash_value 等设置。
struct TransportInfo {
TransportInfo() {}
TransportInfo(const std::string& content_name,
const TransportDescription& description)
: content_name(content_name), description(description) {}
std::string content_name;
TransportDescription description;
};
struct TransportDescription {
// ...
std::vector<std::string> transport_options;
std::string ice_ufrag;
std::string ice_pwd;
IceMode ice_mode;
ConnectionRole connection_role;
std::unique_ptr<rtc::SSLFingerprint> identity_fingerprint;
absl::optional<OpaqueTransportParameters> opaque_parameters;
};
ContentGroups (vector<ContentGroup>) 成员包含了音视频媒体流的绑定信息。
class ContentGroup {
// ...
private:
std::string semantics_;
ContentNames content_names_;
};
三. WebRTC生成SDP
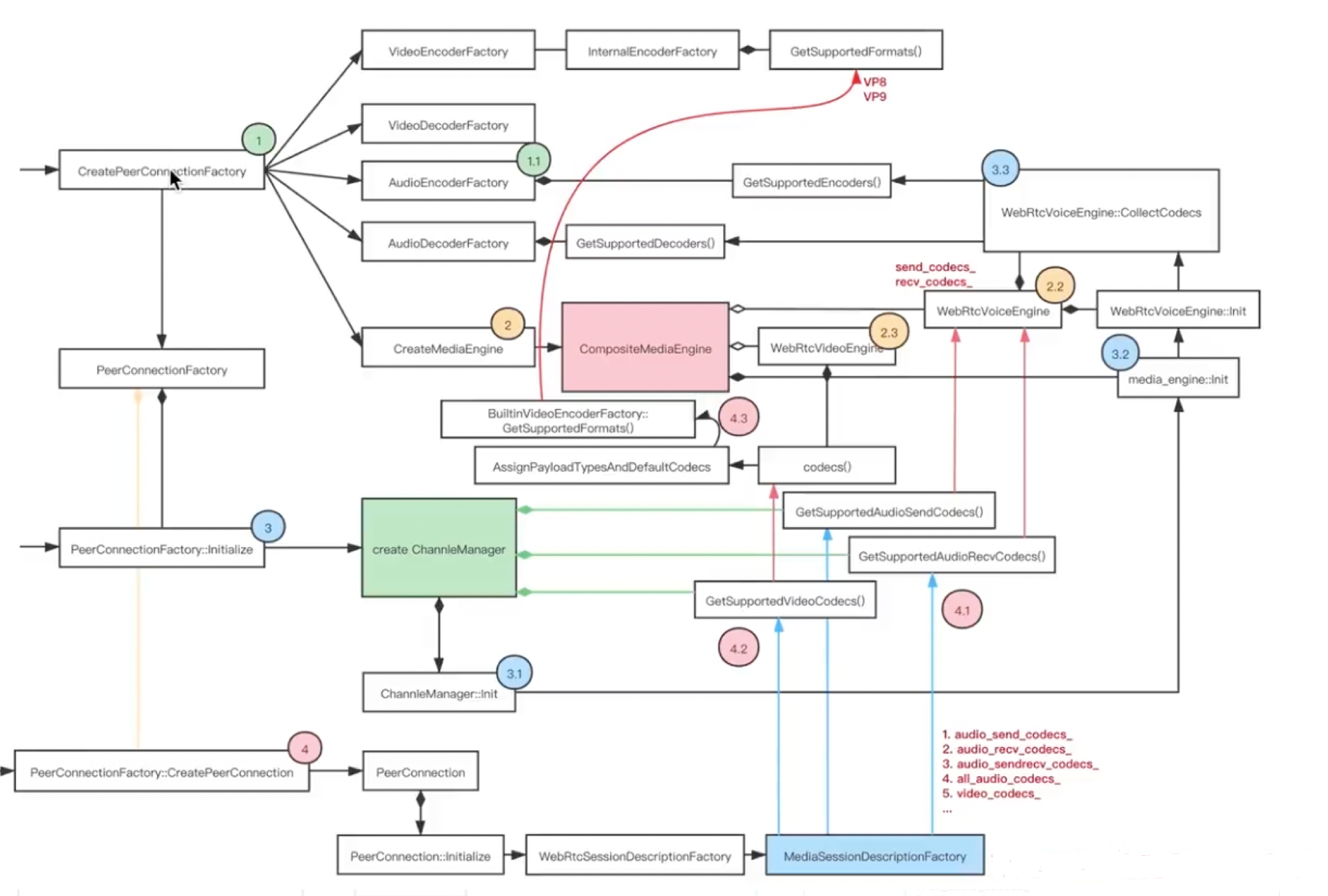
WebRTC 生成 SDP 的步骤:获取本地媒体,创建 PeerConnection 对等连接,通过 AddTrack 添加往 PeerConnection 添加媒体轨信息,调用 createOffer 产生 offer SDP(如果是 answer SDP 则调用 createAnswer)。
CreatePeerConnection
WebRTC 在生成 SDP 时会携带支持的音视频媒体类型,例如 a=rtpmap:111 opus/48000/2,a=rtpmap:103 ISAC/16000,a=rtpmap:9 G722/8000,那么它是如何收集编解码器信息的呢?
peer_connection_factory_ = webrtc::CreatePeerConnectionFactory(
nullptr /* network_thread */, nullptr /* worker_thread */,
nullptr /* signaling_thread */, nullptr /* default_adm */,
webrtc::CreateBuiltinAudioEncoderFactory(),
webrtc::CreateBuiltinAudioDecoderFactory(),
webrtc::CreateBuiltinVideoEncoderFactory(),
webrtc::CreateBuiltinVideoDecoderFactory(), nullptr /* audio_mixer */,
nullptr /* audio_processing */);
首先创建 PeerConnectionFactory 会传入音视频编解码器工厂,以创建音频编码器工厂 CreateBuiltinAudioEncoderFactory 说明,它调用 CreateAudioEncoderFactory 可变模板参数方法,将该版本支持的编码器类型传入(如下 Opus,Isac,G722,Ilbc,G711...)。
rtc::scoped_refptr<AudioEncoderFactory> CreateBuiltinAudioEncoderFactory() {
return CreateAudioEncoderFactory<
#if WEBRTC_USE_BUILTIN_OPUS
AudioEncoderOpus, NotAdvertised<AudioEncoderMultiChannelOpus>,
#endif
AudioEncoderIsac, AudioEncoderG722,
#if WEBRTC_USE_BUILTIN_ILBC
AudioEncoderIlbc,
#endif
AudioEncoderG711, NotAdvertised<AudioEncoderL16>>();
}
template <typename... Ts>
rtc::scoped_refptr<AudioEncoderFactory> CreateAudioEncoderFactory() {
// There's no technical reason we couldn't allow zero template parameters,
// but such a factory couldn't create any encoders, and callers can do this
// by mistake by simply forgetting the <> altogether. So we forbid it in
// order to prevent caller foot-shooting.
static_assert(sizeof...(Ts) >= 1,
"Caller must give at least one template parameter");
return rtc::scoped_refptr<AudioEncoderFactory>(
new rtc::RefCountedObject<
audio_encoder_factory_template_impl::AudioEncoderFactoryT<Ts...>>());
}
template <typename... Ts>
class AudioEncoderFactoryT : public AudioEncoderFactory {
public:
std::vector<AudioCodecSpec> GetSupportedEncoders() override {
std::vector<AudioCodecSpec> specs;
Helper<Ts...>::AppendSupportedEncoders(&specs);
return specs;
}
absl::optional<AudioCodecInfo> QueryAudioEncoder(
const SdpAudioFormat& format) override {
return Helper<Ts...>::QueryAudioEncoder(format);
}
std::unique_ptr<AudioEncoder> MakeAudioEncoder(
int payload_type,
const SdpAudioFormat& format,
absl::optional<AudioCodecPairId> codec_pair_id) override {
return Helper<Ts...>::MakeAudioEncoder(payload_type, format, codec_pair_id);
}
};
CreateAudioEncoderFactory 会返回 rtc::scoped_refptr<AudioEncoderFactory> 对象,CreateAudioDecoderFactory,CreateVideoEncoderFactory,CreateVideoDecoderFactory 也会返回对应的音视频编解码工厂,它们被赋值给 media_dependencies 用于创建 PeerConnectionFactory。
cricket::MediaEngineDependencies media_dependencies;
media_dependencies.task_queue_factory = dependencies.task_queue_factory.get();
media_dependencies.adm = std::move(default_adm);
media_dependencies.audio_encoder_factory = std::move(audio_encoder_factory);
media_dependencies.audio_decoder_factory = std::move(audio_decoder_factory);
if (audio_processing) {
media_dependencies.audio_processing = std::move(audio_processing);
} else {
media_dependencies.audio_processing = AudioProcessingBuilder().Create();
}
media_dependencies.audio_mixer = std::move(audio_mixer);
media_dependencies.video_encoder_factory = std::move(video_encoder_factory);
media_dependencies.video_decoder_factory = std::move(video_decoder_factory);
dependencies.media_engine =
cricket::CreateMediaEngine(std::move(media_dependencies));
return CreateModularPeerConnectionFactory(std::move(dependencies));
PeerConnectionFactory 创建后再调用 PeerConnectionFactory::Initialize 创建 ChannelManager 并进行初始化,ChannelManager::Init 会进行媒体引擎初始化,它会调用音视频编解码工厂类的 GetSupportedEncoders/GetSupportedDecoders 获取我们传入的编解码器类型所支持的编解码器参数。


void WebRtcVoiceEngine::Init() {
// ...
// Load our audio codec lists.
RTC_LOG(LS_VERBOSE) << "Supported send codecs in order of preference:";
send_codecs_ = CollectCodecs(encoder_factory_->GetSupportedEncoders());
for (const AudioCodec& codec : send_codecs_) {
RTC_LOG(LS_VERBOSE) << ToString(codec);
}
RTC_LOG(LS_VERBOSE) << "Supported recv codecs in order of preference:";
recv_codecs_ = CollectCodecs(decoder_factory_->GetSupportedDecoders());
for (const AudioCodec& codec : recv_codecs_) {
RTC_LOG(LS_VERBOSE) << ToString(codec);
}
// ...
}
GetSupportedEncoders 会调用 AppendSupportedEncoders 将支持的编码器参数传入,如下是 OPUS 对应的 SdpAudioFormat 和 AudioCodecInfo 信息。
void AudioEncoderOpusImpl::AppendSupportedEncoders(
std::vector<AudioCodecSpec>* specs) {
const SdpAudioFormat fmt = {"opus",
kRtpTimestampRateHz,
2,
{{"minptime", "10"}, {"useinbandfec", "1"}}};
const AudioCodecInfo info = QueryAudioEncoder(*SdpToConfig(fmt));
specs->push_back({fmt, info});
}
PeerConnectionFactory 初始化完成后可以通过 CreatePeerConnection 创建 PeerConnection,在 PeerConnection::Initialize 中会创建 WebRtcSessionDescriptionFactory 对象,后续 createOffer 将通过该对象构造出 SDP。
bool PeerConnection::Initialize(
const PeerConnectionInterface::RTCConfiguration& configuration,
PeerConnectionDependencies dependencies) {
// ...
webrtc_session_desc_factory_.reset(new WebRtcSessionDescriptionFactory(
signaling_thread(), channel_manager(), this, session_id(),
std::move(dependencies.cert_generator), certificate, &ssrc_generator_));
webrtc_session_desc_factory_->SignalCertificateReady.connect(
this, &PeerConnection::OnCertificateReady);
if (options.disable_encryption) {
webrtc_session_desc_factory_->SetSdesPolicy(cricket::SEC_DISABLED);
}
webrtc_session_desc_factory_->set_enable_encrypted_rtp_header_extensions(
GetCryptoOptions().srtp.enable_encrypted_rtp_header_extensions);
webrtc_session_desc_factory_->set_is_unified_plan(IsUnifiedPlan());
// ...
}
上述描述的流程总结图如下。

CreateOffer
当上层调用 PeerConnection::CreateOffer 后则开始生成 offer SDP,它会调用 PeerConnection::DoCreateOffer,DoCreateOffer 再调用 WebRtcSessionDescriptionFactory::CreateOffer 进行 offer SDP 的创建。

void PeerConnection::DoCreateOffer(
const RTCOfferAnswerOptions& options,
rtc::scoped_refptr<CreateSessionDescriptionObserver> observer) {
// ...
cricket::MediaSessionOptions session_options;
GetOptionsForOffer(options, &session_options);
webrtc_session_desc_factory_->CreateOffer(observer, options, session_options);
}
WebRtcSessionDescriptionFactory::CreateOffer 会往 create_session_description_request_ 塞入创建 offer 类型 SDP 的请求,当工作线程完成证书的创建后会回调 WebRtcSessionDescriptionFactory::SetCertificate,取出请求并执行 WebRtcSessionDescriptionFactory::InternalCreateOffer 创建 offer SDP。


WebRtcSessionDescriptionFactory::InternalCreateOffer 调用 MediaSessionDescriptionFactory::CreateOffer。

MediaSessionDescriptionFactory::CreateOffer 会添加音视频的 SDP 信息,以 AddAudioContentForOffer 为例说明,

添加完媒体信息后又调用 AddTransportOffer 创建通道相关信息。


上述描述的流程总结图如下。

最后
以上就是丰富银耳汤最近收集整理的关于WebRTC CreateOffer源码剖析一. 前言二. WebRTC SDP类结构说明三. WebRTC生成SDP的全部内容,更多相关WebRTC内容请搜索靠谱客的其他文章。
发表评论 取消回复