| 嵌入式工程师成长之路 系列文章 总目录 |
|---|
| 系列文章总目录 |
| 希望本是无所谓有,无所谓无的,这正如脚下的路,其实地上本没有路,走的人多了,也便成了路 |
| 原创不易,文章会持续更新,欢迎微信扫码关注公众号 |
| 承接 小程序 / 嵌入式 / PC端项目开发,联系作者 |

| 案例四:简易空气净化器更新完毕 |
|---|
| 【专题2:电子工程师 之 硬件】 之 【56.案例四:简易空气净化器,案例介绍和资源评估】 |
| 【专题2:电子工程师 之 硬件】 之 【57.案例四:简易空气净化器,运放的选型】 |
| 【专题2:电子工程师 之 硬件】 之 【58.案例四:简易空气净化器,高精度恒压源的设计】 |
| 【专题2:电子工程师 之 硬件】 之 【59.案例四:简易空气净化器,净化器通风系统,地和点LED】 |
| 【专题2:电子工程师 之 硬件】 之 【60.案例四:简易空气净化器,蜂鸣器电路】 |
| 【专题2:电子工程师 之 硬件】 之 【61.案例四:简易空气净化器,使用硬件产生PWM波并对马达调速】 |
| 【专题2:电子工程师 之 硬件】 之 【62.案例四:简易空气净化器,完整原理图】 |
| 【专题2:电子工程师 之 硬件】 之 【63.案例四:简易空气净化器,电路板调试】 |
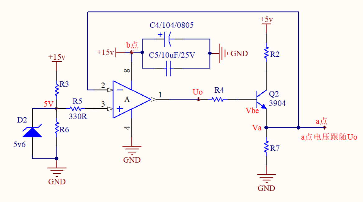
1.在元器件电源供电附近加电容
下图运放供电有误,正端下方接电源正,运放负端上方接电源负。

对于一些消耗功率的器件,如果该器件离电源较远,在布线时布得比较远,常常需要在这些器件的供电电源附近加上电容。因为距离较远,阻抗比较大。
当这个器件消耗功率变大,有可能导致该器件的供电电压不足,譬如b点电压小于电源电压,因为电容C5可以储能,所以对供电电压进行补偿。
2.注意地的接法

因为运放采集的是差分信号,信号源两端的电压差,所以最好将运放的输入端2直接接在信号的地上。上面的接法不太好,因为在一个面积很大的板子中,地a和地b在逻辑中是相连的,但有可能相距较远,使得地a和地b有电压偏移。a和b之间有很小的电压差,虽然很小,但经过运放一放大之后就会很大。
所以运放的输入信号端的地一般采用下面的接法。

P1为输入信号产生源(譬如传感器)。
因为系统中有马达,为了让系统提供的+15V电源能够尽可能稳定,所以需要隔离电源,让负载的变化不会影响系统+15V,这里可以选择一个低速(二极管的导通和关断速度)的二极管,譬如IN4007。
在有电源的附近或是在电流波动比较大的器件附近一般都需要加一个大的电解电容。VDD是给马达供电的。马达上的压降比较大(反向压降也比较大),所以需要使用耐压大并且速度快的二极管,譬如RF101。
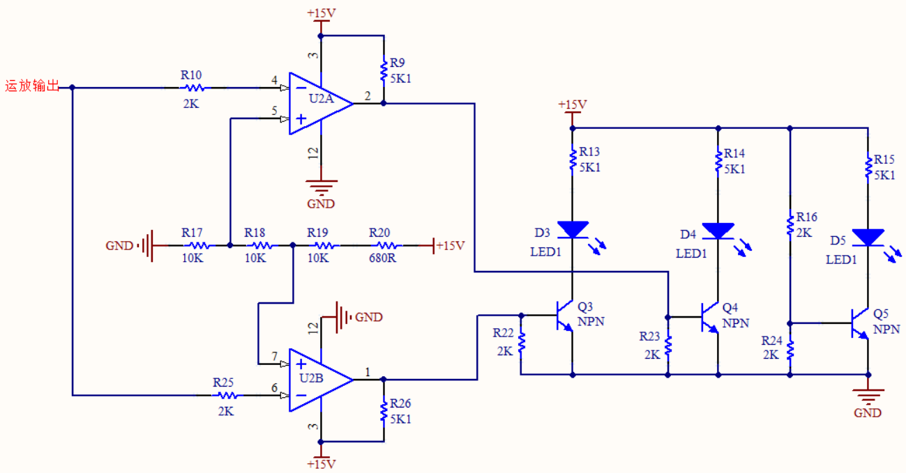
3.点亮LED

因为不管空气质量如何,都有一个LED是亮的,可以先点亮该LED灯。
为什么不用+5V来点亮LED灯,而是用+15V?
+5V是精密电压源提供的,流过LED的电流是精密电压源中的三极管Q2的c极提供的。让+5V驱动LED会导致Q2的Ic过大,使Q2过热,减少Q2的使用寿命。在电路设计时,应该尽量使用系统提供的电压,而尽量不要使用降压后的电压。
4.三个LED指示灯电路
有一个LED是常亮的,另外两个分别通过两个比较器的输出端来控制。(下图比较器供电有误,正端下方接电源正,运放负端上方接电源负)。

最后
以上就是美丽天空最近收集整理的关于【专题5: 硬件设计】 之 【59.案例四:净化器通风系统,地和点LED】的全部内容,更多相关【专题5:内容请搜索靠谱客的其他文章。
发表评论 取消回复