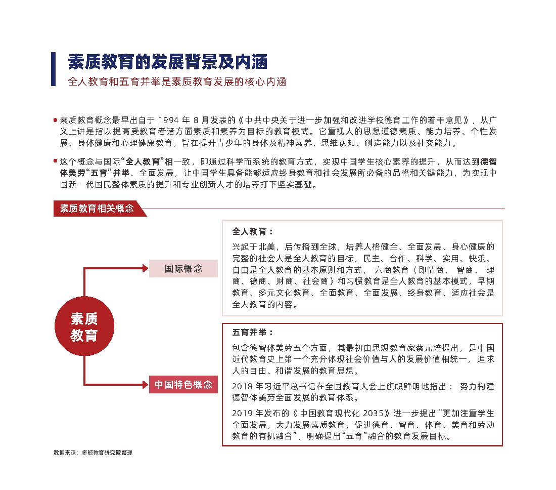
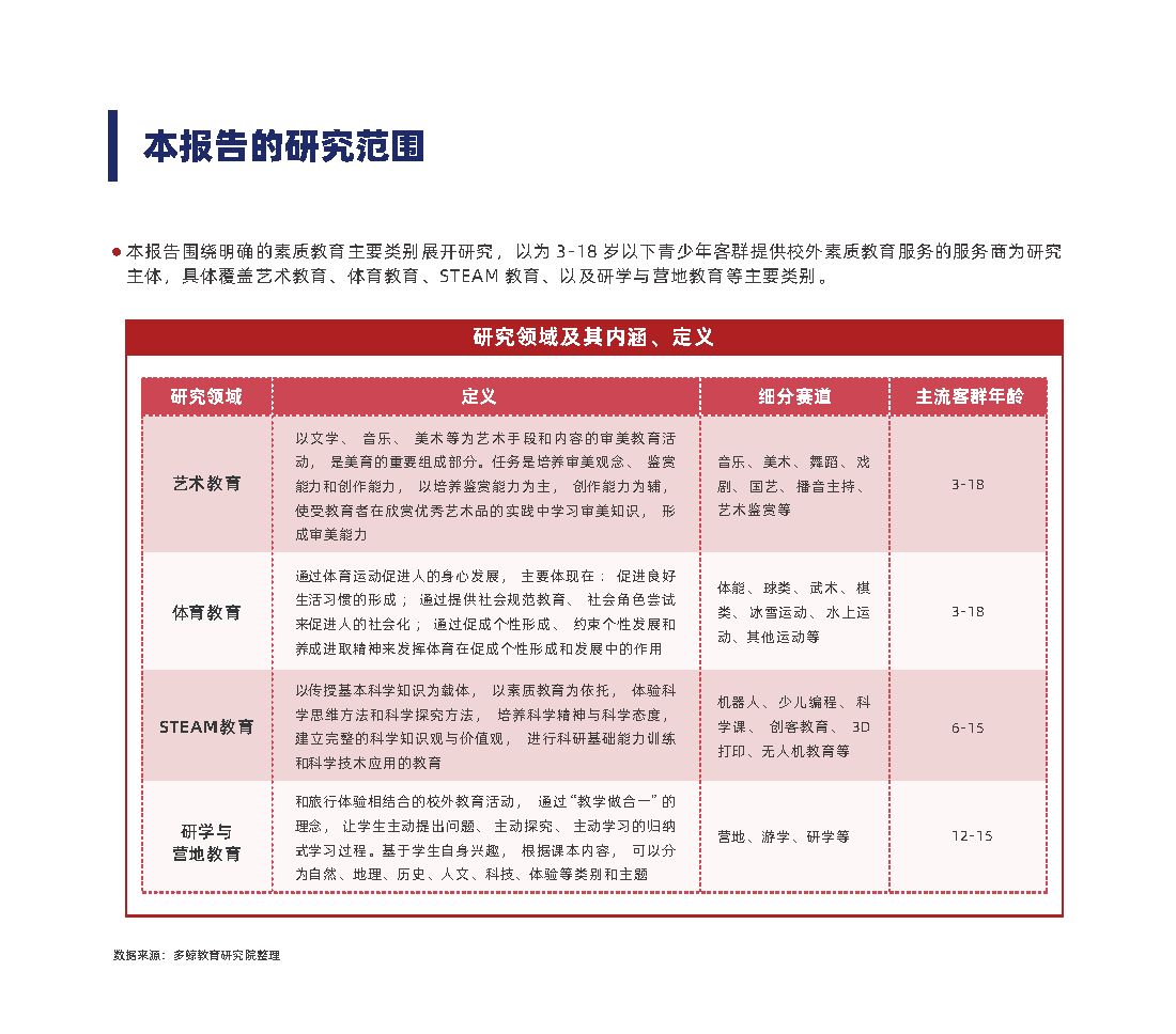
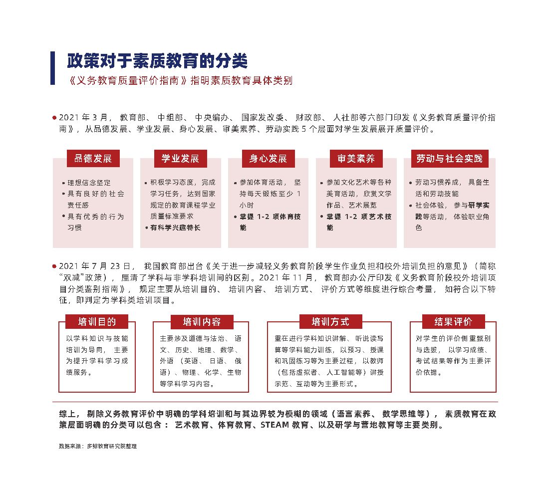
摘要:双减之下,教育行业巨变。K12 学科培训业务退潮,素质教育赛道回暖。在政策呼吁和形势引领下,一批企业加速入场。素质教育的发展,仍面临重重挑战:当监管政策趋严,素质教育机构如何合规、有序发展?当疯狂烧钱获客的时代终结,素质教育产品有哪些获客新思路和突破口?当技术浪潮席卷教育行业,素质教育机构如何应对供需两端的丰富变化?当刚性需求增强,素质教育企业要做校内教育的有益补充,如何找准进校切入点?当行业竞争加剧,素质教育机构如何提高综合能力、走得更远?
来源:多鲸教育研究院






如需查看完整报告和报告下载或了解更多,公众号:行业报告智库
今日报告分享
2022-02-07-2021年元宇宙发展报告-数据观.pdf
2022-02-07-元宇宙与虚拟数字人-清博智能.pdf
2022-02-07-2022中国素质教育行业报告-多鲸教育研究院.pdf
2022-02-07-2021H1音乐节奏游戏市场研究报告-OpenMediation.pdf
2022-02-07-2021年中国内容营销市场发展洞察-易观分析.pdf

最后
以上就是痴情盼望最近收集整理的关于【报告分享】2022中国素质教育行业报告-多鲸教育研究院(附下载)的全部内容,更多相关【报告分享】2022中国素质教育行业报告-多鲸教育研究院(附下载)内容请搜索靠谱客的其他文章。
本图文内容来源于网友提供,作为学习参考使用,或来自网络收集整理,版权属于原作者所有。
发表评论 取消回复