
数字经济快速发展为互联网带来新机遇,大厂在推进数字产业化和产业数字化进程中大有可为。2022年发布的《“十四五”数字经济发展规划》明确“十四五”将继续坚持推进数字产业化和产业数字化,重点强调传统产业数字化转型升级,而互联网对于发展数字经济具有重要意义,互联网行业有望开启增长更加稳健、发展更加健康可持续的新篇章。2022年《关于推动平台经济规范健康持续发展的若干意见》指出,坚持互联网平台发展与规范并重,鼓励互联网平台加强技术创新、提升全球化发展水平,赋能制造业、农业等领域数字化转型,互联网公司将持续助力中国数字经济发展。
"十四五"数字经济发展主要指标

资料来源:公开资料整理
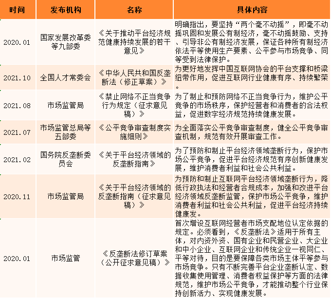
2021年是互联网反垄断元年,一系列监管政策出台,为资本扩张设置“红绿灯”,影响和改变着互联网行业规则。2022年4月政治局会议明确提出,要“促进平台经济健康发展,完成平台经济专项整改、实施常态化监管、出台支持平台经济规范健康发展的具体措施”,平台经济将成为稳增长、稳就业的重要力量。
近年来部分平台经济反垄断监管政策

资料来源:公开资料整理
2021年反垄断局通报了118件行政处罚案件,互联网相关案件占比超过75%,平台反垄断、互联互通、网络审查、数据安全等成为行业关键词。
2021年国家反垄断局行政处罚案件行业分布

资料来源:公开资料整理
随着互联网、移动互联网深入发展,近年来个人信息泄露、数据过度搜集、大数据“杀熟”、诱导沉迷等问题频繁进入公众视野,与此同时,国家网信办连续发布了对多家企业实施网络安全审查的公告,个人信息保护与数据安全治理成为行业重要议题,高科技互联网企业也成为数据合规重点监管对象。
2021年《数据安全法》、《个人信息保护法》等法规陆续出台和施行,推动中国互联网平台从数据利用到兼顾数据利用和隐私保护。2022年4月工信部指出,将从完善管理制度、继续开展专项治理、保障用户权益和开展协同共治四个方面继续推进数据安全和个人信息保护,也意味着互联网企业要适应新的法律环境,建立新的数据安全规则,发展数据安全技术。
中国信通院数据显示,2022Q1互联网行业投融资案例披露的金额同比减少76.7%,环比减42.6%;数量同比减少38.3%,环比减少35.3%。
2021-2022年各季度中国互联网投融资情况

资料来源:公开资料整理
疫情反复加剧了经济下行压力,资本市场投资趋于谨慎。从字节跳动、阿里、百度等大厂近五个季度的对外投资数来看,其中四家环比2021Q4都有不同程度地投资放缓,仅百度/百度风投实现环比正增长。
2021-2022年各季度中国头部大厂在国内私募投资并购变化(单位:个)

资料来源:公开资料整理
硬科技是新一轮产业革命的动力引擎,已经成为了业界共识。互联网巨头们也将硬科技置于重要战略布局,内部下场自研,对外投资收购,双管齐下。对内,从阿里巴巴的达摩院、腾讯自研芯片到百度的无人驾驶汽车,突破关键技术,提升企业竞争力;对外,加大对云服务、人工智能、大数据、集成电路、医疗健康、自动驾驶、区块链、智能制造等多个领域的投资。如美团的策略从“Food+Platform”转变为“零售+科技”,深耕无人配送领域,还在自动驾驶、机器人、激光雷达、芯片等领域加强投资。
2021年全年美团共投资30次,主要围绕智能硬件、本地生活、汽车交通、先进制造4个行业布局,分别投资7次、6次、5次、4次。
2021年美团行业投资分布(单位:次)

资料来源:公开资料整理
国内互联网行业经过多年的发展,网民规模呈逐年增长趋势,截止2021年12月底,中国网民规模已突破10亿,互联网普及率达到73%、
2017-2021年中国网民规模和互联网普及率(单位:亿人、%)

资料来源:公开资料整理
随着人口红利逐渐减弱,流量见顶和监管压力之下,国内互联网企业加速了出海的进程,电商、游戏、娱乐社交产品、内容文创是出海的几大领域,电商、游戏和短视频均为国内非常成熟的业态,头部互联网企业纷纷加码海外,根据自己的业务,开展错位竞争。
部分互联网企业海外布局

资料来源:公开资料整理
人口数、互联网基础设施、经济发展水平是各公司选择出海区域的3个重要因素,从中国互联网产品出海地域分布来看,以南亚、欧洲、东南亚、北美等地区居多。其中:南亚地区20128个;欧洲地区19705个;东南亚地区19249个。
中国互联网产品出海地域分布(单位:个)

资料来源:公开资料整理
元宇宙有望承载下一代互联网入口,带来新的行业增长红利,众多互联网头部企业积极拥抱元宇宙,阿里先后成立新品牌“云镜”、XR实验室,百度发布元宇宙产品“希壤”,字节跳动通过对元宇宙相关公司的一些列收购,纷纷抢占新赛道高地。
元宇宙亟待突破技术瓶颈,《元宇宙通证》书中将元宇宙底层技术归纳为六大类,分别是区块链、交互技术、游戏引擎与空间计算、人工智能与算法、网络技术和物联网技术。根据智慧芽数据显示,2021年9月腾讯在全球24000余件元宇宙领域的已公开专利申请中,主要集中于数据处理、区块链、服务器、人工智能、图像处理、虚拟场景等专业技术领域,被引用次数在50次及以上的专利共12件,展现了腾讯在该领域中较强的技术影响力。
中国互联网大厂动态情况

资料来源:公开资料整理
最后
以上就是优雅胡萝卜最近收集整理的关于2022年中国互联网及数字经济快速发展的相互关系:数字经济为互联网带来新机遇,互联网公司将助力数字经济发展[图]的全部内容,更多相关2022年中国互联网及数字经济快速发展内容请搜索靠谱客的其他文章。
发表评论 取消回复