我是靠谱客的博主 淡定柚子,这篇文章主要介绍一款完整开源的物联网基础平台,现在分享给大家,希望可以做个参考。

今天跟大家分享一个开源物联网基础平台,JetLinks

e905925e5096d3084bf157b97f3f98ad.png

JetLinks,是一个基于Java8,Spring Boot 2.x ,WebFlux,Netty,Vert.x,Reactor的那个多种技术开发的企业级物联网平台。其功能丰富强大,不仅可以支持统一物模型管理,还可以对灵活接入不同厂家不同协议等设备,实现实时数据处理,设备告警,消息通知,数据转发。地理位置,数据可视化等众多功能,让用户快速建立一整套物联网相关业务系统。并且所有代码都开源,除了即插即用,对于有想法的小伙伴也可以进行个性化的二次开发。

JetLinks用的主要技术栈及架构示意如下:

  • Spring Boot 2.3.x

  • Spring WebFlux 响应式Web支持

  • R2DBC 响应式关系型数据库驱动

  • Project Reactor 响应式编程框架

  • Netty ,Vert.x 高性能网络编程框架

  • ElasticSearch 全文检索,日志,时序数据存储

  • PostgreSQL 业务功能数据管理

  • hsweb framework 4 业务功能基础框架

107b7ca7af8d8aebd63b4f862974185b.png

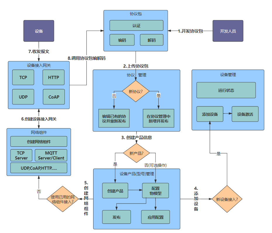
对于如何接入设备有疑问的小伙伴,也可以通过下面这张流程图略知一二:

cdda3e1d3aad0f49ed14aca870fccac7.png

感兴趣的小伙伴可以通过多种不同的方式快速开始:

1、使用docker快速启动全部环境

$ cd docker/run-all
$ docker-compose up

2、使用docker启动开发环境,使用IDE中启动JetLinks服务.

# 启动环境
$ cd docker/dev-env
$ docker-compose up

在项目导入IDE后执行jetlinks-standalone模块下的org.jetlinks.community.standalone.JetLinksApplication完成JetLinks服务的启动,然后启动UI

$ docker run -it --rm -p 9000:80 -e "API_BASE_PATH=http://host.docker.internal:8848/" registry.cn-shenzhen.aliyuncs.com/jetlinks/jetlinks-ui-antd

3、非docker环境启动

先安装以下服务:postgresql 11,redis 5.x,elasticsearch 6.7.2

然后根据情况修改jetlinks-standalone模块下的配置文件:application.yml中相关配置.

spring:
  redis:
    host: 127.0.0.1 # redis配置
    port: 6379
  r2dbc:
    url: r2dbc:postgresql://127.0.0.1:5432/jetlinks  # 数据库postgresql数据库配置
    username: postgres
    password: jetlinks
easyorm:
  default-schema: public # 数据库默认的schema
  dialect: postgres #数据库方言
elasticsearch:
  client:
    host: 127.0.0.1   # elasticsearch
    port: 9200
hsweb:
  file:
    upload:
      static-file-path: ./static/upload   # 上传的文件存储路径
      static-location: http://127.0.0.1:8848/upload # 上传的文件访问根地址

然后跟前面一样,在项目导入IDE后执行jetlinks-standalone模块下的org.jetlinks.community.standalone.JetLinksApplication完成JetLinks服务的启动,然后启动UI。

启动成功后可以访问环境进行各种操作:地址: http://localhost:9000, 用户名:admin,密码:admin

对整个项目感到兴趣的小伙伴,快来获取项目地址吧~

点击下方卡片,关注公众号“TJ君

回复“jet2022”,获取仓库地址

关注我,每天了解一个牛x、好用、有趣的东东

最后

以上就是淡定柚子最近收集整理的关于一款完整开源的物联网基础平台的全部内容,更多相关一款完整开源内容请搜索靠谱客的其他文章。

本图文内容来源于网友提供,作为学习参考使用,或来自网络收集整理,版权属于原作者所有。
点赞(194)

评论列表共有 0 条评论

立即
投稿
返回
顶部