系列文章目录
文章目录
- 系列文章目录
- 前言
- 一、物联网平台
- 二、使用L2mwm连接ctwing平台相关连接步骤
- 三、模块连接CTWing平台步骤
前言
最近调试CTWing的客户较多,之前写过一篇连接OC平台的文章,那篇是通过COAP的方式连接OC平台,OC合并CTWing都是一家,有必要介绍下其他方式连接,经过这段时间的调试CTWing平台是比较方便,松比如接下来要介绍的使用LwM2M连接CTWing平台两条指令可以连接。
一、物联网平台
物联网平台处在物联网技术软件和硬件结合的枢纽位置,一方面肩负管理底层硬件并赋于上层应用服务的重任,另一方面,聚合硬件属性、感知讯息、用户身份、交互指令等静态及动态讯息。物联网平台具有通信、数据流通、设备管理和应用程序等功能。物联网平台类型多样,首先是提供连接性管理的物联网平台,主要是针对终端(SIM卡)的通信通道提供连接性管理、诊断以及终端管理方面的功能。最常见的有电信的ctwing平台OC平台,移动onenet平台,aep平台等等
二、使用L2mwm连接ctwing平台相关连接步骤
平台创建以及介绍
这次和大家介绍的是CTWing平台,CTWing是中国电信物联网能力的统一数字开放平台,是中国电信“云改数转”战略的底座平台,汇聚了中国电信云网融合能力、全连接管理、设备管理、城市感知、端到端安全以及AI/区块链/大数据等综合能力,服务产业数字化转型。中国电信将物联网与5G、AI 、边缘计算、区块链、大数据等新技术深度融合,为客户提供差异化、个性化、敏捷化的AIOT“平台+应用”服务,打造中国电信面向客户、行业、生态开放统一的物联网能力窗口。稳定性还是可以的,现在和电信的ctwing平台合并统一控制台为中国电信物联网开放平台统一入口,这次介绍的NB网关基础版,下面介绍相关步骤:


三、模块连接CTWing平台步骤
连接平台手段有很多种,这次我使用域格LPM2100_ME模块使用LwM2M的方式连接OC平台。
与CTWing平台交互流程
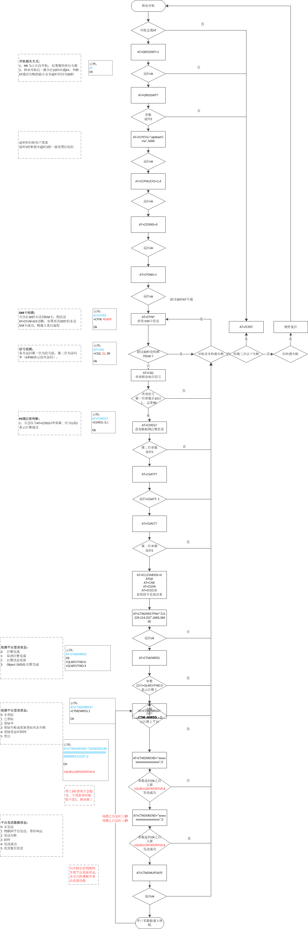
(1)AT+CTM2MSETPM =221.229.214.202,5683,38400 //初始化接入CTWING物联网平台参数
OK
(2)AT+CTM2MREG //注册登陆
OK
+QLWEVTIND:0 //注册完成
+QLWEVTIND:3 //Object 19/0/0 注册完成
(3)AT+CTM2MSEND="02000200140000000000000112233",0 //通过object19发送数据
OK
+QLWULDATASTATUS:4
(4)+CTM2MRECV:651A320502DA0034710B //接收到平台下发的指令
(5)AT+CTM2MDEREG //去注册请求
OK
指令解析:
AT+CTM2MSETPM 是设置接入物联网开放平台参数 ,设置平台IP,串口以及存活时间
AT+CTM2MREG 该指令通知模组登录中国电信物联网开放平台。如图
AT+CTM2MSEND=“02000200140000000000000112233”,0 该指令通知模组向中国电信物联网开放平台发送数据。数据类型是ctwing遇到的小难点,这个是官方教程可以参考下:
最好是理解下object19类型,参考这个示例即可

最近调试的单片机客户比较多,使用过程中走了好多弯路,写了个流程简单的步骤可以参考下:

最后
以上就是可靠小土豆最近收集整理的关于域格模块使用Ctwing平台以及PSM数据流功能系列文章目录前言一、物联网平台二、使用L2mwm连接ctwing平台相关连接步骤三、模块连接CTWing平台步骤的全部内容,更多相关域格模块使用Ctwing平台以及PSM数据流功能系列文章目录前言一、物联网平台二、使用L2mwm连接ctwing平台相关连接步骤三、模块连接CTWing平台步骤内容请搜索靠谱客的其他文章。
发表评论 取消回复