什么是WBS?
根据百度百科解释:工作分解结构(简称WBS)跟因数分解是一个原理,就是把一个项目按一定的原则分解,项目分解成任务,任务再分解成一项项工作,再把一项项工作分配到每个人的日常活动中,直到分解不下去为止。
简单来讲就是有宏观项目分解为微观可执行的工作,并落实到具体的人。
即:项目→任务→工作→日常活动。(如下图所示)

从概念剖析来看,做好WBS的关键在于项目的有序拆解
拆解原则
-
项目拆解由宏观拆解至微观,随着任务越细化信息越详实,每项任务细分至不能再细分为止;
-
任务分配有时限,最底层任务时限尽量控制在10-14个工作日;
-
每项任务、工作需落实到具体负责人;
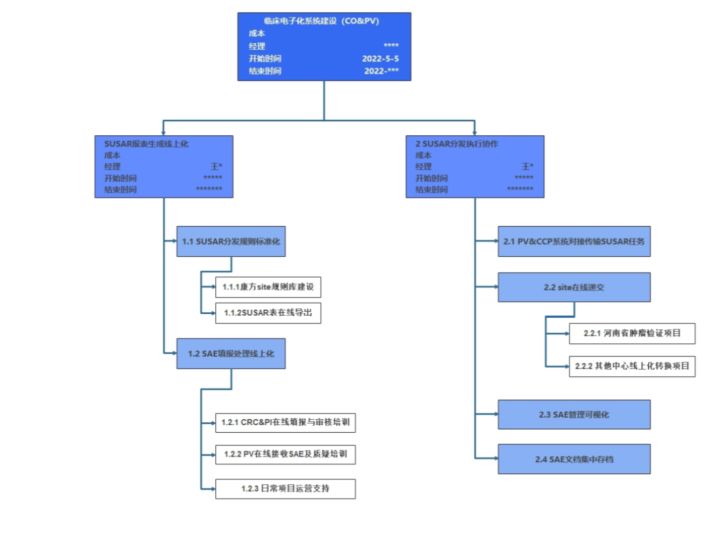
这样的项目拆解不仅需要有清晰的拆解逻辑,也需要清晰的图形呈现,比如以下案例▼▼▼


将整个项目拆解用上方图形示意是不是更清晰呢?
作为一款专业绘图软件,亿图图示就是在专业绘图上给大家提供便利,轻松几步就可搞定专业图形,比如WBS图,简单3步完美搞定。
步骤一:新建WBS画布
打开亿图图示,依次选择【新建>商务>项目管理>WBS图】

步骤二:拖拽符号绘制图形
新建完成WBS画布即默认打开WBS相关符号(于左侧符号库),从左侧拖拽至画布即可,无需自己绘制,非常方便;在每项拆解的任务、工作之间添加连接线表示彼此间关系。

亿图图示的便利之一就在于丰富的符号库,无需用户自己绘制符号,直接使用素材效率大大提高。7w+符号涵盖多种专业图形(商务类、工程类、网络图、数据库等图形类别),满足你的多种绘图需求。
步骤三:调整内容、外观
在拖入的符号种编辑项目/任务/工作内容、负责人、时间等信息。选择表格型任务符号可依据实际情况增减行列。

且为便于查看可以编辑图形色彩,凸显结构层次,或起到美化作用。

ok,经过以上三步就可以完成一个结构清晰的WBS图形了。除此以外,亿图图示还可以绘制许多其他专业图形——流程图、架构图、时序图、网络图、电路图、平面布局图等累计260多种专业图形。 进入【模板社区】更有海量专业图形模板可以查阅使用,搜索关键词即可查找对应图形。例如输入【WBS】即可找到大量模板,这些模板来源亿图图示官方或其他用户原创,套用模板让你的绘图之路快人一步!

所以,不要犹豫,冲吧!
最后
以上就是紧张玉米最近收集整理的关于如何做好WBS的全部内容,更多相关如何做好WBS内容请搜索靠谱客的其他文章。
发表评论 取消回复