举个此章的代码例子:
假设今年我过的人口总数为13亿,若按每年2%增长,计算从现在开始10年内每年人口第数量:

文字描述:1、定义两个整数n,year和两个小数number,rate,且n=13,rate=0.02。
2、使用for循环语句,输入循环条件与公式。
3、判断循环条件来进行是否循环。
4、结束循环时则输出year与number循环结束后的值。
流程图:
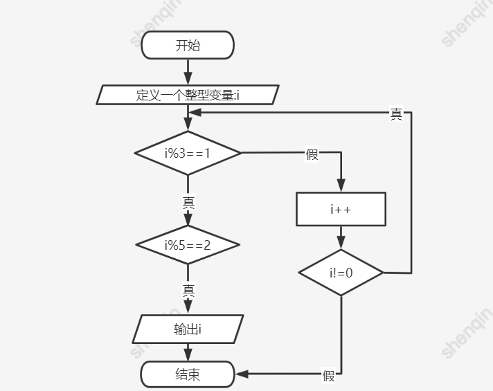
编写代码,计算1-1/4+1/7-1/10+...的和,知到某一项的绝对值小于10^(-6)为止。

文字描述:1、定义四个小数类型的变量:sum,item,flag,denominator。
2、使用while 循环语句,输入循环条件与公式。
3、判断循环条件来进行是否循环。
4、结束循环时输出sum的值。
注意:while语句是3种循环语句之一,while后括号中的表达式称为循环条件,循环开始时,一定要保证循环条件为真。
流程图:
使用for语句实现循环结构
1、for语句的基本用法
for语句的一般形式为:
for(表达式1;表达式2;表达式3)
循环语句;
for语句的执行过程如下:
1、实现计算表达式1.
2、判断表达式2,若其值为真(非0),则执行循环体,然后执行第3步;若其值为假(0)转到第5步执行。
3、计算表达式3。
4、返回第2步进行执行。
5、循环结束,继续执行for语句的下一条语句。
注意:表达式1只是在进入循环之前计算一次。表达式2、表达式语句和表达式3将重复执行。
for语句可以应用于计数型循环,格式如下
for(循环变量赋初值;循环条件;循环变量增量)
循环体语句;
说明:循环变量赋初值是一个赋值语句,用于循环变量赋初值;循环条件是一个关系表达式,决定何时终止循环(即确定循环的终值);循环变量增量决定循环变量在完成一次循环后如何变化。三部分之间以“;”隔开。
例:输入一个正整数n,求1到n之间所有数的和。

流程图:

输入一个正整数n,求n!:
代码图

文字描述:1、定义一个小数变量factorial与两个整型变量i,n;
2、输入一个数赋值给n;
3、使用for循环语句,输入循环条件与表达式;
4、判断是否复合循环条件,是则循环,不是则输出;
5、结束循环是输出n与factorial的值。
流程图:
2.for语句的一般形式中省略表达式1
格式如下:
for(;表达式;2表达式3)
循环体语句:
注意,不能省略第一个";".
3、for语言的一般形式中省略表达式2
格式如下:
for(表达式1;;表达式3)
循环体语句;
省略表达式2时,表示不对循环进行控制,如果这时没有其他处理,会形成死循环。应避免这样使用for结构。
4、for语句的一般形式中省略表达式3
格式如下:
for(表达式1;表达式2;)
循环体语句;
省略表达式3时,可以在循环体语句中加入修改循环变量的值的语句。
5、for语句的一般形式中表达式1和表达式3也可以是逗号表达式
例表达式sum=0,i=1(表达式1)为逗号表达式。
6、for语句的一般形式中表达式2的值只要非0,就执行循环体
例表达式(ch=getchar())(表达式2);
7、for语句的一般形式中循环体语句可以省略
可以把循环体语句放在表达式2和表达式3之间,中间加个逗号。、
for 循环使用示例
编写程序,输入一个整数n,计算1-1/4+1/7-1/10
+......的前n项之和。
代码图:
文字描述:1、定义四个整型变量n,i,denominator,flag和两个小数变量sum,item;
2、输入一个数赋值给n
3、输入赋值语句,在使用for循环语句,输入表达式;
4、判断是否符合循环条件;
5、若不符合循环条件,则结束循环,输出sum的值。
流程图:
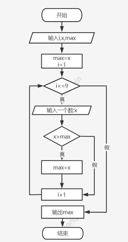
编写程序,输入10个数,输出其中的最大数。
代码图:
文字描述:1、定义一个整型变量n和两个单精度小数类型x,max;
2、输入第一个数给x;
3、使用for循环语句,输入表达式与循环条件;
4、在for循环语句中加上if循环语句,输入循环条件与表达式;
5、结束for循环后输出max的值。
流程图:
如果不把第一个数赋给max,则程序可修改如下:
文字描述:
1、定义一个整型变量n和两个单精度小数类型x,max;
2、输入第一个数给x;
3、使用for循环语句,输入表达式与循环条件;
4、在for循环语句中加上if循环语句,输入循环条件与表达式;
5、结束for循环后输出max的值。
流程图:
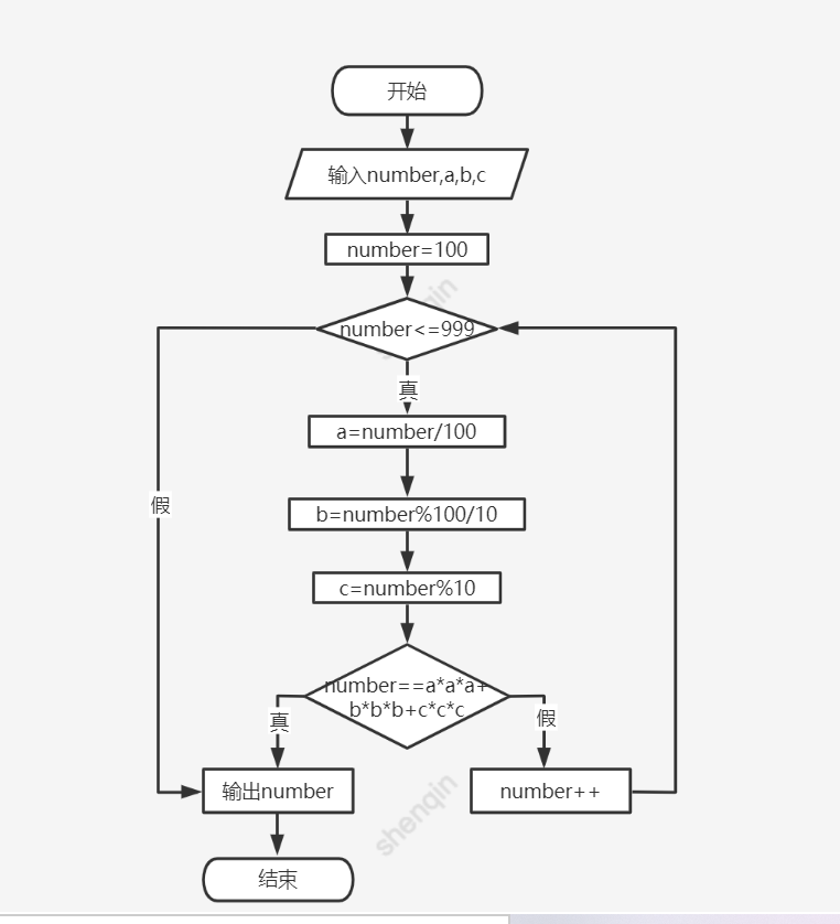
编写程序,输出所有水仙花数:
代码图:
文字描述:1、定义四个整型变量number,a,b,c.
2、使用for循环,再在foe循环中输入if循环输入循环条件和表达式;
3、判断是否循环,是则继续循环,不是则退出循环。
4、输出所得结果。
流程图:

编写程序,由键盘输入一个正整数,判断该数知否为完整。
代码图:
文字描述:1、定义三个整型变量,输入number,sum,i.
2、输入一个正整数赋值给number。
3、sum=0。
4、使用for语句输入循环条件与表达式;
5、在for语句下面在使用if语句,进行判断。
6、输出结果。
流程图:
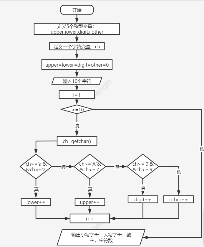
统计由键盘中输入的若干个字符中,大写英文字母,小写英文字母、数字字符和其他字符的个数。
代码:

文字描述:1、定义5个整型变量和一个字符型变量;
2、输入10个字符;
3、使用for语句,在for语句中嵌套if语句。输入表达式与循环条件;
4、结束循环时输出小写字母个数,大写字母个数,数字个数,其它字符个数。
流程图:

任意输入一行小写字母,将它们装换成大写字母后输出。
代码:

文字描述:1、定义一个整型变量i与一个字符型变量ch;
2、使用for循环,输入表达式与循环条件;
3、判断是否符合循环条件;
4、输出ch的值。
流程图:
上述代码若减去表达式1和表达式3;
代码图为:

文字描述:
1、定义一个整型变量i与一个字符型变量ch;
2、使用for循环,输入表达式与循环条件;
3、判断是否符合循环条件;
4、输出ch的值。
流程图

由键盘输入3个数字,将其组合成应该整型数并输出。
代码图:

文字描述:
1、定义两个个整型变量i和n与一个字符型变量ch;
2、输入3个数字:
3、使用for循环,输入表达式与循环条件;
4、判断是否符合循环条件;
5、输出ch的值。
流程图:

编写程序,由键盘输入一个正整数,判断其是否为素数。
代码图:
文字描述:
1、定义三个整型变量i,flag,number;
2、输入一个正整数:
3、使用for循环,,在for循环在嵌套if循环并输入表达式与循环条件;
4、判断是否符合循环条件;
5、输出ch的值。
流程图:

使用while语句实现循环结构;
while 语句在使用时,总是先要判断一个条件,使用可以用while语句实现“当型”循环。while语句的一般形式如下:
while(表达式)
循环体;
while语句的执行步骤:
1、计算表达式的值,若表达式的值为“真”,则执行第二步,若表达式的值为“假”,则转到第二步:
2、执行循环体语句;
3、放回第一步;
4、结束循环,输出while语句的下一条语句。
whlie循环使用示例:
求1到100的累加和:
代码图:

文字描述:1、定义两个整型变量sum,i;
2、把1赋值给i,0赋值给sum;
3、使用while循环语句,输入循环条件与表达式;
4、结束while循环后输出结果。
流程图:

输入一个正整数n,计算n!;
代码图:

文字描述:
1、定义1个整型变量i与一个长整型变量n,fact;
2、把2赋值给i,赋值给fact;
3、输入一个数给n;
4、使用while循环语句,输入循环条件与表达式;
5、结束while循环后输出结果。
流程图:

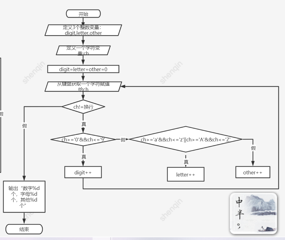
由键盘输入一串字符,方便统计输入字符中数字字符、字母字符及其他字符的个数。
代码图:

文字描述:
1、定义3个整型变量digit,letter,other和一个字符型变量ch;
2、digit=letter=other=0;
3、输入一串字符:
4、使用while循环语句,输入循环条件与表达式;
5、在while循环语句周年嵌套if语句,输入循环条件与表达式;
5、结束while循环后输出结果。
流程图:

使用 do——while 语句实现循环结构
do——while语句的基本用法
do——while语句在使用时,首先执行循环体语句,然后再判断条件。
do——while语句的一般形式如下;
do
循环体
while(表达式);
文字描述:第一步:执行循环体语句:
第二步:计算表达式的值,若表达式的值为“真”(非0),返回第一步;若表达式的值为假(0),则执行第三步;
第三步:结束循环,执行d0——while语句的下一条语句。
do——while循环使用示例:
代码图:

文字描述:
1、定义两个整型变量sum,i;
2、把1赋值给i,0赋值给sum;
3、使用do——流程婷婷while循环语句,输入循环条件与表达式;
4、结束while循环后输出结果。
流程图:
求两个自然数的最大公约数与最小公倍数:
代码图:

文字描述:
1、定义五个整型变量a,b,r,n,m;
2、输入两个数,分别赋值给a和b,且m=a,n=b;
3、使用do——while循环语句,输入循环条件与表达式;
4、结束while循环后输出结果。
流程图:
改变循环结构的跳转语句
break语句:
当break语句用于循环语句中时,可使程序终止循环而转去执行循环语句的后续语句。通常break语句总是和if语句一起配合使用,即满足条件是便跳出循环。
代码图:

文字描述:
1、定义一个整型变量i;
2、把15赋值给1;
3、使用if循环语句,,在if循环中在嵌套if循环输入循环条件与表达式;
4、结束while循环后输出结果。
流程图:

编写程序,有键盘输入一个正整数,判断其是否为素数:
代码图:

文字描述:
1、定义三个整型变量n.m.i;
2、输入一个正整数赋值给n;
3、使用for循环语句并在里面嵌套if循环,输入循环条件与表达式;
4、结束while循环后输出结果。
流程图:

从键盘输入一批学生成绩,计算平均分,并统计不及格的个数;
代码图:

文字描述:
1、定义两个整型变量num,i和两个小数型变量score,total,total=0;
2、输入分数,赋值给score;
3、使用while循环语句并在其中嵌套if循环语句,输入循环条件与表达式;
4、结束while循环后输出结果。
流程图:

continue语句;
continue语句的作用是跳过循环中continue后面的语句,且只能用于循环语句中,常与if语句一起使用。
把1到100之间能用7整除的数,以每行5个的形式在屏幕上输出。
代码图:

文字描述:
1、定义两个整型变量i,n;
2、使用for循环语句且在其中嵌套if语句,输入循环条件与表达式;
3、结束while循环后输出结果。
流程图:

分析下面语句的循环结果:
代码图:

文字描述:
1、定义两个整型变量n,s;
2、把1赋值给n;
3、使用while循环语句并在其中嵌套if语句,输入循环条件与表达式;
4、结束while循环后输出结果。
流程图:

goto语句;
goto 语句标号;
语句标号是一个有效的标识符,使用时在语句的后面跟一个“:”出现在函数中某语句的前面。程序执行到goto语句时,会控制跳转到该语句标号处,达到控制循环的目的。
使用goto语句计算1到100的和
代码图:

文字描述:
1、定义两个整型变量sum,i;
2、把1赋值给i,0赋值给sum;
3、使用if语句且在if语句前加上语句标号,输入循环条件与表达式;
4、结束while循环后输出结果。
流程图:

循环嵌套

文字描述:1、定义两个整数变量i,j和两个小数变量factouial,s
2、使用for循环,输入表达式与循环条件;
3、判断是否符合循环条件;
4、输出循环

文字描述:1、定义三个整数变量i,j,m
2、使用for循环,输入表达式与循环条件;
3、判断是否符合循环条件;
4、输出循环

文字描述:1、定义两个整数变量i,j
2、使用for循环,再在for循环中嵌套for循环,输入表达式与循环条件;
3、判断是否符合循环条件;
4、输出循环

文字描述:1、定义四个整数变量i,n,k,count
2、使用for循环,,再在for循环中嵌套if循环,输入表达式与循环条件;
3、判断是否符合循环条件;
4、输出循环
将10到20之间的正整数分解质因数

文字描述:1、定义三个整数变量i,n,m
2、使用for循环,再在for循环中嵌套if循环,输入表达式与循环条件;
3、判断是否符合循环条件;
4、输出循环。

文字描述:1、定义三个整数变量i,nm
2、使用for循环,输入表达式与循环条件;
3、判断是否符合循环条件;
4、输出循环
典型算法举例
递推法: 
文字描述:
1、定义3个整型变量
2、使用赋值表达式
3、使用do——while循环语句,输入表达式与循环条件
4、输出结果 
文字描述;1、定义四个小数型变量
2、使用do——while循环语句,输入表达式与循环条件
3、判断循环条件
4、输出结果。

文字描述:
1、定义四个整数型变量
2、使用for循环,并在for循环中在嵌套for循环
3、输入循环条件与表达式
4、判断是否循环;
5、输出结果

、定义四个整数型变量
2、使用for循环,并在for循环中在嵌套for循环
3、输入循环条件与表达式
4、判断是否循环;
5、输出结果

循环程序设计示例:
文字描述:
、定义两个整数型变量
2、使用for循环,并在for循环中在嵌套for循环
3、输入循环条件与表达式
4、判断是否循环;
5、输出结果

文字描述:
、定义四个整数型变量
2、使用while循环语句,并在while循环中在嵌套if语句
3、输入循环条件与表达式
4、判断是否循环;
5、输出结果

、定义四个整数型变量
2、使用for循环,并在for循环中在嵌套If语句
3、输入循环条件与表达式
4、判断是否循环;
5、输出结果

最后
以上就是冷傲草莓最近收集整理的关于第五章 循环结构程序设计总结的全部内容,更多相关第五章内容请搜索靠谱客的其他文章。
发表评论 取消回复