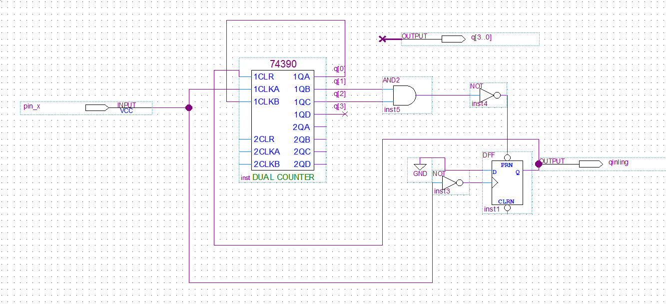
我是靠谱客的博主 秀丽冥王星,这篇文章主要介绍利用 74390 设计一个模 6 计数器,要求从 000 计数至 101,利用D触发器使其暂态的高电平清零信号延长而稳定,现在分享给大家,希望可以做个参考。
下面的图有错:请将inst3(非门)删去,图74390与ddf都是上升沿触发
任务 1:利用 74390 设计一个模 6 计数器,要求从 000 计数至 101,请用 Run Functional Simulation
(功能仿真)和 Run Timing Simulation(时序仿真)对比观察计数结果,要求设计的电路在用时序仿
真观察时计数结果正确。
提示:由于 74390 为异步清零,若清零信号持续时间很短,可能会引起导致电路复位不可靠,计数出 现异常,所以需要设计电路将复位信号持续时间延长。可考虑采用 D 触发器设计复位信号延时电路
思路:当0110到来时,给D触发器PRN一个低电平,时期强制置1,当下个上升沿到来时,由于D触发器的D段接GND,恒为0则在000-0101时恒定为0
下面的波形图也因为时钟信号接多了一个非门而变形.


最后
以上就是秀丽冥王星最近收集整理的关于利用 74390 设计一个模 6 计数器,要求从 000 计数至 101,利用D触发器使其暂态的高电平清零信号延长而稳定的全部内容,更多相关利用内容请搜索靠谱客的其他文章。
本图文内容来源于网友提供,作为学习参考使用,或来自网络收集整理,版权属于原作者所有。
发表评论 取消回复