最近公司要做的项目中要求实现一个简单的视频录制功能的组件,我简单设计了一个,主要功能就是开始,暂停,停止和显示录制时间长度。首先看一下效果图:

可以看到是一个非常简单的动画效果,为了方便使用,我把他做成了aar并发布到了jCenter,集成方式:
compile 'com.rangaofei:sakarecordview:0.0.2'
组件里用到的库也非常简单,包括databinding,属性动画和layouttransition。通过这个简单的库简单的介绍一下LayoutTransition的用法,其中也会插入一些简单的databinding和属性动画的知识点,遇到困难请自行解决。
使用方法: 在xml文件中添加自定义控件:
<com.hanlinbode.sakarecordview.RecordView
android:id="@+id/rv_saka"
android:layout_width="wrap_content"
android:layout_height="wrap_content"
android:layout_alignParentBottom="true"
android:layout_margin="30dp"
app:record_view_time_string="HHMMSS" />
record_view_time_string 属性是枚举类型,用来表示时间表示形式:
HHMMSS 00:00:00
MMSS 00:00
HH_MM_SS 00-00-00
MM_SS 00-00
//更新时间 void updateTime(long) /*设置监听器, void onInitial(); void onStartRecord(); void onPauseRecord(); void onResumeRecord(); void onStopRecord();*/ void setRecordListener(RecordListener) void setDebug(boolean)
LayoutTransition简介
来源于官方文档
LayoutTransition能够在viewgroup的布局发生变化时产生一个动画效果。可以通过 ViewGroup.setLayoutTransition(LayoutTransition transition) 来设置过度效果。调用这个方法将会使用内置的过渡动画(alpha值变化,xy位置变化等),开发者可用通过`LayoutTransition.setAnimator(int transitionType,Animator animator)来设置自己的过渡效果。能够出发动画的情况有两种:
- item添加(设置View.VISIBLE也可)
- item移除(设置View.GON也可)
当viewgroup中发生上述两种行为时,或者由于添加删除而引起其他item变化,都会触发动画。
过渡动画的触发种类
这个种类指的是在发生某种行为时(例如item添加或者删除),共有5种: CHANGE_APPEARING,CHANGE_DISAPPERING,APPEARING,DISAPPEARING,CHANGING 。每种状态有自己的一个位标记。
CHANGE_APPEARING
指示动画将会在新的控件添加到viewgroup中的时候引起其他view变化触发。它的标志位是0x01。也就是当addview或者将非VISIBLE状态的view设置为VISIBILE状态时其他的view被影响到时也会触发。
CHANGE_DISAPPEARING
指示动画将会在viewgroup删除控件的时候引起其他view变化触发,它的标志位是0x02。也就是当removeview或者将VISIBLE状态的view设置为非VISIBLE状态时其他的view被影响到也会触发。
APPEARING
当新的view添加到viewgroup中的时候触发。它的标志位是0x04。也就是当addview或者将非VISIBLE状态的view设置为VISIBILE状态时会触发。
DISAPPERAING
指示动画将会在viewgroup删除控件时触发,它的标志位是0x08。也就是当removeview或者将VISIBLE状态的view设置为非VISIBLE状态时会触发。
CHANGING
出去前边的四种,当布局发生变化时会触发动画。它的标志位是0x10。这个标志位默认是不激活的,但是可以通过enableTransitonType(int)来激活。
了解了这些,这个库基本就能实现了。
RecordView分析

左边的开始和暂停按钮是一个checkbox实现的,通过一个简单的selector来切换图片,并在右侧布局出现和消失的时候有一个缩放动画。我们可以通过设置一个简单的ObjectAnimator监听器来实现这个缩放:
ObjectAnimator animShow = ObjectAnimator.ofFloat(null, "scaleX", 0, 1);
animShow.setInterpolator(new OvershootInterpolator());
animShow.addUpdateListener(new ValueAnimator.AnimatorUpdateListener() {
@Override
public void onAnimationUpdate(ValueAnimator animation) {
if (isDebug()) {
Log.e(TAG, "show anim value=" + (float) animation.getAnimatedValue());
}
recordState.setPlayScale(1 + (float) animation.getAnimatedValue() / 5);
}
});
layoutTransition.setAnimator(LayoutTransition.APPEARING, animShow);
ObjectAnimator animHide = ObjectAnimator.ofFloat(null, "alpha", 1, 0);
animHide.addUpdateListener(new ValueAnimator.AnimatorUpdateListener() {
@Override
public void onAnimationUpdate(ValueAnimator animation) {
if (isDebug()) {
Log.e(TAG, "hide anim value=" + (float) animation.getAnimatedValue());
}
recordState.setPlayScale(1 + (float) animation.getAnimatedValue() / 5);
}
});
layoutTransition.addTransitionListener(this);
layoutTransition.setAnimator(LayoutTransition.DISAPPEARING, animHide);
binding.rootView.setLayoutTransition(layoutTransition);
binding.rootContainer.setLayoutTransition(layoutTransition);
record是自定一个一个类,用来设置显示的图片和时间,并保存缩放的状态:
public class RecordState extends BaseObservable implements Parcelable {
private boolean recording;
private String time = "00:00:00";
private float playScale = 1;
@DrawableRes
private int playDrawable;
@DrawableRes
private int stopDrawable;
public RecordState(int playDrawable, int stopDrawable) {
this.playDrawable = playDrawable;
this.stopDrawable = stopDrawable;
}
@Bindable
public boolean isRecording() {
return recording;
}
public void setRecording(boolean recording) {
this.recording = recording;
notifyPropertyChanged(BR.recording);
}
//省略其他的getter和setter
@Bindable
public float getPlayScale() {
return playScale;
}
public void setPlayScale(float playScale) {
this.playScale = playScale;
notifyPropertyChanged(BR.playScale);
}
//省略parcelable代码
}
这里需要提一个view的局限性,就是只能改变x或者y的缩放,不能同时改变,所以这里做了一个双向绑定并写了一个adapter来设置同时更改X和Y的scale值:
public class CheckboxAttrAdapter {
@BindingAdapter("checkListener")
public static void setCheckBoxListener(CheckBox view, CompoundButton.OnCheckedChangeListener listener) {
view.setOnCheckedChangeListener(listener);
}
@BindingAdapter("android:button")
public static void setButton(CheckBox view, @DrawableRes int drawableId) {
view.setButtonDrawable(drawableId);
}
@BindingAdapter("recordScale")
public static void setRecordScale(CheckBox view, float scale) {
view.setScaleX(scale);
view.setScaleY(scale);
}
}
然后在xml文件中可以直接饮用属性:
<CheckBox
android:id="@+id/start"
android:layout_width="wrap_content"
android:layout_height="wrap_content"
android:layout_centerVertical="true"
android:layout_marginLeft="30dp"
android:button="@{state.playDrawable}"
android:checked="@{state.recording}"
app:checkListener="@{checkListener}"
app:recordScale="@{state.playScale}" />
这样就基本完成了动画操作,然后暴露一些接口即可:
public interface RecordListener {
void onInitial();
void onStartRecord();
void onPauseRecord();
void onResumeRecord();
void onStopRecord();
}
这样就完成了一个最简单的RecordView了。
原理探究
本人水平有限,这里只进行最简单的一些分析。
LayoutTransition设置了一系列的默认值,这些默认值有默认的animator,animator的duration,动画开始的延迟时间,动画的错开间隔,插值器,等待执行view的动画map关系,正在显示或者消失的view动画的map关系,view和view的onlayoutchangelistenr对应关系等等。
默认的方法和变量
public LayoutTransition() {
if (defaultChangeIn == null) {
PropertyValuesHolder pvhLeft = PropertyValuesHolder.ofInt("left", 0, 1);
PropertyValuesHolder pvhTop = PropertyValuesHolder.ofInt("top", 0, 1);
PropertyValuesHolder pvhRight = PropertyValuesHolder.ofInt("right", 0, 1);
PropertyValuesHolder pvhBottom = PropertyValuesHolder.ofInt("bottom", 0, 1);
PropertyValuesHolder pvhScrollX = PropertyValuesHolder.ofInt("scrollX", 0, 1);
PropertyValuesHolder pvhScrollY = PropertyValuesHolder.ofInt("scrollY", 0, 1);
defaultChangeIn = ObjectAnimator.ofPropertyValuesHolder((Object)null,
pvhLeft, pvhTop, pvhRight, pvhBottom, pvhScrollX, pvhScrollY);
defaultChangeIn.setDuration(DEFAULT_DURATION);
defaultChangeIn.setStartDelay(mChangingAppearingDelay);
defaultChangeIn.setInterpolator(mChangingAppearingInterpolator);
defaultChangeOut = defaultChangeIn.clone();
defaultChangeOut.setStartDelay(mChangingDisappearingDelay);
defaultChangeOut.setInterpolator(mChangingDisappearingInterpolator);
defaultChange = defaultChangeIn.clone();
defaultChange.setStartDelay(mChangingDelay);
defaultChange.setInterpolator(mChangingInterpolator);
defaultFadeIn = ObjectAnimator.ofFloat(null, "alpha", 0f, 1f);
defaultFadeIn.setDuration(DEFAULT_DURATION);
defaultFadeIn.setStartDelay(mAppearingDelay);
defaultFadeIn.setInterpolator(mAppearingInterpolator);
defaultFadeOut = ObjectAnimator.ofFloat(null, "alpha", 1f, 0f);
defaultFadeOut.setDuration(DEFAULT_DURATION);
defaultFadeOut.setStartDelay(mDisappearingDelay);
defaultFadeOut.setInterpolator(mDisappearingInterpolator);
}
mChangingAppearingAnim = defaultChangeIn;
mChangingDisappearingAnim = defaultChangeOut;
mChangingAnim = defaultChange;
mAppearingAnim = defaultFadeIn;
mDisappearingAnim = defaultFadeOut;
}
可以看到,默认动画持有的属性有left、top、right、bottom、scrollY和scrollX,这里注意一下startDelay这个方法,可以看到其实这个启动的延迟时间是不一样的,对应的关系为:
private long mAppearingDelay = DEFAULT_DURATION; private long mDisappearingDelay = 0; private long mChangingAppearingDelay = 0; private long mChangingDisappearingDelay = DEFAULT_DURATION; private long mChangingDelay = 0;
官方文档中特别说明了:
By default, the DISAPPEARING animation begins immediately, as does the CHANGE_APPEARING animation. The other animations begin after a delay that is set to the default duration of the animations.
DISAPPEARING和CHANGE_APPEARING没有延迟时间,其他的动画都会有延迟300ms。这样做的目的是为了在动画展示的时候有一个顺序展示的视觉效果,看起来更符合逻辑:
当一个item添加到viewgroup的时候,其他阿德item首先要移动来调整出一块空白区域供新添加的item显示,然后执行新添加的item的显示动画。当移除一个item时,是一个逆向的过程。
看另个一有用的变量
private int mTransitionTypes = FLAG_CHANGE_APPEARING | FLAG_CHANGE_DISAPPEARING |
FLAG_APPEARING | FLAG_DISAPPEARING;
这个mTransitionTypes就是在后边的执行动画中必须使用的一个变量,它默认激活了四种种类,只有前边提到的FLAG_CHAGE未激活.
开发者可控的变量
这里集中讲几个方法:
//设置所有的动画持续时间 public void setDuration(long duration) //设置指定种类的动画持续时间:CHANGE_APPEARING,CHANGE_DISAPPEARING,APPEARING,DISAPPEARRING,CHANGING public void setDuration(int transitionType, long duration) //获取指定种类动画的持续时间 public long getDuration(int transitionType) //设置在CHANGEINGXX状态下时间的间隔 public void setStagger(int transitionType, long duration) //获取在CHANGEINGXX状态下时间的间隔 public long getStagger(int transitionType) //为指定的种类添加动画插值器 public void setInterpolator(int transitionType, TimeInterpolator interpolator) //获取指定的种类添加动画插值器 public TimeInterpolator getInterpolator(int transitionType) //为指定的种类添加动画 public void setAnimator(int transitionType, Animator animator) //设置viewgroup的属性是否随着view的变化而变化,比如viewgroup使用的是wrapcontent,添加view时会有一个扩张动画 public void setAnimateParentHierarchy(boolean animateParentHierarchy) //是否正在执行引起布局改变动画 public boolean isChangingLayout() //是否有正在执行的动画 public boolean isRunning() //添加item public void addChild(ViewGroup parent, View child) //移除item public void removeChild(ViewGroup parent, View child) //显示item public void showChild(ViewGroup parent, View child, int oldVisibility) //隐藏item public void hideChild(ViewGroup parent, View child, int newVisibility) //添加监听器 public void addTransitionListener(TransitionListener listener) //移除监听器 public void removeTransitionListener(TransitionListener listener) //获取监听器 public List<TransitionListener> getTransitionListeners()
这些方法都比较简单。
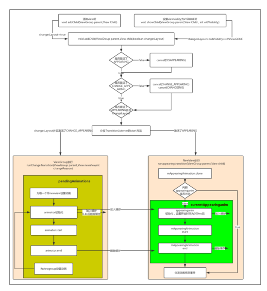
执行流程
先看一张简单的图:

从上面的方法中可以看到,flag全都没有激活的话,那就没有任何显示或者隐藏的动画了。 CHANGE_DISAPPEARING 和 CHANGE_APPEARING 控制的是父view和非新添加view的动画, APPEARING 和 DISAPPEARING 控制的是新添加view的动画。
mAnimateParentHierarchy这个变量控制的是是否显示父布局的改变动画,所以这个必须设置为true后父布局的 CHANGE_DISAPPEARING 和 CHANGE_APPEARING 才能有作用,设置为false后只有父布局没有动画,而子控件中非新添加的view还是用动画效果。
viewgroup中调用
addview()用来为viewroup添加一个没有父控件的view,这个方法最终调用的是
private void addViewInner(View child, int index, LayoutParams params,
boolean preventRequestLayout){
//省略代码
if (mTransition != null) {
// Don't prevent other add transitions from completing, but cancel remove
// transitions to let them complete the process before we add to the container
mTransition.cancel(LayoutTransition.DISAPPEARING);
}
//省略代码
if (mTransition != null) {
mTransition.addChild(this, child);
}
//省略代码
//省略代码
}
设置view的显示或者隐藏时会调用以下方法
protected void onChildVisibilityChanged(View child, int oldVisibility, int newVisibility) {
if (mTransition != null) {
if (newVisibility == VISIBLE) {
mTransition.showChild(this, child, oldVisibility);
} else {
mTransition.hideChild(this, child, newVisibility);
if (mTransitioningViews != null && mTransitioningViews.contains(child)) {
// Only track this on disappearing views - appearing views are already visible
// and don't need special handling during drawChild()
if (mVisibilityChangingChildren == null) {
mVisibilityChangingChildren = new ArrayList<View>();
}
mVisibilityChangingChildren.add(child);
addDisappearingView(child);
}
}
}
// in all cases, for drags
if (newVisibility == VISIBLE && mCurrentDragStartEvent != null) {
if (!mChildrenInterestedInDrag.contains(child)) {
notifyChildOfDragStart(child);
}
}
}
可以看到在viewgroup中与上面图中提到的方法调用是吻合的。
在调用ViewGroup.setLayoutTransition(LayoutTransition transition)的时候为自身设置了一个TransitionListener,这个地方加入的目的是为了缓存正在进行动画的view,暂不分析。
以上就是本文的全部内容,希望对大家的学习有所帮助,也希望大家多多支持靠谱客。
最后
以上就是清爽跳跳糖最近收集整理的关于Android LayoutTransiton实现简单的录制按钮的全部内容,更多相关Android内容请搜索靠谱客的其他文章。
发表评论 取消回复