虽然并非你编写的每个 Python 程序都要求一个严格的性能分析,但是让人放心的是,当问题发生的时候,Python 生态圈有各种各样的工具可以处理这类问题。
分析程序的性能可以归结为回答四个基本问题:
- 正运行的多快
- 速度瓶颈在哪里
- 内存使用率是多少
- 内存泄露在哪里
下面,我们将用一些神奇的工具深入到这些问题的答案中去。
用 time 粗粒度的计算时间
让我们开始通过使用一个快速和粗暴的方法计算我们的代码:传统的 unix time 工具。
$ time python yourprogram.py real 0m1.028s user 0m0.001s sys 0m0.003s
三个输出测量值之间的详细意义在这里 stackoverflow article,但简介在这:
- real — 指的是实际耗时
- user — 指的是内核之外的 CPU 耗时
- sys — 指的是花费在内核特定函数的 CPU 耗时
你会有你的应用程序用完了多少 CPU 周期的即视感,不管系统上其他运行的程序添加的系统和用户时间。
如果 sys 和 user 时间之和小于 real 时间,然后你可以猜测到大多数程序的性能问题最有可能与 IO wait 相关。
用 timing context 管理器细粒度的计算时间
我们下一步的技术包括直接嵌入代码来获取细粒度的计时信息。下面是我进行时间测量的代码的一个小片段
timer.py
import time class Timer(object): def __init__(self, verbose=False): self.verbose = verbose def __enter__(self): self.start = time.time() return self def __exit__(self, *args): self.end = time.time() self.secs = self.end - self.start self.msecs = self.secs * 1000 # millisecs if self.verbose: print 'elapsed time: %f ms' % self.msecs
为了使用它,使用 Python 的 with 关键字和 Timer 上下文管理器来包装你想计算的代码。当您的代码块开始执行,它将照顾启动计时器,当你的代码块结束的时候,它将停止计时器。
这个代码片段示例:
from timer import Timer
from redis import Redis
rdb = Redis()
with Timer() as t:
rdb.lpush("foo", "bar")
print "=> elasped lpush: %s s" % t.secs
with Timer() as t:
rdb.lpop("foo")
print "=> elasped lpop: %s s" % t.secs
为了看看我的程序的性能随着时间的演化的趋势,我常常记录这些定时器的输出到一个文件中。
使用 profiler 逐行计时和分析执行的频率
罗伯特·克恩有一个不错的项目称为 line_profiler , 我经常使用它来分析我的脚本有多快,以及每行代码执行的频率:
为了使用它,你可以通过使用 pip 来安装它:
pip install line_profiler
安装完成后,你将获得一个新模块称为 line_profiler 和 kernprof.py 可执行脚本。
为了使用这个工具,首先在你想测量的函数上设置 @profile 修饰符。不用担心,为了这个修饰符,你不需要引入任何东西。kernprof.py 脚本会在运行时自动注入你的脚本。
primes.py
@profile def primes(n): if n==2: return [2] elif n<2: return [] s=range(3,n+1,2) mroot = n ** 0.5 half=(n+1)/2-1 i=0 m=3 while m <= mroot: if s[i]: j=(m*m-3)/2 s[j]=0 while j<half: s[j]=0 j+=m i=i+1 m=2*i+3 return [2]+[x for x in s if x] primes(100)
一旦你得到了你的设置了修饰符 @profile 的代码,使用 kernprof.py 运行这个脚本。
kernprof.py -l -v fib.py
-l 选项告诉 kernprof 把修饰符 @profile 注入你的脚本,-v 选项告诉 kernprof 一旦你的脚本完成后,展示计时信息。这是一个以上脚本的类似输出:
Wrote profile results to primes.py.lprof Timer unit: 1e-06 s File: primes.py Function: primes at line 2 Total time: 0.00019 s Line # Hits Time Per Hit % Time Line Contents ============================================================== 2 @profile 3 def primes(n): 4 1 2 2.0 1.1 if n==2: 5 return [2] 6 1 1 1.0 0.5 elif n<2: 7 return [] 8 1 4 4.0 2.1 s=range(3,n+1,2) 9 1 10 10.0 5.3 mroot = n ** 0.5 10 1 2 2.0 1.1 half=(n+1)/2-1 11 1 1 1.0 0.5 i=0 12 1 1 1.0 0.5 m=3 13 5 7 1.4 3.7 while m <= mroot: 14 4 4 1.0 2.1 if s[i]: 15 3 4 1.3 2.1 j=(m*m-3)/2 16 3 4 1.3 2.1 s[j]=0 17 31 31 1.0 16.3 while j<half: 18 28 28 1.0 14.7 s[j]=0 19 28 29 1.0 15.3 j+=m 20 4 4 1.0 2.1 i=i+1 21 4 4 1.0 2.1 m=2*i+3 22 50 54 1.1 28.4 return [2]+[x for x
寻找 hits 值比较高的行或是一个高时间间隔。这些地方有最大的优化改进空间。
它使用了多少内存?
现在我们掌握了很好我们代码的计时信息,让我们继续找出我们的程序使用了多少内存。我们真是非常幸运, Fabian Pedregosa 仿照 Robert Kern 的 line_profiler 实现了一个很好的内存分析器 [memory profiler][5]。
首先通过 pip 安装它:
$ pip install -U memory_profiler $ pip install psutil
在这里建议安装 psutil 是因为该包能提升 memory_profiler 的性能。
想 line_profiler 一样, memory_profiler 要求在你设置 @profile 来修饰你的函数:
@profile def primes(n): ... ...
运行如下命令来显示你的函数使用了多少内存:
$ python -m memory_profiler primes.py
一旦你的程序退出,你应该可以看到这样的输出:
Filename: primes.py
Line # Mem usage Increment Line Contents ============================================== 2 @profile 3 7.9219 MB 0.0000 MB def primes(n): 4 7.9219 MB 0.0000 MB if n==2: 5 return [2] 6 7.9219 MB 0.0000 MB elif n<2: 7 return [] 8 7.9219 MB 0.0000 MB s=range(3,n+1,2) 9 7.9258 MB 0.0039 MB mroot = n ** 0.5 10 7.9258 MB 0.0000 MB half=(n+1)/2-1 11 7.9258 MB 0.0000 MB i=0 12 7.9258 MB 0.0000 MB m=3 13 7.9297 MB 0.0039 MB while m <= mroot: 14 7.9297 MB 0.0000 MB if s[i]: 15 7.9297 MB 0.0000 MB j=(m*m-3)/2 16 7.9258 MB -0.0039 MB s[j]=0 17 7.9297 MB 0.0039 MB while j<half: 18 7.9297 MB 0.0000 MB s[j]=0 19 7.9297 MB 0.0000 MB j+=m 20 7.9297 MB 0.0000 MB i=i+1 21 7.9297 MB 0.0000 MB m=2*i+3 22 7.9297 MB 0.0000 MB return [2]+[x for x in s if x]
line_profiler 和 memory_profiler 的 IPython 快捷命令
line_profiler 和 memory_profiler 一个鲜为人知的特性就是在 IPython 上都有快捷命令。你所能做的就是在 IPython 上键入以下命令:
%load_ext memory_profiler %load_ext line_profiler
这样做了以后,你就可以使用魔法命令 %lprun 和 %mprun 了,它们表现的像它们命令行的副本,最主要的不同就是你不需要给你需要分析的函数设置 @profile 修饰符。直接在你的 IPython 会话上继续分析吧。
In [1]: from primes import primes In [2]: %mprun -f primes primes(1000) In [3]: %lprun -f primes primes(1000)
这可以节省你大量的时间和精力,因为使用这些分析命令,你不需要修改你的源代码。
哪里内存溢出了?
cPython的解释器使用引用计数来作为它跟踪内存的主要方法。这意味着每个对象持有一个计数器,当增加某个对象的引用存储的时候,计数器就会增加,当一个引用被删除的时候,计数器就是减少。当计数器达到0, cPython 解释器就知道该对象不再使用,因此解释器将删除这个对象,并且释放该对象持有的内存。
内存泄漏往往发生在即使该对象不再使用的时候,你的程序还持有对该对象的引用。
最快速发现内存泄漏的方式就是使用一个由 Marius Gedminas 编写的非常好的称为 [objgraph][6] 的工具。
这个工具可以让你看到在内存中对象的数量,也定位在代码中所有不同的地方,对这些对象的引用。
开始,我们首先安装 objgraph
pip install objgraph
一旦你安装了这个工具,在你的代码中插入一个调用调试器的声明。
import pdb; pdb.set_trace()
哪个对象最常见
在运行时,你可以检查在运行在你的程序中的前20名最普遍的对象
(pdb) import objgraph (pdb) objgraph.show_most_common_types() MyBigFatObject 20000 tuple 16938 function 4310 dict 2790 wrapper_descriptor 1181 builtin_function_or_method 934 weakref 764 list 634 method_descriptor 507 getset_descriptor 451 type 439
哪个对象被增加或是删除了?
我们能在两个时间点之间看到哪些对象被增加或是删除了。
(pdb) import objgraph (pdb) objgraph.show_growth() . . . (pdb) objgraph.show_growth() # this only shows objects that has been added or deleted since last show_growth() call traceback 4 +2 KeyboardInterrupt 1 +1 frame 24 +1 list 667 +1 tuple 16969 +1
这个泄漏对象的引用是什么?
继续下去,我们还可以看到任何给定对象的引用在什么地方。让我们以下面这个简单的程序举个例子。
x = [1]
y = [x, [x], {"a":x}]
import pdb; pdb.set_trace()
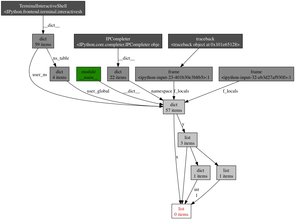
为了看到持有变量 X 的引用是什么,运行 objgraph.show_backref() 函数:
(pdb) import objgraph (pdb) objgraph.show_backref([x], filename="/tmp/backrefs.png")
该命令的输出是一个 PNG 图片,被存储在 /tmp/backrefs.png,它应该看起来像这样:
backrefs (1)

盒子底部有红色字体就是我们感兴趣的对象,我们可以看到它被符号 x 引用了一次,被列表 y 引用了三次。如果 x 这个对象引起了内存泄漏,我们可以使用这种方法来追踪它的所有引用,以便看到为什么它没有被自动被收回。
回顾一遍,objgraph 允许我们:
- 显示占用 Python 程序内存的前 N 个对象
- 显示在一段时期内哪些对象被增加了,哪些对象被删除了
- 显示我们脚本中获得的所有引用
Effort vs precision
在这篇文章中,我展示了如何使用一些工具来分析一个python程序的性能。通过这些工具和技术的武装,你应该可以获取所有要求追踪大多数内存泄漏以及在Python程序快速识别瓶颈的信息。
和许多其他主题一样,运行性能分析意味着要在付出和精度之间的平衡做取舍。当有疑问是,用最简单的方案,满足你当前的需求。
最后
以上就是靓丽黑裤最近收集整理的关于用Python编写分析Python程序性能的工具的教程的全部内容,更多相关用Python编写分析Python程序性能内容请搜索靠谱客的其他文章。
发表评论 取消回复