一直在玩ESP8266,后来听说还个新品叫ESP32C3,各方面都好于前者,于是便第一时间买来玩。
买的是ESP32C312F,看样子是对标ESP12F的,价格类似,样子也差不多。但这两个还是不能直接代换,硬件上引脚定义都不一样,软件上一个属于ESP32一个属于ESP8266,库有区别。
从体验上来看,ESP32C312F最明显的优点就是多了低功耗蓝牙和更灵活的引脚,烧录速度也比ESP12F快。
但使用起来,没有什么感官上的差异,速度区别也不明显,毕竟都是160MHz的主频。
便利性方面ESP32C312F则差了不少。暂时它不像ESP12F那样有现成的转接板可用【千万不要用ESP12F的替换,引脚功能都是不同的】,需要自己用2.0转2.54的转接片焊上,再用洞洞板做最小系统自己上拉相关引脚。

另外,ESP32C312F除了深度睡眠之外,各种工况下的功耗也都要大于ESP12F。也不适用于无法深度睡眠的低功耗场合。
下图为ESP12F的功耗

下图为ESP32C312F的功耗

再者,价格上,ESP32C312F也比ESP12F稍贵,虽然只贵了几块钱(2块左右大概),但苍蝇腿的肉也是肉,不得不考虑。
所以目前来看,ESP32C312F虽然更新更强大,但如果不是对低功耗蓝牙蓝牙等有刚需的话,ESP12F其实更便宜够用,不必追新。
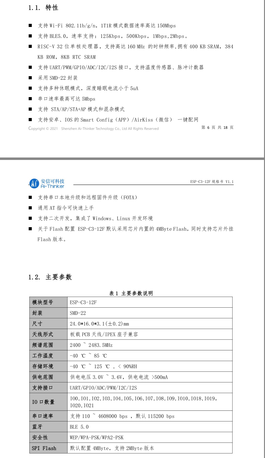
附上二者的参数说明
ESP12F

ESP32C312F

最后
以上就是靓丽黑裤最近收集整理的关于ESP12F和ESP32C312F的选择【限个人娱乐】的全部内容,更多相关ESP12F和ESP32C312F内容请搜索靠谱客的其他文章。
本图文内容来源于网友提供,作为学习参考使用,或来自网络收集整理,版权属于原作者所有。
发表评论 取消回复