我是靠谱客的博主 追寻唇膏,这篇文章主要介绍WebRTC系列-SDP之生成sdp文本1.核心类及入口函数,现在分享给大家,希望可以做个参考。

文章目录

  • 1.核心类及入口函数
    • 1.1 调用流程
    • 1.2 JsepSessionDescription分析
  • 2. 类关系转字符串
    • 2.1 session层拼接
    • 2.2 媒体相关层拼接

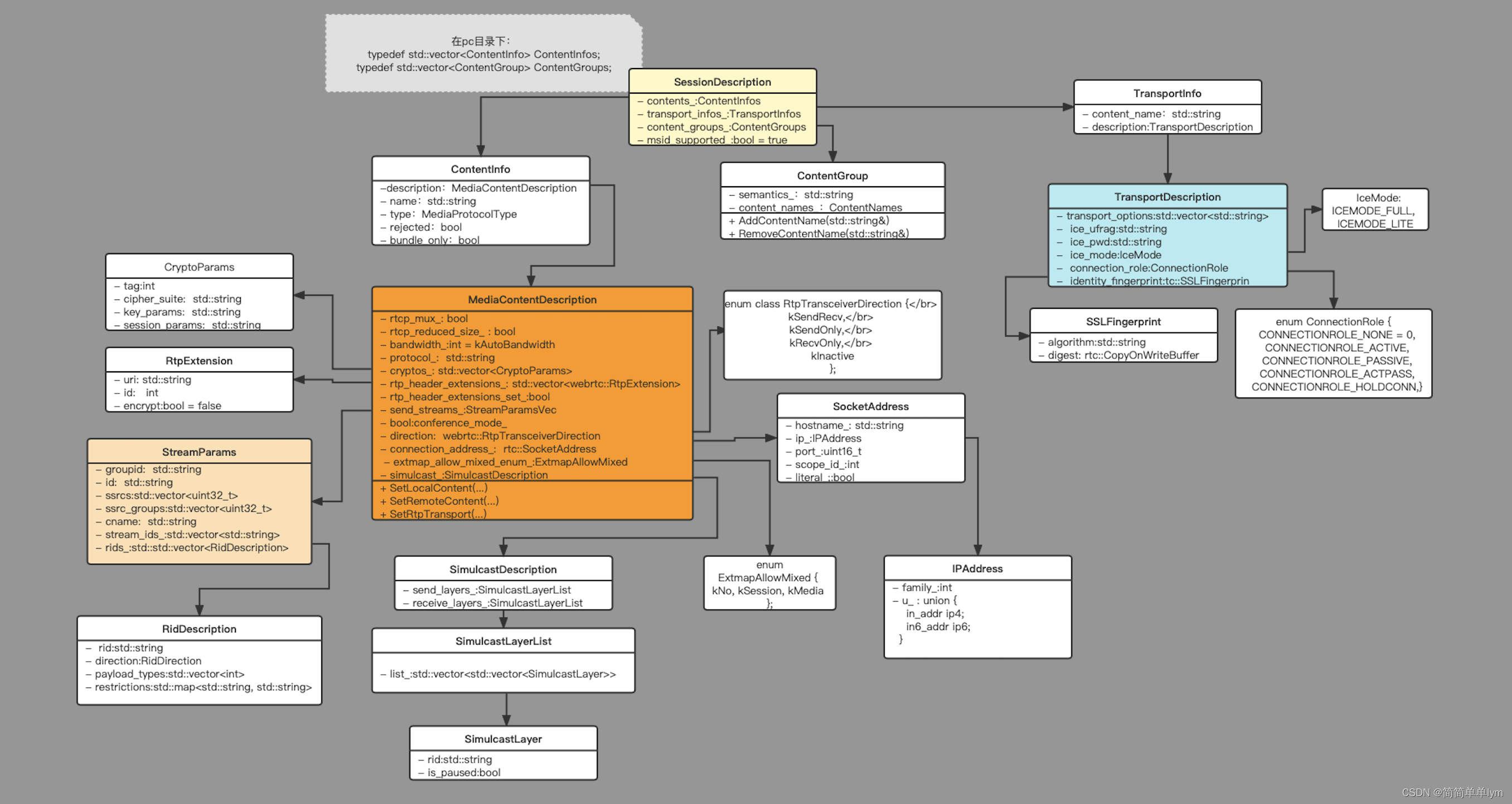
在前面的文章 WebRTC系列-SDP之CreateOffer),这篇文章介绍了了offer的sdp生成的主要过程,包括相应音视频编解码器收集、WebRTC内部管理类的创建及相关引擎的创建,及sdp类关系的生成,sdp类关系在 WebRTC系列-SDP之类关系梳理文章中有详细的讲解,这里把主要类的关系图复制如下:
在这里插入图片描述
但是offer中创建的这么多sdp相关的一系列的类是如何到的sdp文本的呢&#x

最后

以上就是追寻唇膏最近收集整理的关于WebRTC系列-SDP之生成sdp文本1.核心类及入口函数的全部内容,更多相关WebRTC系列-SDP之生成sdp文本1内容请搜索靠谱客的其他文章。

本图文内容来源于网友提供,作为学习参考使用,或来自网络收集整理,版权属于原作者所有。
点赞(197)

评论列表共有 0 条评论

立即
投稿
返回
顶部