HTML是一种超文本标记语言,非编程语言,不能使用逻辑运算。通过标签将网络上的文档格式进行统一,使分散网络资源连接为一个逻辑整体。
浏览器是解释和执行HTML码源的工具。
五大主流浏览器:Internet Explorer(IE),FireFox(火狐),Chrome(谷歌),Opera(欧朋),Safari(苹果)。
浏览器内核:
1.Trident内核:代表产品IE,又称为IE内核。是微软开发的一种排版引擎。使用Trident渲染引擎的浏览器由:IE、遨游、世界之窗浏览器、腾讯TT等。
2.Gecko内核:代表产品Mozilla FirefoxGecko是一套开源的,C++编写的排版引擎。使用它最著名的浏览器由Firefox,Netscape 6至9。
3.WebKit内核:代表产品由Safari,主要用于Mac Os系统。使用它的浏览器是Safari和谷歌浏览器Chrome。
4.Presto内核:代表产品OperaPresto是由Opera Software开发的浏览器排版引擎,它是世界公认最快的渲染速度的引擎。在13年之后,Opera宣布加入谷歌阵营,弃用了。
5.Blink内核:由Google和Opera Software开发的浏览器引擎,2013年4月发布。现在Chrome和Opera内核是Blink。
前端基础技术栈

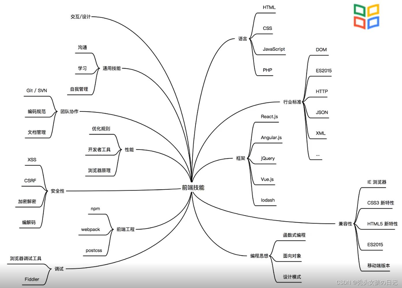
前端技能列表:

最后
以上就是尊敬帆布鞋最近收集整理的关于前端基础知识的全部内容,更多相关前端基础知识内容请搜索靠谱客的其他文章。
本图文内容来源于网友提供,作为学习参考使用,或来自网络收集整理,版权属于原作者所有。
发表评论 取消回复