
知名数据比赛四冠得主
ACM 竞赛亚洲区金牌大牛
带你走算法提升之路
助力你的升职加薪!
结课高额奖金等你拿!

在求职的过程中,大家最害怕的往往是“编程测试”。除此之外,简历筛选也令人头大——缺乏项目经历,简历往往无法达到名企的筛选要求。这两点是企业筛选 90% 应聘者的门槛,因此我们开设这门课程帮助大家解决这两个问题。

编程测试的核心,是算法基础能力。我们请到ACM亚洲区金奖的大牛和清华大学学霸,精心设计课程,知识和思想的结合带来超大信息量,将计算机科学的思考方式融会贯通,从根本上帮你解决编程测试。
kaggle 竞赛(以及同类型的大公司举办的数据挖掘算法竞赛)能带给我们的除了丰厚的奖金,更有高质量真实的企业数据,亲自上手业界项目的绝佳机会,以及用人单位对比赛排名的认可。
对于机器学习工程师、人工智能算法工程师、数据挖掘等职位。如果你想要证明自己的能力,简历上书写“Kaggle 全球排名前 15%”,绝对是最直接的证明。(世界通用!~)
特别再次强调:本系列课程,以编程测试和竞赛为学习介质,旨在使学生能够提升算法能力,对简历、经验、竞赛和求职编程测试实现提升,而最重要中心的仍然是符合工作的要求,熟悉使用算法思想解决问题。
本课程尤其适合有以下需求的同学:
BAT 级别公司、国内顶尖独角兽企业 求职
外企 求职
北美互联网科技公司 求职
提升算法编程能力,希望增加项目经验
本期培训持续时间为 3-4 个月,两门课程如下。
ACM 金牌大神带你 K.O 编程测试
从 Kaggle 比赛 深入数据科学

(选择一门课程可免费旁听另一门课程)
本期两门课程,内容包括:
1. 核心课程两门可选择,选择一门课程可免费旁听另一门课程,旁听课程不负责答疑和作业批改。
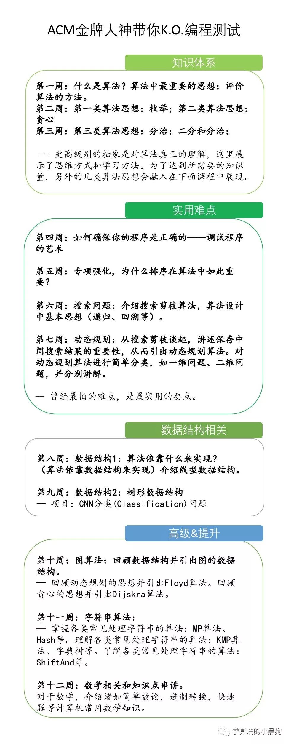
核心课程课表如下:


2. 选修课和补充讲座:

3. 个性化项目作业评审;
4. 全程进度督促与问题解答;
5. 职业生涯指导。
授课老师:
臧老师,厦门大学硕士,现就职于国内某顶尖互联网公司,担任人工智能算法工程师。曾在多个国内外数据挖掘比赛中取得名次,包括 IJCAI 数据挖掘竞赛季军、CCF 大数据与计算智能大赛冠军。
颜老师,厦门大学硕士,擅长数据分析,数据挖掘,量化投资。拥有丰富的数据科学竞赛经验,曾多次获得国内外数据竞赛 TOP,包括中国高校计算机大赛大数据挑战赛第一名,JDD 区域冠军,凤凰金融量化投资大赛冠军等。
孙老师,浙江大学国家重点实验室硕士,2018 年 ACM-ICPC 亚洲区金牌选手。曾在ACM-ICPC 算法竞赛中获奖牌十余次,曾担任四川大学 ACM 集训队队长兼教练,有多年算法教学经验。
助教团队:
除了我们的课程老师,为保障课程质量,真正进行实操和练习,快速得到帮助和反馈,我们为大家组建了相应的助教团队,助教团队负责我们的日常答疑和作业、项目批改。
张师姐:武汉大学计算机科学自然语言方向硕士
周师兄:浙江大学计算机科学人工智能方向博士
李师兄:比利时鲁汶大学人工智能硕士
贾师兄:美国西太平洋国家重点实验室博士
谭师兄:德国埃斯林根应用科技大学 HPC,无人驾驶方向 Post Master
刘师兄:哈尔滨工业大学计算机系毕业,自然语言处理方向硕士,主攻知识图谱
徐师兄:康奈尔大学博士,研究兴趣为聊天机器人、机器阅读理解和知识图谱
倪师姐:山东大学硕士,研究兴趣为计算机图形处理,计算机视觉
出品机构
本课程由开课吧人工智能学院教研团队出品,曾出品课程:《人工智能与自然语言处理》、《深度学习与计算机视觉》。
开课吧,互联网从业者职业成长平台,隶属慧科集团。团队汇聚行业一流导师,包括Python 推广者-廖雪峰、微软云科学家 LeoSun、58 集团技术委员会主席孙玄、IBM 数据科学家高民权及一大批百度 T6-T9、阿里 P6-P10 级别的技术大神,采用智能学习系统和师徒制培养模式,帮助大学生及互联网从业者提升核心竞争力,让每个人都能公平和便利地获取优质教育服务,实现可持续职业成长。
1. 内容注重知识体系建设,以算法思想为内核:出于学员的需求,我们以编程测试和竞赛为介质,注重培养学员的算法能力,以求不仅在竞赛和编程测试中,更加注重学习算法的思想和解决实际问题。
与刷题和追热点不同,拥有扎实的基本功、可扩展的知识体系、解决问题的方法论,才能在一波一波的技术革新中立于不败之地。
2. 博取众英精华,以求同时保证能力和应试:我们学习了包括斯坦福、清华、竞赛应试集训等课程以及受认可的算法类图书。
我们采用斯坦福等国外名校和书籍中的算法思想结构作为本课知识体系的架构,希望为同学们铺好知识体系和思维方式的基础,让同学们可以做到触类旁通,将遇见的问题抽象成为算法方案,并且了解算法的由来,理解算法之间的关系,从而可以做到正确的学习、使用和设计算法。
另外,我们分析了清华大学、竞赛集训等课程,希望将其中注重积累、更大信息量的知识带给大家。考虑到学员求职的压力和时间紧急,保证能对简历和编程测试的提升起到立竿见影的效果。
4. 立体化课程体系:照顾不同需求的同学,为没有经验的在校学生和转专业学员、不同工作方向的同学都定制专业选修课,用各种可能的方式能力培养,更荣幸请到 BAT、Facebook、Google、微软等大厂工作的学长开展分享会。
4. 结课高额学院奖学金:我们为学习优异的同学发放学院奖学金。结课时举行结业考试|比赛,取得名次的同学将获得奖学金。
5. 全程进度督促:大家学习一门知识,善始者实繁,克终者盖寡。下定决心学习只是第一步,坚持学习完毕才是重中之重。我们课程组老师和助教会全程督促各位同学完成课程。
依据往期学生的经验,要能完成以上学习任务需要具备以下背景能力:
持续自学能力,能够每周投入6小时以上(3小时上课,3小时作业和项目),持续4个月进行学习;
具备基础的数学能力,大学期间曾经学习过单元微积分、多元微积分,线性代数,概率论;
编程能力需求:
【ACM 金牌大神带你 K.O 编程测试】:老师上课使用 C++,需要同学能够看懂 C++。作业可以使用任何一种编程语言。老师每节课都会布置作业以及讲解上一节课作业,请一定要按时完成作业!
【从 Kaggle 比赛深入数据科学】:能够使用 Python。拥有基本的数据处理能力(基本会使用 pandas, numpy, matplotlib)及了解机器学习包 sklearn 或任何一种深度学习框架。
注:为了辅助大家判断自己的水平,为大家提供入学编程自测题,详情请见本文最后 Q&A 部分。
学完课程的同学(需要认真完成课程和作业),能够达到以下能力要求:
能够对常见的问题进行分析和抽象,使用已有知识进行解决,有估算和评价算法方案的能力,从而找到最优方法;
具备应对 BAT 级别相关岗位编程测试的能力;
具备 1-2 项排名前 15% 的数据比赛成绩;
优异的项目经历和能力,满足名企应聘要求
普通班:6800元
保过班:12800元
为了感谢真正对课程感兴趣的同学,也为了回馈相信我们的老同学,本次课程推出旁听卡,仅售399元。
保 offer 班服务:最多 10 人小班管理;VIP 就业服务(简历修改不限次数、模拟面试 2 次,职业规划咨询);免费选修 nlp/cv 课程;拿不到offer退款(具体保过事宜请填写报名,等待教务老师联系)
旁听卡包括核心课程录播课。 不包括:作业批改、全程答疑、直播互动、选修课、求职服务、就业分享、保 offer 等服务。具体事宜请填写报名,等待教务老师联系。
本次课程培训为期时长 3 个月。 由于课程内容繁多,我们将依照学生的掌握情况酌情加课。
分期付款
本课程可以为同学提供 3、6、12 期分期付款
入学奖学金
满足以下任意条件的学员可减免 50% 的学费:
1. 具有 QS 世界排名前 150 名学校的硕士、博士学位或者正在攻读其硕士、博士学位的;
2. Github 2018 年提交次数达到 150 次的;
学院奖学金
为了增加学员学习积极性,特设学院奖学金,奖学金采取竞赛制,对优胜学员进行奖励。金额如下:

开课10天无理由退款:在正式课程开始的前10天,学员可提出退款,课程组将无理由退还全部学费。

人工智能学院课程组从创院伊始便坚持夯实基础,产学结合的宗旨。培养出了一大批优秀人才。这些毕业学员有些拿到了 BAT,微软、大众点评等优秀企业算法工程师、人工智能工程师的岗位,平均月薪超过 20k。也有人申请到了国际名校的人工智能博士,也有人创建 AI 企业,获得了不菲的投资。以下为学院往期部分优秀学员的情况,为保证学员信息不被泄露,我们隐去了真实姓名,信息若有虚假,愿意承担法律责任。加入课程,也同时意味他们成为了你的学长学姐,可以获得 AI 领域的最前沿信息。

Q:如何看待算法工程师供大于求这一问题?
A:最近经常有同学咨询,说听闻同学说,算法方面(特别是讲人工智能)的就业以及供过于求了。其实这个是完全不存在的,首先,从我们课程上次的就业情况即可看到;另外,算法工程师这个其实是计算机科学行业的高级职位,长期以来的情况就是,用人单位招不到合适的人,而学生也无从入门,一般来说用人单位需要面试 10 - 20 个人才能有一个合适的候选者。说的直接一些,不是供过于求,而且绝大多数投递简历的人,都不满足企业需求。我们对每一位找到工作,拿到 offer的同学说过, “这门课只是采用比较合理的知识结构,节省一些你的时间,帮你进入这个行当,人工智能是一个经典难题,真正的学习,在自己的工作中,在自己的研究任务中需要持续的去学习”。
Q:对于国外公司适用吗?
A:kaggle 比赛的成绩为世界排名,目前全世界都比较认可。编程测试对中国和外国的公司都很重要(甚至可以说外国公司更加常用编程测试作为招聘的测验)
Q:入学测试题是什么?
A:测试题主要是为了让您和我们都能对您的先验知识得到一定的了解。我们希望学员有一定共同的知识,以免出现占用上课时间补充基础知识的情况,提高效率。
我们将通过您报名的邮箱将测试题发送给您。自测题包含答案,我们也不会检查您的入学测试,通过测试题,您能了解到自己是否能听懂课程。
Q:学完课程能达到什么水平?
A:学完课程的同学(需要认真完成课程和作业),能够达到以下能力要求:
理解算法和计算机科学的整体框架,积累实际问题和编程测试涉及的大多数算法,新遇到的算法可以迅速纳入知识体系掌握; (ACM 金牌大神带你K.O.编程测试)
了解数据科学(数据分析岗位、机器学习岗位)的工作流程和方法,优化和提升效果的手段; (从 Kaggle 比赛深入数据科学)
能够对新的问题进行分析和抽象,使用已有知识进行解决,有估算和评价算法方案的能力,从而找到最优方法;
具备应对 BAT 级别相关岗位编程测试的能力。
最后,感谢大家阅读至此,希望之后能与大家度过一个忙碌而又丰富的学习历程。大家可以扫描下方二维码进行报名或者进行咨询。

注:
1. 报名时需要手机接收验证信息,在海外不能接收信息的同学请将个人信息发送至
course@computing-intelligence.com 进行报名;
2. 准到上显示的报名人数为预报名人数,并非最终通过测试参加课程的学员人数。
最后
以上就是缥缈身影最近收集整理的关于拿不到 offer 全额退款 | 编程测试与数据竞赛特训的全部内容,更多相关拿不到内容请搜索靠谱客的其他文章。
发表评论 取消回复