哪家互联网公司薪资最‘厉害’?
下面的评论多为字节跳动,还炸出了很多年薪40W的测试工程师

我只想问一句,现在的测试都这么有钱了吗?
前几天还有朋友说,从腾讯跳槽去了字节,一开始我还不理解,以为他是在走职场下坡路。但现在看来,字节跳动的薪资是真的香。
按照脉脉和知乎上字节员工的说法,即便是应届毕业生都可以拿到比阿里高 20%-30% 的薪资,而有工作经验的员工,普遍薪资水平高出业内 30% 以上。
再看看数据,字节跳动测试工程师的平均月薪就有 2W,根据拉勾网的招聘需求也能看出,大厂测试更需要代码能力,也都是具有自动化实施经验的测试工程师。

周围朋友一直觉得他是“锦鲤命”,三本毕业时去了家互联网创业公司,干了两年就跳槽腾讯,现在又成功跳槽字节,薪资涨了一大截,这命也太好了吧。
不过,我身边有很多朋友,普通二本毕业,没有多漂亮的简历,甚至没有一份像样的工作经历,也都进了大厂工作。
但有一个非常重要的前提,就是他们技术能力都很强。
大厂并不要求每个人都有超高的学历、不一般的背景,但一定一定会要求你,具备过硬的技术实力、有足够扎实的代码能力。
然而,能具备这两点的只是少数人,更多人的情况是,忙着上班,也没人带,自己也不太会规划。
我建议大家多去投简历面试,能遇到合适的机会最好,如果真没啥好机会,建议抽时间来好好规划一下,把自己没掌握的技术点攻克,从原理到落地实践。这样无论是对于我们现在工作而言还是以后的跳槽打算都是一项重要的支撑点。
如何是不知道怎么学习的话?下面的《软件测试工程师发展规划路线》和配套【资源】,应该会给你带来帮助和方向:需要的朋友可以在文末打包获取。
《软件测试工程师发展规划路线》
一、测试基础
了解测试的基础技能,掌握主流缺陷管理工具的使用,熟练测试环境的操作与运维

二、Linux必备知识
Linux作为现在最流行的软件环境系统,一定需要掌握,目前的招聘要求都需要有Linux能力。

三、Shell脚本
掌握Shell脚本:包括Shell基础与运用、Shell逻辑控制、Shell逻辑函数

四、互联网程序原理
自动化必经之路:前端开发基础知识以及互联网网络必备知识四、互联网程序原理

五、MySQL数据库
软件测试工程师必备MySQL数据库知识,不仅仅停留在基本的“增删改查”。

六、抓包工具
Fiddler,Wireshark,Sniffer,Tcpdump各种抓包工具适用于各种项目,总有一款适合你的

七、接口测试工具
接口测试神器,你绕不开的强大工具:Jmeter。小巧灵活:Postman

八、Web自动化测试Java&Python
了解自动化的目的,熟练掌握TestNG&unittest自动化框架,以及断言与日志处理

九、接口与移动端自动化
专业接口调用、测试解决方案。组建完整的web和接口自动化框架,Appium整体使用

十、敏捷测试&TestOps构建
揭开TestOps的神秘面纱,持续集成Jenkins框架烂熟于心

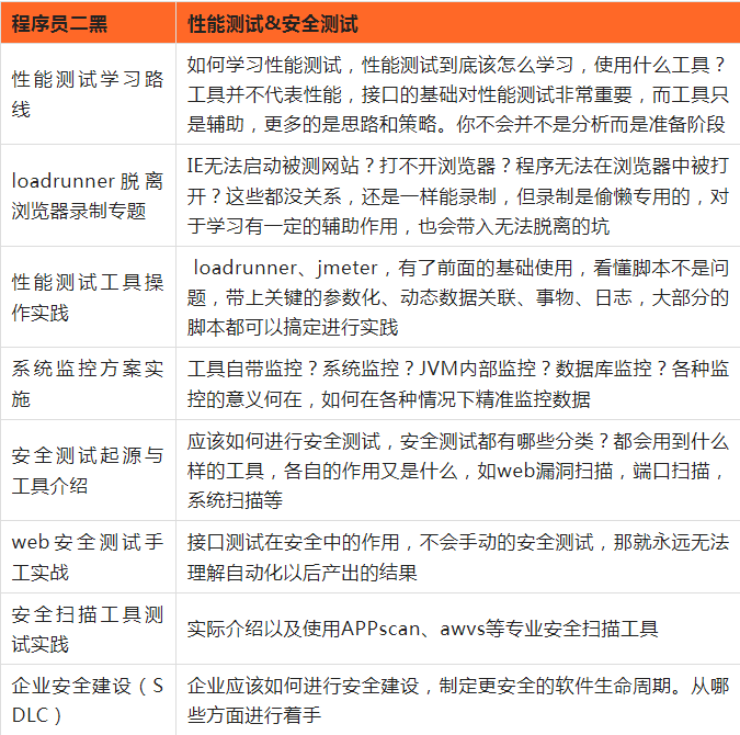
十一、性能测试&安全测试
软件测试的彼岸:性能测试和安全测试,选个方向努力爬坑吧!

完成以上这样一个体系的构建。可以说,这个过程会让你痛不欲生,但只要你熬过去了。以后的生活就轻松很多。正所谓万事开头难,只要迈出了第一步,你就已经成功了一半,古人说的好“不积跬步,无以至千里。”等到完成之后,再回顾这一段路程的时候,你肯定会感慨良多。
最后:下方这份完整的自动化测试视频学习教程已经整理上传完成,朋友们如果需要可以自行免费领取 【保证100%免费】


最后
以上就是顺利黄豆最近收集整理的关于揭密字节跳动薪资职级,资深软件测试工程师的收入你想象不到的全部内容,更多相关揭密字节跳动薪资职级,资深软件测试工程师内容请搜索靠谱客的其他文章。
发表评论 取消回复