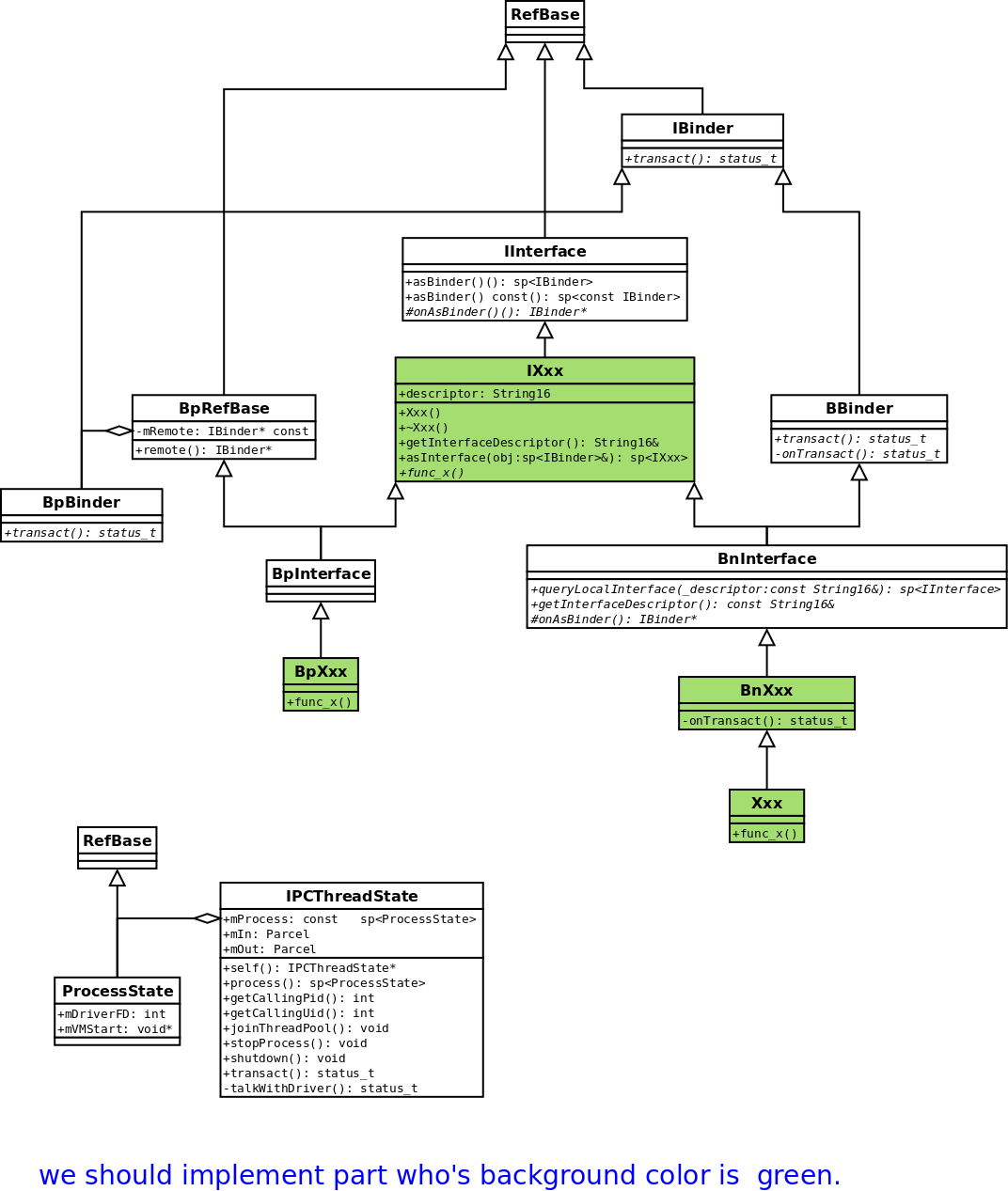
Binder 用于通信,Interface用于功能调用。
其实asInterface 完成的是Binder到Interface的转换,具体就是:
BBinder->BnInterface
BpBinder->BpInterface
而asBinder功能则相反,具体是:
BnInterface->BBinder
BpInterface->BpBinder
asInterface 与 asBinder 的返回值与输入参数和调用对象有关,如下:
template<typename INTERFACE>
IBinder* BnInterface<INTERFACE>::onAsBinder()
{
return this;
}
template<typename INTERFACE>
inline IBinder* BpInterface<INTERFACE>::onAsBinder()
{
return remote();
}
sp<IXxx>asInterface( const sp<IBinder>& obj)
{
sp<IXxx> intr;
if (obj != NULL) {
intr = static_cast<IXxx*>(obj->queryLocalInterface(descriptor).get());
if (intr == NULL) {
intr = new BpIXxx(obj);
}
}
return intr;
}
1、调用由 继承自BnInterface的类 实例化的对象,返回对象本身,因为本来就该类本来就继承自 BBinder。
2、调用由 继承自BpInterface的类 实例化的对象,返回的是BpBinder。
3、调用 asInterface 时,如果传入的是 继承自BBinder的类 实例化的对象,返回的是BnInterface。
4、调用 asInterface 时,如果传入的是 继承自BpBinder的类 实例化的对象,返回的是BpInterface。
======================================================================================
使用情景之一:从 A 服务中获取 Xxx 服务,IXxx 继承自 IInterface。
A server 建立 BnInterface,A client 获得 BpInterface,而 BpBinder 和 BBinder 扮演信使的作用。

在 client 端使用某个功能时,一般用 IXxx->Func() 的形式,那么如何得到 IXxx呢?
1、通过 A 的 client 向 A 的 server 发送 GET_XXX 命令
IA->remote()->transact(GET_XXX, data, &reply);
其中 IA->remote() 返回的 A 的 BpBinder。
2、A 的 server 通过 A 的 BBinder 收到 GET_XXX 命令
调用 BnA 的 onTransact
status_t BnA::onTransact( uint32_t code, const Parcel& data, Parcel* reply, uint32_t flags) { switch(code) { case GET_XXX: { CHECK_INTERFACE(IXxx, data, reply); sp<IXxx> x = createXxx(); reply->writeStrongBinder(x->asBinder()); return NO_ERROR; } break; default: return BBinder::onTransact(code, data, reply, flags); } }
createXxx() 返回的是 new 出来的 Xxx 对象,而 Xxx 在此处代表一个BnInterface。
3、reply->writeStrongBinder(x->asBinder())
asBinder 在 BnInterface 中实现
template<typename INTERFACE> IBinder* BnInterface<INTERFACE>::onAsBinder() { return this; }
即返回的是自身,因为 BnInterface 同时是一个 BBinder。
reply->writeStrongBinder 调用 Binder 驱动,Binder 驱动将BBinder的引用返回给 client。
4、reply.readStrongBinder()
reply.readStrongBinder() 返回的是 BBinder 的代理对象 BpBinder
return interface_cast<IXxx>(reply.readStrongBinder());
5、interface_cast<IXxx>
interface_cast 展开
template<typename INTERFACE> inline sp<INTERFACE> interface_cast(const sp<IBinder>& obj) { return INTERFACE::asInterface(obj); }
将 BpBinder 转为 IXxx,也就是 BpInterface。
至此得到了与 Xxx server 有关联的 IXxx,当然,实际上建立的 BpXxx 与 BnXxx 之间的通信。
转载于:https://www.cnblogs.com/JonnyLulu/p/3757452.html
最后
以上就是隐形方盒最近收集整理的关于android binder IPC 通信中 asInterface 与 asBinder的全部内容,更多相关android内容请搜索靠谱客的其他文章。
发表评论 取消回复