
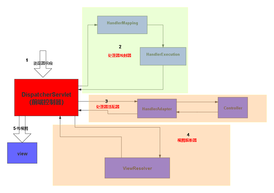
流程详解:
- 首先浏览器发送请求给
DispatcherServlet。 - 前端控制器通过处理器映射器得到对应的映射路径。
- 然后通过处理器适配器得到对应controller执行业务返回数据。
- 通过视图解析器处理视图。
- 返回视图给浏览器。
最后
以上就是负责导师最近收集整理的关于springmvc的前端控制器Dispatcher详解图避免遗忘的全部内容,更多相关springmvc内容请搜索靠谱客的其他文章。
本图文内容来源于网友提供,作为学习参考使用,或来自网络收集整理,版权属于原作者所有。

流程详解:
DispatcherServlet。以上就是负责导师最近收集整理的关于springmvc的前端控制器Dispatcher详解图避免遗忘的全部内容,更多相关springmvc内容请搜索靠谱客的其他文章。
发表评论 取消回复