题目描述
给定两个整数 n 和 k,返回 1…n 中所有可能的 k 个数的组合。
返回结果的顺序无所谓,但是不能包含重复(按照组合定义,[1, 2] 和 [2, 1] 也算重复)。
分析
回溯算法
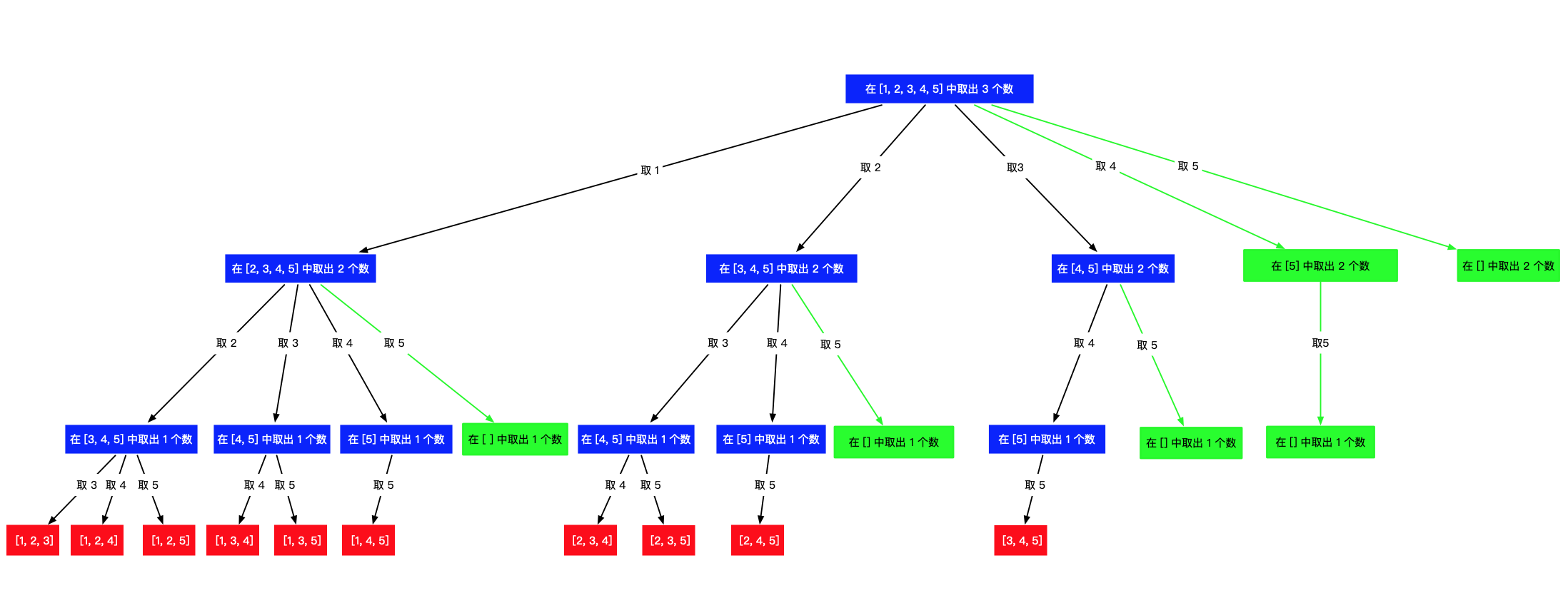
k 限制了树的高度, n 限制了树的宽度
关键:
- 画图,清晰地展现递归结构,按顺序取就无需使用 used 数组判断是否取过
- 在 树的第 k 层进行结算,因此 combineList 的长度是需要关注的
- 需要剪枝

图中绿色的部分,是不能产生结果的分支,需要剪掉。
for循环中,剪枝前条件for(int i = start; i <= n; i++),for循环中干的事情,是从 [i, n] 这个区间里,找到 k - combineList.size() 个元素, i <= n 不是每次都要走完的,i 由一个上限。
寻找规律:

可以发现,max(i) 与接下来要选择的元素貌似有一点关系,很容易可以知道:
max(i) + 接下来要选择的元素个数 - 1 = n,其中,接下来要选择的元素个数 = k - combineList.size(),整理得到:
max(i) = n - (k - combineList.size()) + 1
所以,剪枝的过程就是把 i <= n 换成 i <= n - (k - combineList.size()) + 1。
代码

当使用 k - 1进行递归时,代码如下:
最后
以上就是称心黄蜂最近收集整理的关于力扣小白刷题之77题组合的全部内容,更多相关力扣小白刷题之77题组合内容请搜索靠谱客的其他文章。
本图文内容来源于网友提供,作为学习参考使用,或来自网络收集整理,版权属于原作者所有。
发表评论 取消回复