习题2
2.1 考虑下面的 3 × 4 3times4 3×4矩阵
[
1
2
3
4
5
6
7
8
9
10
11
12
]
begin {bmatrix} 1 & 2 &3&4 \ 5 & 6 &7&8\ 9&10&11&12 end{bmatrix} quad
⎣⎡159261037114812⎦⎤
(1)使用array函数在Python中构建该矩阵
A = np.array(((1, 2, 3, 4), (5, 6, 7, 8), (9, 10, 11, 12)))
(2)使用arange函数构造该矩阵
A = np.arange(1, 13).reshape(3, 4)
(3)表达式A[2,:]的结果是什么?类似的表达式A[2:]的结果是什么?
[ 9 10 11 12]
[[ 9 10 11 12]]
2.2 构造范德蒙德矩阵(Vandermonde matrix)
[
1
1
1
1
1
2
4
8
1
3
9
27
1
4
16
64
]
begin {bmatrix} 1 & 1 &1&1 \ 1 & 2 &4&8 \1&3&9&27 \1&4&16&64 end{bmatrix} quad
⎣⎢⎢⎡1111123414916182764⎦⎥⎥⎤
提示:Numpy模块中可以通过vander命令直接构建
v = np.array([1,2,3,4])
V = np.vander(v, increasing=True)
numpy.vander使用方法
numpy.vander(x, N=None, increasing=False) 生成范德蒙矩阵。
2.3 令 v = [ 1 , − 1 , 1 ] T v=[1,-1,1]^T v=[1,−1,1]T,构造如下投影矩阵:
P = v v T v T v 和 Q = I − P P=frac{vv^T}{v^Tv} 和Q=I-P P=vTvvvT和Q=I−P
v = np.array([[1, -1, 1]]).T
P = np.dot(v,v.T)/np.dot(v.T,v)
I = np.eye(3)
Q = I - P
2.4 编写程序,生成包含1000个0~100内的随机整数,并统计每个元素的出现次数
import random
x = [random.randint(0, 100) for i in range(1000)]
d = set(x)
print(d)
for i in d:
print(i, ':', x.count(i))
2.5 编写程序,生成包含20个随机数的数组,然后将前10个元素升序排列,后10个元素降序排列,并输出结果
import numpy as np
x = np.random.randint(100, size=20)
x[0:10].sort() # 前10个元素升序排列
x[10:20] = abs(np.sort(-x[10:20])) # 后十个元素降序排列
2.6 求矩阵 A = [ 9 80 205 40 90 − 60 96 1 210 − 3 101 89 ] A=begin{bmatrix} 9 & 80 &205&40\ 90 & -60 &96&1\210&-3&101&89end{bmatrix}quad A=⎣⎡99021080−60−32059610140189⎦⎤的鞍点,即该位置上的元素是该行上的最大值,是该列上的最小值。矩阵可能存在多个鞍点,也可能没有鞍点
import numpy as np
A = np.array([[9, 80, 205, 40],
[90, -60, 96, 1],
[210, -3, 101, 89]])
for i in range(A.shape[0]):
for j in range(A.shape[1]):
if A[i][j] == max(A[i]) and A[i][j] == max(A[:, j]):
print('鞍点为:', A[i][j])
2.7 假设有一个英文文本文件,编写程序读取其内容,并将其中的大写字母变为小写字母,小写字母变为大写字母。
f = open('problem.txt', 'r', encoding='utf-8') # 为输入打开一个文本文件
s = f.read() # 读取
s = s.swapcase() # 大小写互换
f = open('problem.txt', 'w', encoding='utf-8') # 为输出建立一个新的文本文件
f.write(s)
f.close()
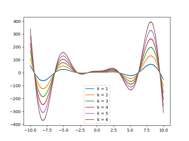
2.8 在同一个图形界面中分别画出6条曲线
y
=
k
x
2
s
i
n
(
x
)
+
2
k
+
c
o
s
(
x
3
)
,
k
=
1
,
2
,
.
.
.
,
6
y=kx^2sin(x)+2k+cos(x^3),k=1,2,...,6
y=kx2sin(x)+2k+cos(x3),k=1,2,...,6

import matplotlib.pyplot as plt
import numpy as np
x = np.arange(-10, 10, 0.01)
plt.figure()
for i in range(6):
k = i + 1
y = k * x ** 2 * np.sin(x) + 2 * k + np.cos(x ** 3)
text = 'k = ' + str(k)
plt.plot(x, y, label=text)
plt.legend()
plt.show()
2.9 把屏幕开成2行3列6个子窗口,每个子窗口画一条曲线,画出曲线
y
=
k
x
2
s
i
n
(
x
)
+
2
k
+
c
o
s
(
x
3
)
,
k
=
1
,
2
,
.
.
.
,
6
y=kx^2sin(x)+2k+cos(x^3),k=1,2,...,6
y=kx2sin(x)+2k+cos(x3),k=1,2,...,6

import matplotlib.pyplot as plt
import numpy as np
x = np.arange(-10, 10, 0.01)
plt.figure()
for i in range(6):
k = i + 1
ax = plt.subplot(2, 3, k)
y = k * x ** 2 * np.sin(x) + 2 * k + np.cos(x ** 3)
text = '$k = ' + str(k) + '$'
plt.plot(x, y, label=text)
plt.legend()
plt.show()
2.10 分别画出下列二次曲面:
(1)单叶双曲面
x
2
8
+
y
2
10
−
z
2
6
=
1
frac{x^2}{8}+frac{y^2}{10}-frac{z^2}{6}=1
8x2+10y2−6z2=1

import matplotlib.pyplot as plt
import numpy as np
x = np.arange(-20, 20, 0.1)
y = np.arange(-20, 20, 0.1)
X, Y = np.meshgrid(x, y)
ax = plt.subplot(1, 1, 1, projection='3d')
Z = (1 - X ** 2 / 8 - Y ** 2 / 10) * 6
ax.plot_surface(X, Y, Z, cmap='viridis')
ax.set_xlabel(r'$x$')
ax.set_ylabel(r'$y$')
ax.set_zlabel(r'$z$')
plt.show()
(2)双叶双曲面
x
2
8
−
y
2
12
−
z
2
8
=
1
frac{x^2}{8}-frac{y^2}{12}-frac{z^2}{8}=1
8x2−12y2−8z2=1

import matplotlib.pyplot as plt
import numpy as np
x = np.arange(-20, 20, 0.1)
y = np.arange(-20, 20, 0.1)
X, Y = np.meshgrid(x, y)
ax = plt.subplot(1, 1, 1, projection='3d')
Z = (1 - X ** 2 / 8 + Y ** 2 / 12) * 8
ax.plot_surface(X, Y, Z, cmap='rainbow')
ax.set_xlabel(r'$x$')
ax.set_ylabel(r'$y$')
ax.set_zlabel(r'$z$')
plt.show()
(3)椭圆抛物面
x
2
10
+
y
2
6
=
z
frac{x^2}{10}+frac{y^2}{6}=z
10x2+6y2=z

import matplotlib.pyplot as plt
import numpy as np
x = np.arange(-20, 20, 0.1)
y = np.arange(-20, 20, 0.1)
X, Y = np.meshgrid(x, y)
Z = X ** 2 / 10 + Y ** 2 / 6
ax = plt.subplot(1, 1, 1, projection='3d')
ax.plot_surface(X, Y, Z)
ax.set_xlabel(r'$x$')
ax.set_ylabel(r'$y$')
ax.set_zlabel(r'$z$')
plt.show()
2.11 莫比乌斯带是一种拓扑学结构,它只有一个面和一个边界,是1858年德国数学家、天文学家莫比乌斯和约翰·李斯丁独立发现的,其参数方程为 { x = ( 2 + s 2 cos t 2 ) cos t y = ( 2 + s 2 cos t 2 ) sin t z = s 2 sin t 2 left{begin{array}{l}x=left(2+frac{s}{2} cos frac{t}{2}right) cos t \y=left(2+frac{s}{2} cos frac{t}{2}right) sin t \z=frac{s}{2} sin frac{t}{2}end{array}right. ⎩⎨⎧x=(2+2scos2t)costy=(2+2scos2t)sintz=2ssin2t其中, 0 ≤ t ≤ 2 π , − 1 ≤ s ≤ 1 0leq tleq2pi,-1leq s leq 1 0≤t≤2π,−1≤s≤1。绘制莫比乌斯纽带

import matplotlib.pyplot as plt
import numpy as np
ax = plt.axes(projection='3d')
s = np.linspace(-1, 1, 1000)
t = np.linspace(0, 2 * np.pi, 1000)
x = (2 + s / 2 * np.cos(t / 2) * np.cos(t))
y = (2 + s / 2 * np.cos(t / 2) * np.sin(t))
z = s / 2 * np.sin(t / 2)
ax.plot3D(x, y, z, 'k')
plt.show()
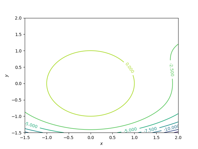
2.12 画出如下函数的等高线,并进行标注
(1)
z
=
x
e
−
x
2
−
y
2
,
−
2
≤
x
≤
2
,
−
2
≤
y
≤
3
;
z=xe^{-x^2-y^2},-2leq xleq 2,-2leq yleq3;
z=xe−x2−y2,−2≤x≤2,−2≤y≤3;

import matplotlib.pyplot as plt
import numpy as np
x = np.linspace(-2, 2, 1000)
y = np.linspace(-2, 3, 2000)
z = np.zeros((len(y), len(x)))
for i in range(len(x)):
for j in range(len(y)):
z[j][i] = x[i] * np.exp(-x[i] ** 2 - y[j] ** 2)
contr = plt.contour(x, y, z)
plt.xlabel('$x$')
plt.ylabel('$y$')
plt.clabel(contr)
plt.show()
(2)
z
=
(
1
−
x
2
−
y
2
)
e
−
y
3
3
,
−
1.5
≤
x
≤
2
,
−
1.5
≤
y
≤
2
z=(1-x^2-y^2)e^{frac{-y^3}{3}},-1.5leq x leq2,-1.5leq yleq2
z=(1−x2−y2)e3−y3,−1.5≤x≤2,−1.5≤y≤2

import matplotlib.pyplot as plt
import numpy as np
x = np.linspace(-1.5, 2, 1000)
y = np.linspace(-1.5, 2, 2000)
z = np.zeros((len(y), len(x)))
for i in range(len(x)):
for j in range(len(y)):
z[j][i] = (1-x[i]**2-y[j]**2)*np.exp(-y[j]**3/3)
contr = plt.contour(x, y, z)
plt.xlabel('$x$')
plt.ylabel('$y$')
plt.clabel(contr)
plt.show()
2.13 附件1:区域高程数据.xlsx(数据见封底二维码)给出了某区域 43.65 k m × 58.2 k m 43.65kmtimes58.2km 43.65km×58.2km的高程数据,画出该区域的三维网格图和等高线图,在A(30,0)和B(43,30)(单位:km)点处建立了两个基地,在等高线图上标注出这两个点。


import matplotlib.pyplot as plt
import numpy as np
import pandas as pd
z = np.zeros((1165, 874))
x = np.arange(0, 50 * 874, 50)
y = np.arange(0, 50 * 1165, 50)
excel = pd.read_excel('附件1:区域高程数据.xlsx', header=None) # 不加索引
excel = excel.drop([874, 875, 876, 877]) # 去掉无用行数据
for i in range(874): # 把excel二维数组存储到Python中
for j in range(1165):
z[j][i] = int(excel.iloc[i, j])
ax = plt.axes(projection='3d')
X, Y = np.meshgrid(x, y)
ax.plot_surface(X, Y, z, cmap='viridis')
ax.set_xlabel('x')
ax.set_ylabel('y')
ax.set_zlabel('z')
plt.show()
contr = plt.contour(x, y, z)
plt.xlabel('x')
plt.ylabel('y')
plt.clabel(contr)
plt.show()
最后
以上就是忧虑季节最近收集整理的关于Python数学实验与建模 课后习题第2章解析习题2的全部内容,更多相关Python数学实验与建模内容请搜索靠谱客的其他文章。
发表评论 取消回复