| 文章题目 | 基于协同过滤的微信点餐推荐系统的设计与实现 |
| 作者 | |
| 期刊 | 论文在线阅读—中国知网 (cnki.net) |
| 摘要 | |
| 关键词 | 协同过滤;推荐系统;Docker;PXC;RedisCluster; |
| 名词解释 | |
| 文献研究目的 | |
| 推荐系统应用现状 | 在1990 年代,为了解决邮件过载问题,推荐系统的概念被首次提出[6]。在2003 年,亚马逊公司首次使用基于物品的推荐算法,深入到网站的各类商品中,为亚马逊增加了至少 30%的销售额171。在 2005年,Adomavicius G 等人提到将推荐方式分为 3个类别,分别是基于内容的推荐、基于协同过滤的推荐和混合推荐8。在2012年,CremonesiP等人将深度神经网络应用于推荐系统中,实现了从大规模可选的推荐内容中找到最有可能的推荐结果9。随着互联网的兴起,推荐技术在人们的生活中扮演的越来越重要的角色,如人们经常使用的淘宝、今日头条、豆瓣影评以及各种外卖app 等产品。 |
| 创新之处 | 创新点: 1、考虑到人的偏好会随着时间的推移而变化,因为时间越近的评分越能反应出个人的偏好情况,所以在计算用户之间相似度的过程中加入时间参数作为权重因子,修正时间所带来的影响; 2、另外,考虑到推荐系统中有的用户之间的共同评分项目数偏低,会导致推荐结果不置信。为了修正这种偏差,本文对计算后的相似度值进行重新加权,权重因子根据用户之间的共同评分项目数计算得到,最后将得到的结果进行归一化处理; 3、同时,针对协同过滤算法的稀疏性问题研究,受K近邻(KNN)算法启发的影响,本文使用的是滑动平均窗口技术对用户-评分矩阵的缺失值进行预填充,可以有效提高推荐质量。 |
| 研究结果 | |
| 理论意义 | |
| 实践启示 | 1.可以做一个系统去展现 2.找到推荐算法跟知识图谱的联系,之间可实施的路径 |

论文清单:
https://kns.cnki.net/kcms/detail/detail.aspx?dbcode=CJFD&dbname=CJFDLAST2022&filename=KXTS202210004&uniplatform=NZKPT&v=cnX-2cCW3C6lv6whzstQ1EvktVVxy8jL34dVi6Nhjiha7fhrz7yih_B5D4ZF71Ni
| 文章题目 | 图神经网络推荐系统综述 |
| 作者 | [1]吴静,谢辉,姜火文.图神经网络推荐系统综述[J].计算机科学与探索,2022,16(10):2249-2263. |
| 期刊 | |
| 摘要 | 图神经网络(GNN)能从图中对边和节点数据进行特征提取和表示,对处理图结构数据具有先天优势,因此在推荐系统中蓬勃发展。将近年的主要研究成果进行了梳理并加以总结,着重从方法、问题两个角度出发,系统性地综述了图神经网络推荐系统。首先,从方法层面阐述了图卷积网络推荐系统、图注意力网络推荐系统、图自动编码器推荐系统、图生成网络推荐系统、图时空网络推荐系统等五大类的图神经网络推荐系统;接着,从问题相似性出发,归纳出序列推荐问题、社交推荐问题、跨域推荐问题、多行为推荐问题、捆绑推荐问题以及基于会话推荐问题等六大类问题;最后,在对已有方法分析和总结的基础上,指出了目前图神经网络推荐系统研究面临的难点,提出相应的研究问题以及未来研究的方向。 |
| 关键词 | 非欧式数据(欧几里得数据、非欧几里得数据) |
| 名词解释 | 1.基于协同过滤的推荐系统是基于用户-项目的历 史交互记录产生推荐,可以是显性反馈(评分、喜欢/ 不喜欢),也可以是隐性反馈(浏览、点击); 2.基于内容 的推荐主要是根据用户和项目的特征信息来进行推荐 |
| 1.于 GNN 推荐系统来说,其 主要阶段和图神经网络过程接近,一般只分为四步: (1)根据实体相互关系建立 GNN 模型;(2)决定 GNN 模型的信息传播与更新方法;(3)提取出更新后的节 点特征;(4)选取算法实现推荐。 2.利 用 了 用 户 和 项 目 两 个 实 体 ,Chen 等 [16] 将 知 识 图 (knowledge graph,KG)引入到推荐系统来提高可解 释性。他们提出了一种基于 KG 的交互式规则引导 推 荐(interactive rules- guided recommender,IR- Rec) 框架,主要是从增强的 KG 中提取用户-项目之间交 互的多条路径,再从潜在动机角度将这些路径归纳 出一些公共行为规则,通过这些规则来确定推荐的 图 2 GNN推荐系统分类 Fig.2 Taxonomy of graph neural network-based recommendation system 图 3 图卷积原理图 Fig.3 Principle diagram of graph convolution networks 2251 Journal of Frontiers of Computer Science and Technology 计算机科学与探索 2022, 16(10) 潜在原因。 |
| |
| 文献研究目的 | |
| 推荐系统应用现状 | |
| 创新之处 | 从方法,问题两个角度切入分析,总结基于GNN推荐系统的最新研究进展。提出推荐系统当前存在的问题。 |
| 研究结果 | |
| 理论意义 | |
| 实践启示 | 1.知识图谱和图神经网络推荐 结合会有较好的效果,目前符合我论文的研究方向 2.推荐的系统太多了。到时候再看。感觉需要看一下实践的。 |
根据推荐算法所用数据的不同进行分类。

与上篇文章的分类存在不同。






https://kns.cnki.net/kcms/detail/detail.aspx?dbcode=CAPJ&dbname=CAPJLAST&filename=KXTS20220927001&uniplatform=NZKPT&v=cnX-2cCW3C6sDiwnAhz-qopwzcXz1ElkGWpsTS8_baGw754xaZ9GXsWfNBtTi-2b
| 文章题目 | 图神经网络应用于知识图谱推理的研究综述 |
| 作者 | |
| 期刊 | 《计算机科学与探索》 |
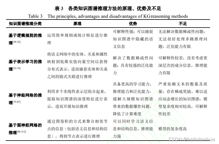
| 摘要 | 知识推理作为知识图谱构建的一个重要环节,一直是该领域研究的焦点问题。随 着知识图谱应用研究的不断深入和范围的不断扩大,将图神经网络应用于知识推理的方法 能够在获取知识图谱中实体、关系等语义信息的同时,充分考虑知识图谱的结构信息,使 其具备更好的可解释性和更强的推理能力,因此近年来受到广泛关注。首先梳理了知识图 谱和知识推理的基本知识及研究现状,简要介绍了基于逻辑规则、基于表示学习、基于神 经网络和基于图神经网络的知识推理的优势与不足;其次全面总结了基于图神经网络的知 识推理最新进展,将基于图神经网络的知识推理按照基于递归图神经网络、卷积图神经网 络、图自编码网络和时空图神经网络的知识推理进行分类,对各类典型网络模型进行了介 绍和对比分析;然后,介绍了基于图神经网络的知识推理在医学、智能制造、军事、交通 等领域的应用;最后,提出了基于图神经网络的知识推理的未来研究方向,并对这个快速 增长领域中的各方向研究进行了展望。 |
| 关键词 | |
| 名词解释 | |
| 文献研究目的 | 基于最新相关研究方法的知识推理类综 述 |
| 推荐系统应用现状 | |
| 创新之处 | (1)对知识推理文献进行了系统的分 类整理,类别包括基于逻辑规则、基于表示 学习、基于神经网络和基于图神经网络的推 理,阐述并比较了不同知识推理方法的原理 及优缺点。 (2)调研了基于图神经网络的知识推 理相关文献,总结了基于图神经网络的知识 推理的最新研究进展,首次将基于图自编码 网络和基于时空图神经网络的知识推理进 行了综述分析。 (3)总结了基于图神经网络的知识推 理方法在理论、算法和应用方面的现状、问 题和未来发展前景。 |
| 研究结果 | 分别从递归图神经网络、卷积图 神经网络、图自编码网络和时空图神经网络 等方面对基于图神经网络的知识推理的研 究进行了综述,介绍了各类图神经网络的原 理、特点及优势,并就基于图神经网络的知 识推理在医学、智能制造、军事、交通等领 域的应用进行了归纳 |
| 理论意义 | 二是动态知识推理技术。目前,GNN 处理的图结构基本上都是静态图,基于时空 图神经网络模型虽然能处理时序知识图谱, 目前针对 GNN 处理动态图结构的研究还比 较少。 |
| 实践启示 | 已经有的方面: 1.基于知识图谱的医疗推荐 2.对照片中人物的 社会关系进行推理 |





论文在线阅读—中国知网 (cnki.net)
https://kns.cnki.net/kcms/detail/detail.aspx?dbcode=CJFD&dbname=CJFDLAST2022&filename=KYXH202203001&uniplatform=NZKPT&v=OhAcPs_g4maqvFLb0ZnL9KTK9fVc0a46JtREGl67ocNosgNblNQ5AwHCeVBV3S0J
| 文章题目 | 基于双知识图谱和图卷积神经网络的商品推荐研究 论文在线阅读—中国知网 (cnki.net) | |
| 作者 | ||
| 期刊 |
| |
| 摘要 | 本文在传统的商品推荐系统和知识图谱嵌入等相关理论基础上,利用foodmart数据集中的数据,通过知识图谱将用户信息和商品信息等更多信息有效融入到推荐系统中,结合图卷积神经网络以期提高商品推荐的准确度。具体来说,首先,构建用户和商品双知识图谱,将注册用户信息和商品信息转换为三元组的形式,并通过三元组分别构建用户知识图谱和商品知识图谱,从而形成双知识图谱进行嵌入学习。其次,利用用户购买信息构建用户-商品交互矩阵,通过分析用户购买数据将用户群体划分为高频购买用户和低频购买用户,并将高频购买用户常去的商店中未购买过的商品作为负样本,这样用户-商品交互矩阵中就包含了所有用户对所有商品的偏好信息,是最终推荐系统计算推荐概率的重要依据。再次,将嵌入好的用户和商品双知识图谱与图卷积神经网络相结合,形成基于双知识图谱的单层图卷积神经网络。具体方法是将用户、商品邻域的向量表示进行加权聚合得到各自的邻域表示向量,并与自身嵌入向量进行聚合,得到最终的表示向量,然后通过用户-商品交互矩阵中的用户偏好信息对用户和商品的表示向量进行反向传播来训练模型。最后,将单层网络进行高阶扩展形成基于双知识图谱的多层图卷积神经网络。具体来说,实体的邻域可以扩展到多个阶层,将每个实体的初始表示(0阶表示向量)传播到其邻域会得到1阶实体表示向量,然后可以重复此过程,即进一步传播和聚合1阶表示向量来获得2阶表示向量以挖掘高阶语义信息,最大程度的挖掘用户可能感兴趣的商品。为了验证基于双知识图谱和图卷积神经网络模型的有效性,本文利用foodmart商品数据集中的数据对构建的模型进行了实证分析,结果表明通过融入用户知识图谱构建的双知识图谱和图卷积神经网络模型相对于没有用户知识图谱的模型在推荐效果上有显著提升,其中AUC值提升了6.2%,F1值提升了7.9%,证明了本文模型的有效性。 | |
| 关键词 | ||
| 名词解释 | ||
| 1.构建用户知识图谱,商品知识图谱 2.利用用户购买信息,构建用户-商品交互矩阵 3.嵌入好的知识图谱结合图卷积神经网络
| |
|
| |
| 文献研究目的 | ||
| 推荐系统应用现状 | ||
| 创新之处 | ||
| 研究结果 | ![]() | |
| 理论意义 | ||
| 实践启示 |
知识图谱视域下基于MOOC平台数据的学习路径推荐研究 - 中国知网 (cnki.net)
农业在线学习资源知识图谱构建与推荐技术研究 - 中国知网 (cnki.net)
外语口语在线学习资源知识图谱构建与推荐技术研究 (这个题目怎么样 你一定要收藏的英语口语免费学习网站 - 知乎 (zhihu.com))
基于对偶四元数的协同知识图谱推荐模型 - 中国知网 (cnki.net)
基于知识图谱的个性化兴趣点推荐方法研究 - 中国知网 (cnki.net)
基于知识图谱的推荐算法研究 - 中国知网 (cnki.net)
基于变形图匹配的知识图谱多跳问答 - 中国知网 (cnki.net)


最后
以上就是飘逸毛衣最近收集整理的关于推荐系统相关论文阅读整理的全部内容,更多相关推荐系统相关论文阅读整理内容请搜索靠谱客的其他文章。

判断方法

发表评论 取消回复