我是靠谱客的博主 直率小馒头,这篇文章主要介绍30分钟彻底弄懂 synchronized 锁升级过程,现在分享给大家,希望可以做个参考。

在Java的并发编程领域中,我们进行会使用到锁这个东西,例如在多线程环境下为了预防某些线程安全问题,这里面可能会产生一些预想不到的问题,所以下边我整理了一系列关于JDK中锁的问题,帮助大家更加深入地了解它们。

synchronized真的是重量级锁嘛?

这个问题相信大部分人在面试的时候都有遇到过,答案是否定的。这个要看JDK的版本来进行判断。如果JDK的版本在1.5之前使用synchronized锁的原理大概如下:

  1. 给需要加锁的资源前后分别加入一条“monitorenter”和“monitorexit”指令。

  2. 当线程需要进入这个代码临界区的时候,先去参与“抢锁”(本质是获取monitor的权限)

  3. 抢锁如果失败,就会被阻塞,此时控制权只能交给操作系统,也就会从 user mode 切换到 kernel mode, 由操作系统来负责线程间的调度和线程的状态变更, 需要频繁的在这两个模式下切换(上下文转换)。

可以看出,老模式的条件下去获取锁的开销是比较大的,所以后来JDK的作者才会在JDK中设计了Lock接口,采用CAS的方式来实现锁,从而提升性能。

但是当竞争非常激烈的时候,采用CAS的方式有可能会一直获取不到锁的话,不管进行再多的CAS也是在浪费CPU,这种状态下的性能损耗会比synchronized还要高。所以这类情况下,不如直接升级加锁的方式,让操作系统介入。

正因为这样,所以后边才会有了锁升级的说法。

synchronized的锁升级

偏向锁

synchronized进行升级的过程中,第一步会升级为偏向锁。所谓偏向锁,它的本质就是让锁来记住请求的线程。

在大多数场景下,其实都是单线程访问锁的情况偏多,JDK的作者在重构synchronized的时候,给对象头设计了一个bit位,专门用于记录锁的信息,具体我们可以通过下边这个实际案例来认识下:

public static void main(String[] args) throws InterruptedException {
    Object o = new Object();
    System.out.println("还没有进入到同步块");
    System.out.println("markword:" + ClassLayout.parseInstance(o).toPrintable());
    //默认JVM启动会有一个预热阶段,所以默认不会开启偏向锁
    Thread.sleep(5000);
    Object b = new Object();
    System.out.println("还没有进入到同步块");
    System.out.println("markword:" + ClassLayout.parseInstance(b).toPrintable());
    synchronized (o){
        System.out.println("进入到了同步块");
        System.out.println("markword:" + ClassLayout.parseInstance(o).toPrintable());
    }
}

注意要引入一些第三方的依赖,辅助我们查看对象头的信息:

<dependency>
    <groupId>org.openjdk.jol</groupId>
    <artifactId>jol-core</artifactId>
    //这个版本号的不同,查看的内容格式也不同
    <version>0.16</version>
</dependency>

控制台输出的结果如下:

还没有进入到同步块
# WARNING: Unable to attach Serviceability Agent. You can try again with escalated privileges. Two options: a) use -Djol.tryWithSudo=true to try with sudo; b) echo 0 | sudo tee /proc/sys/kernel/yama/ptrace_scope
markword:java.lang.Object object internals:
OFF  SZ   TYPE DESCRIPTION               VALUE
  0   8        (object header: mark)     0x0000000000000001 (non-biasable; age: 0)
  8   4        (object header: class)    0xf80001e5
 12   4        (object alignment gap)    
Instance size: 16 bytes
Space losses: 0 bytes internal + 4 bytes external = 4 bytes total


还没有进入到同步块
markword:java.lang.Object object internals:
OFF  SZ   TYPE DESCRIPTION               VALUE
  0   8        (object header: mark)     0x0000000000000005 (biasable; age: 0)
  8   4        (object header: class)    0xf80001e5
 12   4        (object alignment gap)    
Instance size: 16 bytes
Space losses: 0 bytes internal + 4 bytes external = 4 bytes total


进入到了同步块
markword:java.lang.Object object internals:
OFF  SZ   TYPE DESCRIPTION               VALUE
  0   8        (object header: mark)     0x00007000050ee988 (thin lock: 0x00007000050ee988)
  8   4        (object header: class)    0xf80001e5
 12   4        (object alignment gap)    
Instance size: 16 bytes
Space losses: 0 bytes internal + 4 bytes external = 4 bytes total

这个案例中,如果你仔细观察控制台的内容,可以发现,当JVM刚启动的时候,对象头部的锁标志位是无锁状态。但是过了一整子(大概4秒之后),就会变成一个biasable的状态。如果需要调整这个延迟的时间,可以通过参数 -XX:BiasedLockingStartupDelay=0 来控制。

这里我解释下biasable的含义:

biasable是JVM帮我们设置的状态,在这种状态下,一旦有线程访问锁,就会直接CAS修改对象头中的线程id。如果成功,则直接升级为偏向锁。否则就会进入到锁的下一个状态--轻量级锁。

ps:JVM因为在启动预热的阶段中,会有很多步骤使用到synchronized,所以在刚启动的前4秒中,不会直接将synchronized锁的标记升级为biasable状态。这是为了较少一些无必要的性能损耗。

轻量级锁

当锁被一个线程访问的时候,它会变成偏向锁的状态,那么当新的线程再次访问该锁的时候,锁会有什么变化吗?

这里我整理了一张锁的变化流程图,如下所示:

ff9cee45720c9885ceaed8f12b8f30f8.png为了验证这个过程,我们可以通过下边这个案例来实践下:

public static void main(String[] args) throws InterruptedException {
    // 睡眠 5s
    Thread.sleep(5000);
    Object o = new Object();
    System.out.println("未进入同步块,MarkWord 为:");
    System.out.println(ClassLayout.parseInstance(o).toPrintable());
    synchronized (o){
        System.out.println(("进入同步块,MarkWord 为:"));
        System.out.println(ClassLayout.parseInstance(o).toPrintable());
    }
    Thread t2 = new Thread(() -> {
        synchronized (o) {
            System.out.println("新线程获取锁,MarkWord为:");
            System.out.println(ClassLayout.parseInstance(o).toPrintable());
        }
    });
    t2.start();
    t2.join();
    System.out.println("主线程再次查看锁对象,MarkWord为:");
    System.out.println(ClassLayout.parseInstance(o).toPrintable());
    synchronized (o){
        System.out.println(("主线程再次进入同步块,MarkWord 为:"));
        System.out.println(ClassLayout.parseInstance(o).toPrintable());
    }
    
    synchronized (b) {
        System.out.println(("主线程再次进入同步块,并且调用hashcode方法,MarkWord 为:"));
        b.hashCode();
        System.out.println(ClassLayout.parseInstance(b).toPrintable());
    }
}

然后我们来观察下执行的结果:

/Library/Java/JavaVirtualMachines/jdk1.8.0_181.jdk/Contents/Home/bin/java -agentlib:jdwp=transport=dt_socket,address=127.0.0.1:63267,suspend=y,server=n -javaagent:/Users/linhao/Library/Caches/IntelliJIdea2019.3/captureAgent/debugger-agent.jar -Dfile.encoding=UTF-8 -classpath "/Library/Java/JavaVirtualMachines/jdk1.8.0_181.jdk/Contents/Home/jre/lib/charsets.jar:/Library/Java/JavaVirtualMachines/jdk1.8.0_181.jdk/Contents/Home/jre/lib/deploy.jar:/Library/Java/JavaVirtualMachines/jdk1.8.0_181.jdk/Contents/Home/jre/lib/ext/cldrdata.jar:/Library/Java/JavaVirtualMachines/jdk1.8.0_181.jdk/Contents/Home/jre/lib/ext/dnsns.jar:/Library/Java/JavaVirtualMachines/jdk1.8.0_181.jdk/Contents/Home/jre/lib/ext/jaccess.jar:/Library/Java/JavaVirtualMachines/jdk1.8.0_181.jdk/Contents/Home/jre/lib/ext/jfxrt.jar:/Library/Java/JavaVirtualMachines/jdk1.8.0_181.jdk/Contents/Home/jre/lib/ext/localedata.jar:/Library/Java/JavaVirtualMachines/jdk1.8.0_181.jdk/Contents/Home/jre/lib/ext/nashorn.jar:/Library/Java/JavaVirtualMachines/jdk1.8.0_181.jdk/Contents/Home/jre/lib/ext/sunec.jar:/Library/Java/JavaVirtualMachines/jdk1.8.0_181.jdk/Contents/Home/jre/lib/ext/sunjce_provider.jar:/Library/Java/JavaVirtualMachines/jdk1.8.0_181.jdk/Contents/Home/jre/lib/ext/sunpkcs11.jar:/Library/Java/JavaVirtualMachines/jdk1.8.0_181.jdk/Contents/Home/jre/lib/ext/zipfs.jar:/Library/Java/JavaVirtualMachines/jdk1.8.0_181.jdk/Contents/Home/jre/lib/javaws.jar:/Library/Java/JavaVirtualMachines/jdk1.8.0_181.jdk/Contents/Home/jre/lib/jce.jar:/Library/Java/JavaVirtualMachines/jdk1.8.0_181.jdk/Contents/Home/jre/lib/jfr.jar:/Library/Java/JavaVirtualMachines/jdk1.8.0_181.jdk/Contents/Home/jre/lib/jfxswt.jar:/Library/Java/JavaVirtualMachines/jdk1.8.0_181.jdk/Contents/Home/jre/lib/jsse.jar:/Library/Java/JavaVirtualMachines/jdk1.8.0_181.jdk/Contents/Home/jre/lib/management-agent.jar:/Library/Java/JavaVirtualMachines/jdk1.8.0_181.jdk/Contents/Home/jre/lib/plugin.jar:/Library/Java/JavaVirtualMachines/jdk1.8.0_181.jdk/Contents/Home/jre/lib/resources.jar:/Library/Java/JavaVirtualMachines/jdk1.8.0_181.jdk/Contents/Home/jre/lib/rt.jar:/Library/Java/JavaVirtualMachines/jdk1.8.0_181.jdk/Contents/Home/lib/ant-javafx.jar:/Library/Java/JavaVirtualMachines/jdk1.8.0_181.jdk/Contents/Home/lib/dt.jar:/Library/Java/JavaVirtualMachines/jdk1.8.0_181.jdk/Contents/Home/lib/javafx-mx.jar:/Library/Java/JavaVirtualMachines/jdk1.8.0_181.jdk/Contents/Home/lib/jconsole.jar:/Library/Java/JavaVirtualMachines/jdk1.8.0_181.jdk/Contents/Home/lib/packager.jar:/Library/Java/JavaVirtualMachines/jdk1.8.0_181.jdk/Contents/Home/lib/sa-jdi.jar:/Library/Java/JavaVirtualMachines/jdk1.8.0_181.jdk/Contents/Home/lib/tools.jar:/Users/linhao/IdeaProjects/my-github/concurrence-programming-lession/target/classes:/Users/linhao/.m2/repository/org/junit/jupiter/junit-jupiter/5.9.0-RC1/junit-jupiter-5.9.0-RC1.jar:/Users/linhao/.m2/repository/org/junit/jupiter/junit-jupiter-api/5.5.2/junit-jupiter-api-5.5.2.jar:/Users/linhao/.m2/repository/org/apiguardian/apiguardian-api/1.1.0/apiguardian-api-1.1.0.jar:/Users/linhao/.m2/repository/org/opentest4j/opentest4j/1.2.0/opentest4j-1.2.0.jar:/Users/linhao/.m2/repository/org/junit/platform/junit-platform-commons/1.5.2/junit-platform-commons-1.5.2.jar:/Users/linhao/.m2/repository/org/junit/jupiter/junit-jupiter-params/5.5.2/junit-jupiter-params-5.5.2.jar:/Users/linhao/.m2/repository/org/junit/jupiter/junit-jupiter-engine/5.5.2/junit-jupiter-engine-5.5.2.jar:/Users/linhao/.m2/repository/org/junit/platform/junit-platform-engine/1.5.2/junit-platform-engine-1.5.2.jar:/Users/linhao/.m2/repository/org/openjdk/jol/jol-core/0.16/jol-core-0.16.jar:/Users/linhao/.m2/repository/org/apache/dubbo/dubbo/2.7.8/dubbo-2.7.8.jar:/Users/linhao/.m2/repository/org/springframework/spring-context/5.2.5.RELEASE/spring-context-5.2.5.RELEASE.jar:/Users/linhao/.m2/repository/org/springframework/spring-aop/5.2.5.RELEASE/spring-aop-5.2.5.RELEASE.jar:/Users/linhao/.m2/repository/org/springframework/spring-beans/5.2.5.RELEASE/spring-beans-5.2.5.RELEASE.jar:/Users/linhao/.m2/repository/org/springframework/spring-expression/5.2.5.RELEASE/spring-expression-5.2.5.RELEASE.jar:/Users/linhao/.m2/repository/com/alibaba/spring/spring-context-support/1.0.8/spring-context-support-1.0.8.jar:/Users/linhao/.m2/repository/org/javassist/javassist/3.20.0-GA/javassist-3.20.0-GA.jar:/Users/linhao/.m2/repository/io/netty/netty-all/4.1.48.Final/netty-all-4.1.48.Final.jar:/Users/linhao/.m2/repository/com/google/code/gson/gson/2.8.6/gson-2.8.6.jar:/Users/linhao/.m2/repository/org/yaml/snakeyaml/1.25/snakeyaml-1.25.jar:/Users/linhao/.m2/repository/com/alibaba/fastjson/1.2.70/fastjson-1.2.70.jar:/Users/linhao/.m2/repository/org/apache/zookeeper/zookeeper/3.5.3-beta/zookeeper-3.5.3-beta.jar:/Users/linhao/.m2/repository/commons-cli/commons-cli/1.2/commons-cli-1.2.jar:/Users/linhao/.m2/repository/io/netty/netty/3.10.5.Final/netty-3.10.5.Final.jar:/Users/linhao/.m2/repository/org/apache/dubbo/dubbo-spring-boot-starter/2.7.8/dubbo-spring-boot-starter-2.7.8.jar:/Users/linhao/.m2/repository/org/apache/dubbo/dubbo-spring-boot-autoconfigure/2.7.8/dubbo-spring-boot-autoconfigure-2.7.8.jar:/Users/linhao/.m2/repository/org/apache/dubbo/dubbo-spring-boot-autoconfigure-compatible/2.7.8/dubbo-spring-boot-autoconfigure-compatible-2.7.8.jar:/Users/linhao/.m2/repository/org/springframework/boot/spring-boot-starter/2.2.6.RELEASE/spring-boot-starter-2.2.6.RELEASE.jar:/Users/linhao/.m2/repository/org/springframework/boot/spring-boot/2.2.6.RELEASE/spring-boot-2.2.6.RELEASE.jar:/Users/linhao/.m2/repository/org/springframework/boot/spring-boot-autoconfigure/2.2.6.RELEASE/spring-boot-autoconfigure-2.2.6.RELEASE.jar:/Users/linhao/.m2/repository/org/springframework/boot/spring-boot-starter-logging/2.2.6.RELEASE/spring-boot-starter-logging-2.2.6.RELEASE.jar:/Users/linhao/.m2/repository/ch/qos/logback/logback-classic/1.2.3/logback-classic-1.2.3.jar:/Users/linhao/.m2/repository/ch/qos/logback/logback-core/1.2.3/logback-core-1.2.3.jar:/Users/linhao/.m2/repository/org/slf4j/slf4j-api/1.7.30/slf4j-api-1.7.30.jar:/Users/linhao/.m2/repository/org/apache/logging/log4j/log4j-to-slf4j/2.12.1/log4j-to-slf4j-2.12.1.jar:/Users/linhao/.m2/repository/org/apache/logging/log4j/log4j-api/2.12.1/log4j-api-2.12.1.jar:/Users/linhao/.m2/repository/org/slf4j/jul-to-slf4j/1.7.30/jul-to-slf4j-1.7.30.jar:/Users/linhao/.m2/repository/jakarta/annotation/jakarta.annotation-api/1.3.5/jakarta.annotation-api-1.3.5.jar:/Users/linhao/.m2/repository/org/springframework/spring-core/5.2.5.RELEASE/spring-core-5.2.5.RELEASE.jar:/Users/linhao/.m2/repository/org/springframework/spring-jcl/5.2.5.RELEASE/spring-jcl-5.2.5.RELEASE.jar:/Users/linhao/.m2/repository/org/springframework/boot/spring-boot-starter-web/2.2.6.RELEASE/spring-boot-starter-web-2.2.6.RELEASE.jar:/Users/linhao/.m2/repository/org/springframework/boot/spring-boot-starter-json/2.2.6.RELEASE/spring-boot-starter-json-2.2.6.RELEASE.jar:/Users/linhao/.m2/repository/com/fasterxml/jackson/core/jackson-databind/2.10.3/jackson-databind-2.10.3.jar:/Users/linhao/.m2/repository/com/fasterxml/jackson/core/jackson-annotations/2.10.3/jackson-annotations-2.10.3.jar:/Users/linhao/.m2/repository/com/fasterxml/jackson/core/jackson-core/2.10.3/jackson-core-2.10.3.jar:/Users/linhao/.m2/repository/com/fasterxml/jackson/datatype/jackson-datatype-jdk8/2.10.3/jackson-datatype-jdk8-2.10.3.jar:/Users/linhao/.m2/repository/com/fasterxml/jackson/datatype/jackson-datatype-jsr310/2.10.3/jackson-datatype-jsr310-2.10.3.jar:/Users/linhao/.m2/repository/com/fasterxml/jackson/module/jackson-module-parameter-names/2.10.3/jackson-module-parameter-names-2.10.3.jar:/Users/linhao/.m2/repository/org/springframework/boot/spring-boot-starter-validation/2.2.6.RELEASE/spring-boot-starter-validation-2.2.6.RELEASE.jar:/Users/linhao/.m2/repository/jakarta/validation/jakarta.validation-api/2.0.2/jakarta.validation-api-2.0.2.jar:/Users/linhao/.m2/repository/org/hibernate/validator/hibernate-validator/6.0.18.Final/hibernate-validator-6.0.18.Final.jar:/Users/linhao/.m2/repository/org/jboss/logging/jboss-logging/3.4.1.Final/jboss-logging-3.4.1.Final.jar:/Users/linhao/.m2/repository/com/fasterxml/classmate/1.5.1/classmate-1.5.1.jar:/Users/linhao/.m2/repository/org/springframework/spring-web/5.2.5.RELEASE/spring-web-5.2.5.RELEASE.jar:/Users/linhao/.m2/repository/org/springframework/spring-webmvc/5.2.5.RELEASE/spring-webmvc-5.2.5.RELEASE.jar:/Users/linhao/.m2/repository/org/springframework/boot/spring-boot-starter-tomcat/2.2.6.RELEASE/spring-boot-starter-tomcat-2.2.6.RELEASE.jar:/Users/linhao/.m2/repository/org/apache/tomcat/embed/tomcat-embed-core/9.0.33/tomcat-embed-core-9.0.33.jar:/Users/linhao/.m2/repository/org/apache/tomcat/embed/tomcat-embed-el/9.0.33/tomcat-embed-el-9.0.33.jar:/Users/linhao/.m2/repository/org/apache/tomcat/embed/tomcat-embed-websocket/9.0.33/tomcat-embed-websocket-9.0.33.jar:/Users/linhao/.m2/repository/org/apache/curator/curator-framework/2.12.0/curator-framework-2.12.0.jar:/Users/linhao/.m2/repository/org/apache/curator/curator-client/2.12.0/curator-client-2.12.0.jar:/Users/linhao/.m2/repository/com/google/guava/guava/16.0.1/guava-16.0.1.jar:/Users/linhao/.m2/repository/org/apache/curator/curator-recipes/2.12.0/curator-recipes-2.12.0.jar:/Users/linhao/.m2/repository/com/alibaba/transmittable-thread-local/2.12.2/transmittable-thread-local-2.12.2.jar:/Users/linhao/.m2/repository/org/apache/rocketmq/rocketmq-client/4.8.0/rocketmq-client-4.8.0.jar:/Users/linhao/.m2/repository/org/apache/rocketmq/rocketmq-common/4.8.0/rocketmq-common-4.8.0.jar:/Users/linhao/.m2/repository/org/apache/rocketmq/rocketmq-remoting/4.8.0/rocketmq-remoting-4.8.0.jar:/Users/linhao/.m2/repository/org/apache/rocketmq/rocketmq-logging/4.8.0/rocketmq-logging-4.8.0.jar:/Users/linhao/.m2/repository/io/netty/netty-tcnative-boringssl-static/2.0.30.Final/netty-tcnative-boringssl-static-2.0.30.Final.jar:/Users/linhao/.m2/repository/commons-validator/commons-validator/1.6/commons-validator-1.6.jar:/Users/linhao/.m2/repository/commons-beanutils/commons-beanutils/1.9.2/commons-beanutils-1.9.2.jar:/Users/linhao/.m2/repository/commons-digester/commons-digester/1.8.1/commons-digester-1.8.1.jar:/Users/linhao/.m2/repository/commons-logging/commons-logging/1.2/commons-logging-1.2.jar:/Users/linhao/.m2/repository/commons-collections/commons-collections/3.2.2/commons-collections-3.2.2.jar:/Users/linhao/.m2/repository/org/apache/commons/commons-lang3/3.9/commons-lang3-3.9.jar:/Applications/IntelliJ IDEA.app/Contents/lib/idea_rt.jar" 并发编程03.查看内存布局信息.MarkWordDemo_4
Connected to the target VM, address: '127.0.0.1:63267', transport: 'socket'
# WARNING: Unable to attach Serviceability Agent. You can try again with escalated privileges. Two options: a) use -Djol.tryWithSudo=true to try with sudo; b) echo 0 | sudo tee /proc/sys/kernel/yama/ptrace_scope
未进入同步块,MarkWord 为:java.lang.Object object internals:
OFF  SZ   TYPE DESCRIPTION               VALUE
  0   8        (object header: mark)     0x0000000000000001 (non-biasable; age: 0)
  8   4        (object header: class)    0xf80001e5
 12   4        (object alignment gap)    
Instance size: 16 bytes
Space losses: 0 bytes internal + 4 bytes external = 4 bytes total


未进入同步块,MarkWord 为:java.lang.Object object internals:
OFF  SZ   TYPE DESCRIPTION               VALUE
  0   8        (object header: mark)     0x0000000000000005 (biasable; age: 0)
  8   4        (object header: class)    0xf80001e5
 12   4        (object alignment gap)    
Instance size: 16 bytes
Space losses: 0 bytes internal + 4 bytes external = 4 bytes total


进入同步块,MarkWord 为:java.lang.Object object internals:
OFF  SZ   TYPE DESCRIPTION               VALUE
  0   8        (object header: mark)     0x00007fe8a5009805 (biased: 0x0000001ffa294026; epoch: 0; age: 0)
  8   4        (object header: class)    0xf80001e5
 12   4        (object alignment gap)    
Instance size: 16 bytes
Space losses: 0 bytes internal + 4 bytes external = 4 bytes total


新线程获取锁,MarkWord为:
java.lang.Object object internals:
OFF  SZ   TYPE DESCRIPTION               VALUE
  0   8        (object header: mark)     0x000070000ba03908 (thin lock: 0x000070000ba03908)
  8   4        (object header: class)    0xf80001e5
 12   4        (object alignment gap)    
Instance size: 16 bytes
Space losses: 0 bytes internal + 4 bytes external = 4 bytes total


主线程再次查看锁对象,MarkWord为:
java.lang.Object object internals:
OFF  SZ   TYPE DESCRIPTION               VALUE
  0   8        (object header: mark)     0x0000000000000001 (non-biasable; age: 0)
  8   4        (object header: class)    0xf80001e5
 12   4        (object alignment gap)    
Instance size: 16 bytes
Space losses: 0 bytes internal + 4 bytes external = 4 bytes total


主线程再次进入同步块,MarkWord 为:
java.lang.Object object internals:
OFF  SZ   TYPE DESCRIPTION               VALUE
  0   8        (object header: mark)     0x0000700009f87980 (thin lock: 0x0000700009f87980)
  8   4        (object header: class)    0xf80001e5
 12   4        (object alignment gap)    
Instance size: 16 bytes
Space losses: 0 bytes internal + 4 bytes external = 4 bytes total


主线程再次进入同步块,并且调用hashcode方法,MarkWord 为:
java.lang.Object object internals:
OFF  SZ   TYPE DESCRIPTION               VALUE
  0   8        (object header: mark)     0x00007fe8a51391ea (fat lock: 0x00007fe8a51391ea)
  8   4        (object header: class)    0xf80001e5
 12   4        (object alignment gap)    
Instance size: 16 bytes
Space losses: 0 bytes internal + 4 bytes external = 4 bytes total


Disconnected from the target VM, address: '127.0.0.1:63267', transport: 'socket'


Process finished with exit code 0

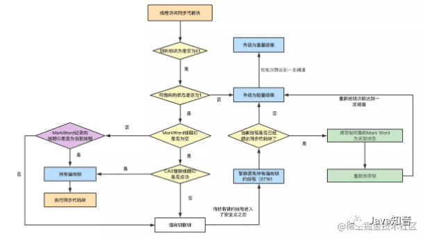
通过在控制台中的打印内容我们可以发现,锁的状态一共经历了以下几个变化步骤:

  • biasable状态

在这个状态下,锁是一个待偏向的状态,此时如果有线程请求的话。不过如果是刚启动JVM的状态的话,对象头部会是non-biasable状态,只有等jvm预热了一段时间(大约是4秒),才会留转变为biasable状态。

  • biased状态

当第一个请求获取到锁的时候,锁的状态会变成偏向锁状态,也就是biased。如果在处于偏向锁状态的时候,还有新的线程参与锁的抢夺,那么就会发生锁的升级,进入到轻量级锁状态阶段。

  • thin lock状态

可以看到,当一个锁已经经历过偏向锁状态之后,后去如果再有其他线程访问它,它就会升级为轻量级锁的状态,也就是thin lock状态。

  • fat lock状态

当我们在同步代码块中调用hashcode方法的时候,会发现,锁的对象头部会多出一个叫做fat lock的状态,这就意味着,此时该锁已经升级为了重量级锁的状态了。

重量级锁

当一把锁已经处于轻量级锁的状态时,如果此时又有多的线程来尝试获取锁,那么锁就会被多个线程已自旋的方式来请求访问,当访问的次数达到一定上限之后,synchronized就会自动升级为重量级锁的状态了。

当升级为重量级锁的情况下,锁对象的mark word中的指针不再指向线程栈中的lock record,而是指向堆中与锁对象关联的monitor对象。当多个线程同时访问同步代码时,这些线程会先尝试获取当前锁对象对应的monitor的所有权:

  • 获取成功,判断当前线程是不是重入,如果是重入那么recursions+1

  • 获取失败,当前线程会被阻塞,等待其他线程解锁后被唤醒,再次竞争锁对象

在重量级锁的情况下,加解锁的过程涉及到操作系统的Mutex Lock进行互斥操作,线程间的调度和线程的状态变更过程需要在用户态和核心态之间进行切换,会导致消耗大量的cpu资源,导致性能降低。

有哪几种方式可以使一把锁升级为重量级状态?

  • 调用wait方法

  • 在同步代码块中调用对象的hashcode方法

最后我绘制了一张锁升级的流程图和大家分享下:

adcae02cdb6d19c3fa2e56e43bd72b80.png

小结

其实JVM已经对synchronized进行了优化。可以直接用,至于锁的力度如何,JVM底层已经做好了我们直接用就行。不过作为一名工程师,了解这些底层原理还是可以增加我们自身内部的功力的。

推荐:

最全的java面试题库


PS:因为公众号平台更改了推送规则,如果不想错过内容,记得读完点一下“在看”,加个“星标”,这样每次新文章推送才会第一时间出现在你的订阅列表里。点“在看”支持我们吧!

最后

以上就是直率小馒头最近收集整理的关于30分钟彻底弄懂 synchronized 锁升级过程的全部内容,更多相关30分钟彻底弄懂内容请搜索靠谱客的其他文章。

本图文内容来源于网友提供,作为学习参考使用,或来自网络收集整理,版权属于原作者所有。
点赞(183)

评论列表共有 0 条评论

立即
投稿
返回
顶部