
今天,我们分享一份来自国泰君安证券的科技行业2020年春季投资策略报告——《5G+AI引领全球新一轮科技创新浪潮》。
报告目录(上下滑动查看)
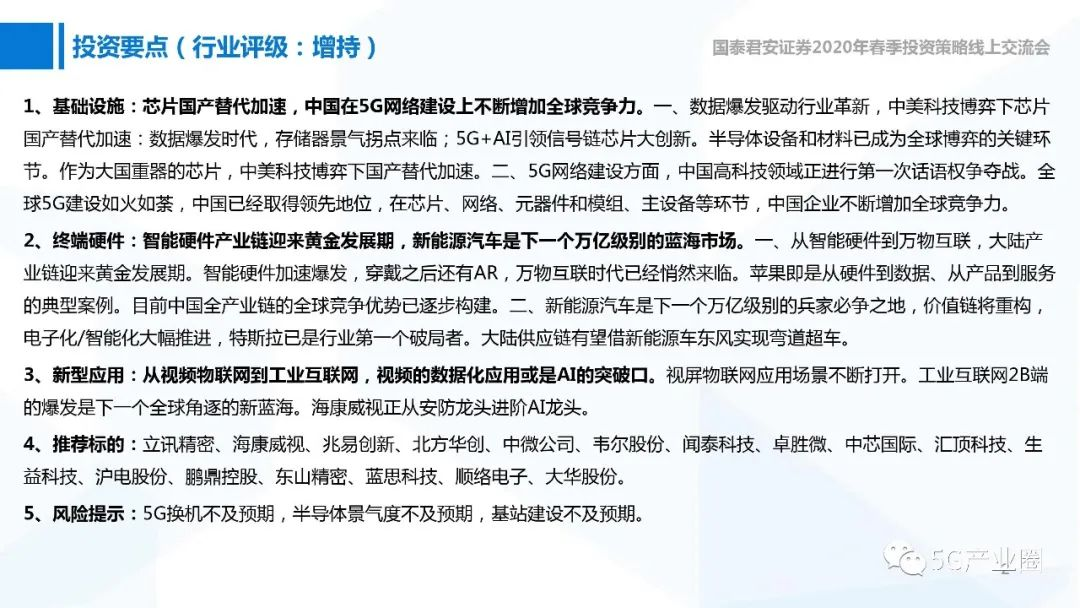
PART A:基础设施篇
一、芯片:数据爆发驱动行业革新,中美科技博弈下国产替代加速
1.1 数据爆发时代,存储器景气拐点来临
1.2 5G+AI引领信号链芯片大创新
1.3 关键环节:设备和材料的全球博弈
1.4 大国重器,中美科技博弈下的国产替代加速
二、网络:5G网络建设,中国高科技领域第一次话语权争夺战
2.1 从1G到5G,中国第一次在通讯基础设施建设取得话语权
2.2 全球5G建设如火如荼,中国已经取得领先地位
2.3 中国5G网络建设,从芯片到主设备逐步构筑全球竞争力
PART B:终端硬件篇
三、智能终端:从智能硬件到万物互联,大陆产业链迎来黄金发展期
3.1 智能硬件加速爆发,穿戴之后还有AR
3.2 万物互联的时代已经悄然来临
3.3 苹果:从硬件到数据,从产品到服务的典型案例
3.4 全产业链的全球竞争优势已逐步构建
四、新能源汽车:下一个万亿级别的兵家必争之地
4.1 新能源汽车:下一个万亿级别的蓝海市场
4.2 价值链重构,电子化/智能化大幅推进
4.3 特斯拉:行业的第一个破局者
4.4 大陆供应链有望借新能源车东风实现弯道超车
PART C:新型应用篇
五:从视频物联网到工业互联网,视频的数据化应用或是AI的突破口
5.1 视屏物联网:从公安交通司法到工业医疗环境,应用场景不断打开
5.2 工业互联网:2B端的爆发是下一个全球角逐的新蓝海
5.3 海康威视:安防龙头到AI龙头的进阶之路
报告内容节选:




























































报告文件下载
篇幅有限,本文只登载前60页,如需下载国泰君安《5G+AI引领全球新一轮科技创新浪潮》完整版114页PDF文件,请在前往我们公众号对话框回复“引领”。
编辑:陈颖思
本文由5G产业圈编辑整理自国泰君安证券,本次分享仅供学习交流,不作商业用途,如有问题,请留言。

100页 | 图解5G等新基建,细说新机遇
刚刚,工信部发布关于推动5G加快发展的通知
25省/市5G最新进展与规划汇总
工信部重磅发文:正式将700MHz黄金频段划归5G
我叫“5G产业圈”

长按扫码关注
最新5G资讯都在这里!
文末推荐

最后
以上就是微笑香氛最近收集整理的关于114页深度解读:5G+AI引领全球新一轮科技创新浪潮的全部内容,更多相关114页深度解读内容请搜索靠谱客的其他文章。
发表评论 取消回复