目录
- 一、K8S 单节点部署
- 1.1 拓补图与主机分配
- 1.2 部署前优化
- 1.3 ETCD集群部署
- 1.3.1 master主机创建k8s文件夹并上传etcd脚本,下载cffssl官方证书生成工具
- 1.3.2 证书的创建与签名证书的生成
- 1.3.3 下载etcd 二进制包
- 1.3.4 创建etcd相应目录
- 1.3.5 启动进入卡住状态等待其他节点加入
- 1.3.6 拷贝证书去其他节点
- 1.3.7 node 节点修改配置文件
- 1.3.8 检查etcd群集状态
- 1.4 docker引擎部署
- 1.5 flannel网络配置
- 1.5.1 写入分配的子网段到ETCD中,供flannel使用
- 1.5.2 所有node节点操作解压 flannel压缩包
- 1.5.3 node节点创建工作目录
- 1.5.4 两个node节点都编辑flannel.sh脚本
- 1.5.5 开启flannel网络功能
- 1.5.6 修改docker配置文件连接flannel网络
- 1.5.7 查看node节点网络信息
- 1.5.8 查看flannel分配给docker的IP地址
- 1.5.9 进入容器测试两个节点网络是否互通
- 1.6 master组件的部署
- 1.6.1 证书脚本的生成
- 1.6.2 生成证书
- 1.6.3 解压K8S服务器终端压缩包
- 1.6.4 复制相关命令到K8S 工作命令目录中
- 1.6.5 编辑令牌与绑定角色kubelet-bootstrap
- 1.6.6 开启apiserver,将数据存放在etcd集群中并检查kube状态
- 1.6.7 启动scheduler服务
- 1.6.8 启动controller-manager
- 1.6.9 查看etcd群集状态
- 1.7 node 节点部署kubectl和kube-proxy
- 1.7.1 将master01节点上kubectl和kube-proxy拷贝到node节点
- 1.7.2 node节点解压node.zip压缩包
- 1.7.3 master01创建kubeconfig目录
- 1.7.4 生成配置文件并拷贝到node节点
- 1.7.5 创建bootstrap角色赋予权限用于连接apiserver请求签名(关键)
- 1.8 node01节点操作生成kubelet kubelet.config配置文件
- 1.8.1 master上检查到node01节点的请求,查看证书状态
- 1.8.2 颁发证书,再次查看证书状态
- 1.8.3 查看群集节点
- 1.8.4 node01 启动proxy服务
- 1.9 node02节点部署
- 1.9.1把kubelet,kube-proxy的service文件拷贝到node2中
- 1.9.2 删除复制过来的证书,等会node02会自行申请证书
- 1.9.3 修改配置文件kubelet kubelet.config kube-proxy(三个配置文件)
- 1.9.4 启动服务
- 1.9.5 在master上操作查看请求
一、K8S 单节点部署
1.1 拓补图与主机分配

| 主机名 | IP地址 | 所需部署组件 |
|---|---|---|
| master01 | 192.168.233.100 | kube-apiserver、kube-controller-manager、kube-scheduler、etcd |
| node01 | 192.168.233.200 | kubelet、kube-proxy、docker、flannel、etcd |
| node02 | 192.168.233.180 | kubelet、kube-proxy、docker、flannel、etcd |
1.2 部署前优化
- 修改主机名
[root@localhost ~]# hostnamectl set-hostname master01 '//相同方法修改另外两台主机'
[root@localhost ~]# su
- 关闭防火墙
[root@node02 ~]# systemctl stop firewalld && systemctl disable firewalld ## 此处仅展示master01 的操作
Removed symlink /etc/systemd/system/multi-user.target.wants/firewalld.service.
Removed symlink /etc/systemd/system/dbus-org.fedoraproject.FirewallD1.service
1.3 ETCD集群部署
1.3.1 master主机创建k8s文件夹并上传etcd脚本,下载cffssl官方证书生成工具
[root@master01 ~]# mkdir k8s
[root@master01 ~]# cd k8s/
[root@master01 k8s]# ls //从宿主机拖进来
etcd-cert.sh etcd.sh
[root@master01 k8s]# mkdir etcd-cert
[root@master01 k8s]# mv etcd-cert.sh etcd-cert '//移动到相应目录'
[root@master01 k8s]# vim cfssl.sh
curl -L https://pkg.cfssl.org/R1.2/cfssl_linux-amd64 -o /usr/local/bin/cfssl
curl -L https://pkg.cfssl.org/R1.2/cfssljson_linux-amd64 -o /usr/local/bin/cfssljson
curl -L https://pkg.cfssl.org/R1.2/cfssl-certinfo_linux-amd64 -o /usr/local/bin/cfssl-certinfo
chmod +x /usr/local/bin/cfssl /usr/local/bin/cfssljson /usr/local/bin/cfssl-certinfo
[root@master01 k8s]# bash cfssl.sh '//运行下载工具的脚本'
[root@master01 k8s]# ls /usr/local/bin/
cfssl cfssl-certinfo cfssljson '//cfssl:生成证书工具、cfssljson:通过传入json文件生成证书、cfssl-certinfo查看证书信息'
1.3.2 证书的创建与签名证书的生成
[root@master01 k8s]# cd etcd-cert/
[root@master01 etcd-cert]#
### 定义ca证书
cat > ca-config.json <<EOF
{
"signing": {
"default": {
"expiry": "87600h"
},
"profiles": {
"www": {
"expiry": "87600h",
"usages": [
"signing",
"key encipherment",
"server auth",
"client auth"
]
}
}
}
}
EOF
##实现证书签名
cat > ca-csr.json <<EOF
{
"CN": "etcd CA",
"key": {
"algo": "rsa",
"size": 2048
},
"names": [
{
"C": "CN",
"L": "Beijing",
"ST": "Beijing"
}
]
}
EOF
## 生产证书,生成ca-key.pem ca.pem
cfssl gencert -initca ca-csr.json | cfssljson -bare ca -
## 指定etcd三个节点之间的通信验证
cat > server-csr.json <<EOF
{
"CN": "etcd",
"hosts": [
"192.168.233.100",
"192.168.233.200",
"192.168.233.180"
],
"key": {
"algo": "rsa",
"size": 2048
},
"names": [
{
"C": "CN",
"L": "BeiJing",
"ST": "BeiJing"
}
]
}
EOF
## 生成ETCD证书 server-key.pem server.pem
cfssl gencert -ca=ca.pem -ca-key=ca-key.pem -config=ca-config.json -profile=www server-csr.json | cfssljson -bare server
[root@localhost etcd-cert]# ls
ca-config.json ca.csr ca-csr.json ca-key.pem ca.pem etcd-cert.sh server.csr server-csr.json server-key.pem server.pem
1.3.3 下载etcd 二进制包
## 已经下载好了,直接上传,还有flannel和kubernetes-server的软件也一起上传
[root@master01 k8s]# ls
cfssl.sh etcd.sh flannel-v0.10.0-linux-amd64.tar.gz
etcd-cert etcd-v3.3.10-linux-amd64.tar.gz kubernetes-server-linux-amd64.tar.gz
[root@master k8s]# tar zxvf etcd-v3.3.10-linux-amd64.tar.gz '//解压软件'
1.3.4 创建etcd相应目录
- 创建etcd配置文件和命令和证书的文件夹,并移动相应文件到相应目录
[root@master01 k8s]# mkdir /opt/etcd/{cfg,bin,ssl} -p //配置文件,命令文件,证书
[root@master01 k8s]# ls /opt/etcd/
bin cfg ssl
[root@master01 k8s]# mv etcd-v3.3.10-linux-amd64/etcd etcd-v3.3.10-linux-amd64/etcdctl /opt/etcd/bin/
## 证书拷贝
[root@master01 k8s]# cp etcd-cert/*.pem /opt/etcd/ssl/
[root@master01 k8s]# ls /opt/etcd/ssl
ca-key.pem ca.pem server-key.pem server.pem
1.3.5 启动进入卡住状态等待其他节点加入
[root@master01 k8s]# vim etcd.sh
#!/bin/bash
# example: ./etcd.sh etcd01 192.168.1.10 etcd02=https://192.168.1.11:2380,etcd03=https://192.168.1.12:2380
ETCD_NAME=$1
ETCD_IP=$2
ETCD_CLUSTER=$3
WORK_DIR=/opt/etcd
cat <<EOF >$WORK_DIR/cfg/etcd
#[Member]
ETCD_NAME="${ETCD_NAME}"
ETCD_DATA_DIR="/var/lib/etcd/default.etcd"
ETCD_LISTEN_PEER_URLS="https://${ETCD_IP}:2380" ## '//2380端口是etcd内部通信端口'
ETCD_LISTEN_CLIENT_URLS="https://${ETCD_IP}:2379" ## '//2379端口是etcd外部通信端口'
#[Clustering]
ETCD_INITIAL_ADVERTISE_PEER_URLS="https://${ETCD_IP}:2380"
ETCD_ADVERTISE_CLIENT_URLS="https://${ETCD_IP}:2379"
ETCD_INITIAL_CLUSTER="etcd01=https://${ETCD_IP}:2380,${ETCD_CLUSTER}"
ETCD_INITIAL_CLUSTER_TOKEN="etcd-cluster"
ETCD_INITIAL_CLUSTER_STATE="new"
EOF
cat <<EOF >/usr/lib/systemd/system/etcd.service
[Unit]
Description=Etcd Server
After=network.target
After=network-online.target
Wants=network-online.target
[Service]
Type=notify
EnvironmentFile=${WORK_DIR}/cfg/etcd
ExecStart=${WORK_DIR}/bin/etcd
--name=${ETCD_NAME}
--data-dir=${ETCD_DATA_DIR}
--listen-peer-urls=${ETCD_LISTEN_PEER_URLS}
--listen-client-urls=${ETCD_LISTEN_CLIENT_URLS},http://127.0.0.1:2379
--advertise-client-urls=${ETCD_ADVERTISE_CLIENT_URLS}
--initial-advertise-peer-urls=${ETCD_INITIAL_ADVERTISE_PEER_URLS}
--initial-cluster=${ETCD_INITIAL_CLUSTER}
--initial-cluster-token=${ETCD_INITIAL_CLUSTER_TOKEN}
--initial-cluster-state=new
--cert-file=${WORK_DIR}/ssl/server.pem
--key-file=${WORK_DIR}/ssl/server-key.pem
--peer-cert-file=${WORK_DIR}/ssl/server.pem
--peer-key-file=${WORK_DIR}/ssl/server-key.pem
--trusted-ca-file=${WORK_DIR}/ssl/ca.pem
--peer-trusted-ca-file=${WORK_DIR}/ssl/ca.pem
Restart=on-failure
LimitNOFILE=65536
[Install]
WantedBy=multi-user.target
EOF
systemctl daemon-reload
systemctl enable etcd
systemctl restart etcd
## 进入卡住状态等待其他节点加入
[root@localhost k8s]# bash etcd.sh etcd01 192.168.233.100 etcd02=https://192.168.233.200:2380,etcd03=https://192.168.233.180:2380
[root@master02 k8s]# ps -ef | grep etcd ## etcd进程已经开启
root 17402 1 15 10月05 ? 00:31:43 /opt/etcd/bin/etcd --name=etcd01 --data-dir=/var/lib/etcd/default.etcd --listen-peer-urls=https://192.168.233.100:2380 --listen-client-urls=https://192.168.233.100:2379,http://127.0.0.1:2379 --advertise-client-urls=https://192.168.233.100:2379 --initial-advertise-peer-urls=https://192.168.233.100:2380 --initial-cluster=etcd01=https://192.168.233.100:2380,etcd02=https://192.168.233.200:2380,etcd03=https://192.168.233.180:2380 --initial-cluster-token=etcd-cluster --initial-cluster-state=new --cert-file=/opt/etcd/ssl/server.pem --key-file=/opt/etcd/ssl/server-key.pem --peer-cert-file=/opt/etcd/ssl/server.pem --peer-key-file=/opt/etcd/ssl/server-key.pem --trusted-ca-file=/opt/etcd/ssl/ca.pem --peer-trusted-ca-file=/opt/etcd/ssl/ca.pem
root 18075 1 9 10月05 ? 00:16:50 /opt/kubernetes/bin/kube-apiserver --logtostderr=true --v=4 --etcd-servers=https://192.168.233.100:2379,https://192.168.233.200:2379,https://192.168.233.180:2379 --bind-address=192.168.233.100 --secure-port=6443 --advertise-address=192.168.233.100 --allow-privileged=true --service-cluster-ip-range=10.0.0.0/24 --enable-admission-plugins=NamespaceLifecycle,LimitRanger,ServiceAccount,ResourceQuota,NodeRestriction --authorization-mode=RBAC,Node --kubelet-https=true --enable-bootstrap-token-auth --token-auth-file=/opt/kubernetes/cfg/token.csv --service-node-port-range=30000-50000 --tls-cert-file=/opt/kubernetes/ssl/server.pem --tls-private-key-file=/opt/kubernetes/ssl/server-key.pem --client-ca-file=/opt/kubernetes/ssl/ca.pem --service-account-key-file=/opt/kubernetes/ssl/ca-key.pem --etcd-cafile=/opt/etcd/ssl/ca.pem --etcd-certfile=/opt/etcd/ssl/server.pem --etcd-keyfile=/opt/etcd/ssl/server-key.pem
root 22146 21991 0 00:49 pts/0 00:00:00 grep --color=auto etcd
1.3.6 拷贝证书去其他节点
[root@master01 k8s]# scp -r /opt/etcd/ root@192.168.233.200:/opt/
[root@master01 k8s]# scp -r /opt/etcd/ root@192.168.233.180:/opt
//启动脚本拷贝其他节点
[root@master01 k8s]# scp /usr/lib/systemd/system/etcd.service root@192.168.233.200:/usr/lib/systemd/system/
[root@master01 k8s]# scp /usr/lib/systemd/system/etcd.service root@192.168.233.180:/usr/lib/systemd/system/
1.3.7 node 节点修改配置文件
[root@node01 ~]# vim /opt/etcd/cfg/etcd
#[Member]
ETCD_NAME="etcd02" ## 原来是etcd01 node2 节点修改为etcd03
ETCD_DATA_DIR="/var/lib/etcd/default.etcd"
ETCD_LISTEN_PEER_URLS="https://192.168.233.200:2380" ## node2 节点修改为192.168.233.180
ETCD_LISTEN_CLIENT_URLS="https://192.168.233.200:2379" ## node2 节点修改为192.168.233.180
#[Clustering]
ETCD_INITIAL_ADVERTISE_PEER_URLS="https://192.168.233.200:2380" ## node2 节点修改为192.168.233.180
ETCD_ADVERTISE_CLIENT_URLS="https://192.168.233.200:2379"
ETCD_INITIAL_CLUSTER="etcd01=https://192.168.233.100:2380,etcd02=https://192.168.233.200:2380,etcd03=https://192.168.233.180:2380"
ETCD_INITIAL_CLUSTER_TOKEN="etcd-cluster"
ETCD_INITIAL_CLUSTER_STATE="new"
//启动
[root@node01 ssl]# systemctl start etcd
[root@node01 ssl]# systemctl status etcd
1.3.8 检查etcd群集状态
root@localhost etcd-cert]# /opt/etcd/bin/etcdctl --ca-file=ca.pem --cert-file=server.pem --key-file=server-key.pem --endpoints="https://192.168.233.100:2379,https://192.168.233.200:2379,https://192.168.233.180:2379" cluster-health
member 3eae9a550e2e3ec is healthy: got healthy result from https://192.168.233.100:2379
member 26cd4dcf17bc5cbd is healthy: got healthy result from https://192.168.233.200:2379
member 2fcd2df8a9411750 is healthy: got healthy result from https://192.168.233.180:2379
cluster is healthy
1.4 docker引擎部署
- 所有node节点部署docker引擎
- https://blog.csdn.net/weixin_47219725/article/details/108691608
1.5 flannel网络配置
- node节点node1上操作
1.5.1 写入分配的子网段到ETCD中,供flannel使用
[root@localhost etcd-cert]# /opt/etcd/bin/etcdctl --ca-file=ca.pem --cert-file=server.pem --key-file=server-key.pem --endpoints="https://192.168.233.100:2379,https://192.168.233.200:2379,https://192.168.233.180:2379" set /coreos.com/network/config '{ "Network": "172.17.0.0/16", "Backend": {"Type": "vxlan"}}'
{ "Network": "172.17.0.0/16", "Backend": {"Type": "vxlan"}}
- 查看写入的信息
[root@localhost etcd-cert]# /opt/etcd/bin/etcdctl --ca-file=ca.pem --cert-file=server.pem --key-file=server-key.pem --endpoints="https://192.168.233.100:2379,https://192.168.233.200:2379,https://192.168.233.180:2379" get /coreos.com/network/config
{ "Network": "172.17.0.0/16", "Backend": {"Type": "vxlan"}}
1.5.2 所有node节点操作解压 flannel压缩包
'//谁需要跑pod,谁就需要安装flannel网络'
## master01上拷贝到 flannel-v0.10.0-linux-amd64.tar.gz所有node节点(只需要部署在node节点即可)
[root@master01 k8s]# scp flannel-v0.10.0-linux-amd64.tar.gz root@192.168.233.200:/root
[root@master01 k8s]# scp flannel-v0.10.0-linux-amd64.tar.gz root@192.168.233.180:/root
[root@node01 ~]# tar zxvf flannel-v0.10.0-linux-amd64.tar.gz
flanneld
mk-docker-opts.sh
README.md
1.5.3 node节点创建工作目录
- node节点创建k8s工作目录,将两个脚本移动到对应工作目录
[root@node01 ~]# mkdir /opt/kubernetes/{cfg,bin,ssl} -p
[root@node01 ~]# mv mk-docker-opts.sh flanneld /opt/kubernetes/bin/
1.5.4 两个node节点都编辑flannel.sh脚本
[root@node01 opt]# vim flannel.sh
#!/bin/bash
ETCD_ENDPOINTS=${1:-"http://127.0.0.1:2379"} ## 定义的端口是2379,节点对外提供的端口
cat <<EOF >/opt/kubernetes/cfg/flanneld
FLANNEL_OPTIONS="--etcd-endpoints=${ETCD_ENDPOINTS}
-etcd-cafile=/opt/etcd/ssl/ca.pem
-etcd-certfile=/opt/etcd/ssl/server.pem
-etcd-keyfile=/opt/etcd/ssl/server-key.pem"
EOF
cat <<EOF >/usr/lib/systemd/system/flanneld.service
[Unit]
Description=Flanneld overlay address etcd agent
After=network-online.target network.target
Before=docker.service
[Service]
Type=notify
EnvironmentFile=/opt/kubernetes/cfg/flanneld
ExecStart=/opt/kubernetes/bin/flanneld --ip-masq $FLANNEL_OPTIONS
ExecStartPost=/opt/kubernetes/bin/mk-docker-opts.sh -k DOCKER_NETWORK_OPTIONS -d /run/flannel/subnet.env
Restart=on-failure
[Install]
WantedBy=multi-user.target
EOF
systemctl daemon-reload
systemctl enable flanneld
systemctl restart flanneld
1.5.5 开启flannel网络功能
[root@node01 opt]#bash bash flannel.sh https://192.168.233.100:2379,https://192.168.233.200:2379,https://192.168.233.180:2379
Created symlink from /etc/systemd/system/multi-user.target.wants/flanneld.service to /usr/lib/systemd/system/flanneld.service.
1.5.6 修改docker配置文件连接flannel网络
[root@node01 opt]# vim /usr/lib/systemd/system/docker.service
EnvironmentFile=/run/flannel/subnet.env ## 添加这句
ExecStart=/usr/bin/dockerd -H fd:// $DOCKER_NETWORK_OPTIONS --containerd=/run/containerd/containerd.sock
ExecReload=/bin/kill -s HUP $MAINPID ## 修改这句
## 其他省略
1.5.7 查看node节点网络信息
[root@node1 ~]# ifconfig
docker0: flags=4163<UP,BROADCAST,RUNNING,MULTICAST> mtu 1450
inet 172.17.48.1 netmask 255.255.255.0 broadcast 172.17.48.255
inet6 fe80::42:9fff:fe81:3f9f prefixlen 64 scopeid 0x20<link>
ether 02:42:9f:81:3f:9f txqueuelen 0 (Ethernet)
RX packets 6698 bytes 272659 (266.2 KiB)
RX errors 0 dropped 0 overruns 0 frame 0
TX packets 14177 bytes 12413297 (11.8 MiB)
TX errors 0 dropped 0 overruns 0 carrier 0 collisions 0
ens33: flags=4163<UP,BROADCAST,RUNNING,MULTICAST> mtu 1500
inet 192.168.233.200 netmask 255.255.255.0 broadcast 192.168.233.255
inet6 fe80::1199:c740:2050:ac62 prefixlen 64 scopeid 0x20<link>
ether 00:0c:29:e7:9d:50 txqueuelen 1000 (Ethernet)
RX packets 1542039 bytes 710889987 (677.9 MiB)
RX errors 0 dropped 0 overruns 0 frame 0
TX packets 1334778 bytes 625197407 (596.2 MiB)
TX errors 0 dropped 0 overruns 0 carrier 0 collisions 0
flannel.1: flags=4163<UP,BROADCAST,RUNNING,MULTICAST> mtu 1450
inet 172.17.48.0 netmask 255.255.255.255 broadcast 0.0.0.0
inet6 fe80::bc83:53ff:fee6:6ac prefixlen 64 scopeid 0x20<link>
ether be:83:53:e6:06:ac txqueuelen 0 (Ethernet)
RX packets 4 bytes 336 (336.0 B)
RX errors 0 dropped 0 overruns 0 frame 0
TX packets 4 bytes 336 (336.0 B)
TX errors 0 dropped 27 overruns 0 carrier 0 collisions 0
#################################################################################
[root@node2 ~]# ifconfig
docker0: flags=4099<UP,BROADCAST,MULTICAST> mtu 1500
inet 172.17.52.1 netmask 255.255.255.0 broadcast 172.17.52.255
inet6 fe80::42:5cff:fe66:d1a5 prefixlen 64 scopeid 0x20<link>
ether 02:42:5c:66:d1:a5 txqueuelen 0 (Ethernet)
RX packets 7084 bytes 286773 (280.0 KiB)
RX errors 0 dropped 0 overruns 0 frame 0
TX packets 14595 bytes 12427451 (11.8 MiB)
TX errors 0 dropped 0 overruns 0 carrier 0 collisions 0
ens33: flags=4163<UP,BROADCAST,RUNNING,MULTICAST> mtu 1500
inet 192.168.233.180 netmask 255.255.255.0 broadcast 192.168.233.255
inet6 fe80::9c9:3acb:1c5f:375a prefixlen 64 scopeid 0x20<link>
ether 00:0c:29:71:b6:ad txqueuelen 1000 (Ethernet)
RX packets 1168559 bytes 785593565 (749.2 MiB)
RX errors 0 dropped 0 overruns 0 frame 0
TX packets 735210 bytes 57001175 (54.3 MiB)
TX errors 0 dropped 0 overruns 0 carrier 0 collisions 0
flannel.1: flags=4163<UP,BROADCAST,RUNNING,MULTICAST> mtu 1450
inet 172.17.52.0 netmask 255.255.255.255 broadcast 0.0.0.0
inet6 fe80::9030:b4ff:fee7:15bc prefixlen 64 scopeid 0x20<link>
ether 92:30:b4:e7:15:bc txqueuelen 0 (Ethernet)
RX packets 4 bytes 336 (336.0 B)
RX errors 0 dropped 0 overruns 0 frame 0
TX packets 4 bytes 336 (336.0 B)
TX errors 0 dropped 26 overruns 0 carrier 0 collisions 0
1.5.8 查看flannel分配给docker的IP地址
[root@node01 ~]# cat /run/flannel/subnet.env
DOCKER_OPT_BIP="--bip=172.17.48.1/24"
DOCKER_OPT_IPMASQ="--ip-masq=false"
DOCKER_OPT_MTU="--mtu=1450"
DOCKER_NETWORK_OPTIONS=" --bip=172.17.48.1/24 --ip-masq=false --mtu=1450"
[root@node02 ~]# cat /run/flannel/subnet.env
DOCKER_OPT_BIP="--bip=172.17.52.1/24"
DOCKER_OPT_IPMASQ="--ip-masq=false"
DOCKER_OPT_MTU="--mtu=1450"
DOCKER_NETWORK_OPTIONS=" --bip=172.17.52.1/24 --ip-masq=false --mtu=1450"
1.5.9 进入容器测试两个节点网络是否互通
[root@node02 ~]# docker ps -a
CONTAINER ID IMAGE COMMAND CREATED STATUS PORTS NAMES
d440f7bc0ec4 centos:7 "/bin/bash" 6 days ago Exited (127) 6 days ago vigorous_shamir
[root@localhost ~]# docker start d440f7bc0ec4
d440f7bc0ec4
[root@localhost ~]# docker exec -it d440f7bc0ec4 /bin/bash
[root@d440f7bc0ec4 /]# ifconfig
eth0: flags=4163<UP,BROADCAST,RUNNING,MULTICAST> mtu 1450
inet 172.17.52.2 netmask 255.255.255.0 broadcast 172.17.52.255
ether 02:42:ac:11:34:02 txqueuelen 0 (Ethernet)
RX packets 7 bytes 586 (586.0 B)
RX errors 0 dropped 0 overruns 0 frame 0
TX packets 0 bytes 0 (0.0 B)
TX errors 0 dropped 0 overruns 0 carrier 0 collisions 0
lo: flags=73<UP,LOOPBACK,RUNNING> mtu 65536
inet 127.0.0.1 netmask 255.0.0.0
loop txqueuelen 1000 (Local Loopback)
RX packets 0 bytes 0 (0.0 B)
RX errors 0 dropped 0 overruns 0 frame 0
TX packets 0 bytes 0 (0.0 B)
TX errors 0 dropped 0 overruns 0 carrier 0 collisions 0
###########################################
[root@promote ~]# docker ps -a
e721762e5978 centos:7 "/bin/bash" 6 days ago Exited (0) 6 days ago dreamy_matsumoto
[root@promote ~]# docker start e721762e5978
e721762e5978
[root@promote ~]# docker exec -it e721762e5978 /bin/bash
[root@e721762e5978 /]#
[root@e721762e5978 /]# ifconfig
eth0: flags=4163<UP,BROADCAST,RUNNING,MULTICAST> mtu 1450
inet 172.17.48.3 netmask 255.255.255.0 broadcast 172.17.48.255
ether 02:42:ac:11:30:03 txqueuelen 0 (Ethernet)
RX packets 8 bytes 656 (656.0 B)
RX errors 0 dropped 0 overruns 0 frame 0
TX packets 0 bytes 0 (0.0 B)
TX errors 0 dropped 0 overruns 0 carrier 0 collisions 0
lo: flags=73<UP,LOOPBACK,RUNNING> mtu 65536
inet 127.0.0.1 netmask 255.0.0.0
loop txqueuelen 1000 (Local Loopback)
RX packets 0 bytes 0 (0.0 B)
RX errors 0 dropped 0 overruns 0 frame 0
TX packets 0 bytes 0 (0.0 B)
TX errors 0 dropped 0 overruns 0 carrier 0 collisions 0
## node01 上容器 里 ping node02里面的容器
[root@e721762e5978 /]# ping 172.17.52.2
PING 172.17.52.2 (172.17.52.2) 56(84) bytes of data.
64 bytes from 172.17.52.2: icmp_seq=1 ttl=62 time=1.01 ms
64 bytes from 172.17.52.2: icmp_seq=2 ttl=62 time=0.878 ms
64 bytes from 172.17.52.2: icmp_seq=3 ttl=62 time=3.74 ms
64 bytes from 172.17.52.2: icmp_seq=4 ttl=62 time=0.538 ms
^C
--- 172.17.52.2 ping statistics ---
4 packets transmitted, 4 received, 0% packet loss, time 3005ms
rtt min/avg/max/mdev = 0.538/1.543/3.744/1.282 ms
1.6 master组件的部署

1.6.1 证书脚本的生成
[root@master01 k8s]# unzip master.zip
[root@master01 k8s]# mkdir /opt/kubernetes/{cfg,bin,ssl} -p
[root@master01 k8s]# mkdir k8s-cert
[root@master01 k8s]# cd k8s-cert/
[root@master01 k8s-cert]# vim k8s-cert.sh ## 创建证书脚本
cat > ca-config.json <<EOF
{
"signing": {
"default": {
"expiry": "87600h"
},
"profiles": {
"kubernetes": {
"expiry": "87600h",
"usages": [
"signing",
"key encipherment",
"server auth",
"client auth"
]
}
}
}
}
EOF
cat > ca-csr.json <<EOF
{
"CN": "kubernetes",
"key": {
"algo": "rsa",
"size": 2048
},
"names": [
{
"C": "CN",
"L": "Beijing",
"ST": "Beijing",
"O": "k8s",
"OU": "System"
}
]
}
EOF
cfssl gencert -initca ca-csr.json | cfssljson -bare ca -
#-----------------------
cat > server-csr.json <<EOF
{
"CN": "kubernetes",
"hosts": [
"10.0.0.1",
"127.0.0.1",
"192.168.233.100", '//master1,配置文件中要删除此类注释'
"192.168.233.50", '//master2'
"192.168.233.110", '//VIP'
"192.168.233.30", '//nginx代理master'
"192.168.233.127", '//nginx代理backup'
"kubernetes",
"kubernetes.default",
"kubernetes.default.svc",
"kubernetes.default.svc.cluster",
"kubernetes.default.svc.cluster.local"
],
"key": {
"algo": "rsa",
"size": 2048
},
"names": [
{
"C": "CN",
"L": "BeiJing",
"ST": "BeiJing",
"O": "k8s",
"OU": "System"
}
]
}
EOF
cfssl gencert -ca=ca.pem -ca-key=ca-key.pem -config=ca-config.json -profile=kubernetes server-csr.json | cfssljson -bare server
#-----------------------
cat > admin-csr.json <<EOF
{
"CN": "admin",
"hosts": [],
"key": {
"algo": "rsa",
"size": 2048
},
"names": [
{
"C": "CN",
"L": "BeiJing",
"ST": "BeiJing",
"O": "system:masters",
"OU": "System"
}
]
}
EOF
cfssl gencert -ca=ca.pem -ca-key=ca-key.pem -config=ca-config.json -profile=kubernetes admin-csr.json | cfssljson -bare admin
#-----------------------
cat > kube-proxy-csr.json <<EOF
{
"CN": "system:kube-proxy",
"hosts": [],
"key": {
"algo": "rsa",
"size": 2048
},
"names": [
{
"C": "CN",
"L": "BeiJing",
"ST": "BeiJing",
"O": "k8s",
"OU": "System"
}
]
}
EOF
cfssl gencert -ca=ca.pem -ca-key=ca-key.pem -config=ca-config.json -profile=kubernetes kube-proxy-csr.json | cfssljson -bare kube-proxy
1.6.2 生成证书
[root@master01 k8s-cert]# bash k8s-cert.sh '//生成证书'
[root@master k8s-cert]# ls
admin.csr admin.pem ca-csr.json k8s-cert.sh kube-proxy-key.pem server-csr.json
admin-csr.json ca-config.json ca-key.pem kube-proxy.csr kube-proxy.pem server-key.pem
admin-key.pem ca.csr ca.pem kube-proxy-csr.json server.csr server.pem
[root@master01 k8s-cert]# ls *.pem
admin-key.pem ca-key.pem kube-proxy-key.pem server-key.pem
admin.pem ca.pem kube-proxy.pem server.pem
[root@master01 k8s-cert]# cp ca*.pem server*.pem /opt/kubernets/ssl/ '//复制证书到工作目录'
[root@master01 k8s-cert]# ls /opt/kubernets/ssl/
ca-key.pem ca.pem server-key.pem server.pem
1.6.3 解压K8S服务器终端压缩包
[root@master01 k8s-cert]# cd ..
[root@master01 k8s]# ls
cfssl.sh etcd-v3.3.10-linux-amd64 k8s-cert
etcd-cert etcd-v3.3.10-linux-amd64.tar.gz kubernetes-server-linux-amd64.tar.gz
etcd.sh flannel-v0.10.0-linux-amd64.tar.gz master.zip
[root@master01 k8s]# tar zxvf kubernetes-server-linux-amd64.tar.gz
1.6.4 复制相关命令到K8S 工作命令目录中
[root@master01 k8s]# cd kubernetes/server/bin/
[root@master01 bin]# cp kube-controller-manager kube-scheduler kubectl kube-apiserver /opt/kubernets/bin/
[root@master01 bin]# ls /opt/kubernetes/bin/
kube-apiserver kube-controller-manager kubectl kube-scheduler
1.6.5 编辑令牌与绑定角色kubelet-bootstrap
## 使用 head -c 16 /dev/urandom | od -An -t x | tr -d ' ' 可以随机生成序列号
[root@master01 k8s]# vim /opt/kubernetes/cfg/token.csv
6c65aa8248e15a0cb4bf17b280fa7be1,kubelet-bootstrap,10001,"system:kubelet-bootstrap"
1.6.6 开启apiserver,将数据存放在etcd集群中并检查kube状态
[root@master01 kubernetes]# bash apiserver.sh 192.168.233.100 https://192.168.233.100:2379,https://192.168.233.200:2379,https://192.168.233.180:2379
[root@master01 kubernetes]# ls /opt/kubernetes/cfg/
kube-apiserver token.csv
[root@master01 kubernetes]# netstat -ntap |grep kube
[root@master01 kubernetes]# ps aux |grep kube
[root@master01 kubernetes]# vim /opt/kubernetes/cfg/kube-apiserver
...省略内容
--secure-port=6443 '//其实就是443,https协议通信端口'
...省略内容
[root@localhost k8s]# netstat -ntap |grep 6443
tcp 0 0 192.168.233.100:6443 0.0.0.0:* LISTEN 18075/kube-apiserve
tcp 0 0 192.168.233.100:44770 192.168.233.100:6443 ESTABLISHED 18075/kube-apiserve
tcp 0 0 192.168.233.100:6443 192.168.233.100:44770 ESTABLISHED 18075/kube-apiserve
1.6.7 启动scheduler服务
[root@master kubernetes]# ./scheduler.sh 127.0.0.1
Created symlink from /etc/systemd/system/multi-user.target.wants/kube-scheduler.service to /usr/lib/systemd/system/kube-scheduler.service.
[root@master kubernetes]# systemctl status kube-scheduler
1.6.8 启动controller-manager
[root@master kubernetes]# ./controller-manager.sh 127.0.0.1
Created symlink from /etc/systemd/system/multi-user.target.wants/kube-controller-manager.service to /usr/lib/systemd/system/kube-controller-manager.service.
[root@master kubernetes]# systemctl status kube-controller-manager
1.6.9 查看etcd群集状态
[root@master01 k8s]# /opt/kubernetes/bin/kubectl get cs
NAME STATUS MESSAGE ERROR
controller-manager Healthy ok
scheduler Healthy ok
etcd-1 Healthy {"health":"true"}
etcd-2 Healthy {"health":"true"}
etcd-0 Healthy {"health":"true"}
1.7 node 节点部署kubectl和kube-proxy
1.7.1 将master01节点上kubectl和kube-proxy拷贝到node节点
[root@master kubernetes]# cd /root/k8s/kubernetes/server/bin/
[root@master bin]# ls
apiextensions-apiserver kube-apiserver.docker_tag kube-proxy
cloud-controller-manager kube-apiserver.tar kube-proxy.docker_tag
cloud-controller-manager.docker_tag kube-controller-manager kube-proxy.tar
cloud-controller-manager.tar kube-controller-manager.docker_tag kube-scheduler
hyperkube kube-controller-manager.tar kube-scheduler.docker_tag
kubeadm kubectl kube-scheduler.tar
kube-apiserver kubelet
[root@master bin]# scp kubelet kube-proxy root@192.168.233.200:/opt/k8s/bin
[root@master bin]# scp kubelet kube-proxy root@192.168.233.180:/opt/k8s/bin
1.7.2 node节点解压node.zip压缩包
[root@node01 ~]# ls
anaconda-ks.cfg flannel-v0.10.0-linux-amd64.tar.gz node.zip
[root@node01 ~]# unzip node.zip
[root@node01 ~]# ls
anaconda-ks.cfg flannel-v0.10.0-linux-amd64.tar.gz kubelet.sh node.zip proxy.sh
1.7.3 master01创建kubeconfig目录
root@master01 bin]# cd /root/k8s/
[root@master01 k8s]# mkdir kubeconfig
[root@master01 k8s]# cd kubeconfig/
[root@master01 kubeconfig]# vim kubeconfig
APISERVER=$1
SSL_DIR=$2
# 创建kubelet bootstrapping kubeconfig
export KUBE_APISERVER="https://$APISERVER:6443"
# 设置集群参数
kubectl config set-cluster kubernetes
--certificate-authority=$SSL_DIR/ca.pem
--embed-certs=true
--server=${KUBE_APISERVER}
--kubeconfig=bootstrap.kubeconfig
# 设置客户端认证参数
kubectl config set-credentials kubelet-bootstrap
--token=6c65aa8248e15a0cb4bf17b280fa7be1 '//此token序列号就是之前/opt/kubernetes/cfg/token.csv 文件中使用的的'
--kubeconfig=bootstrap.kubeconfig
# 设置上下文参数
kubectl config set-context default
--cluster=kubernetes
--user=kubelet-bootstrap
--kubeconfig=bootstrap.kubeconfig
# 设置默认上下文
kubectl config use-context default --kubeconfig=bootstrap.kubeconfig
#----------------------
# 创建kube-proxy kubeconfig文件
kubectl config set-cluster kubernetes
--certificate-authority=$SSL_DIR/ca.pem
--embed-certs=true
--server=${KUBE_APISERVER}
--kubeconfig=kube-proxy.kubeconfig
kubectl config set-credentials kube-proxy
--client-certificate=$SSL_DIR/kube-proxy.pem
--client-key=$SSL_DIR/kube-proxy-key.pem
--embed-certs=true
--kubeconfig=kube-proxy.kubeconfig
kubectl config set-context default
--cluster=kubernetes
--user=kube-proxy
--kubeconfig=kube-proxy.kubeconfig
kubectl config use-context default --kubeconfig=kube-proxy.kubeconfig
[root@master01 kubeconfig]# export PATH=$PATH://opt/kubernetes/bin '//设置环境变量(可以写入到/etc/prlfile中)'
1.7.4 生成配置文件并拷贝到node节点
[root@master kubeconfig]# bash kubeconfig 192.168.233.100 /root/k8s/k8s-cert/
[root@master kubeconfig]# ls
bootstrap.kubeconfig kubeconfig kube-proxy.kubeconfig
[root@master kubeconfig]# scp bootstrap.kubeconfig kube-proxy.kubeconfig root@192.168.233.200:/opt/k8s/cfg
[root@master kubeconfig]# scp bootstrap.kubeconfig kube-proxy.kubeconfig root@192.168.233.180:/opt/k8s/cfg
1.7.5 创建bootstrap角色赋予权限用于连接apiserver请求签名(关键)
[root@master01 kubeconfig]# kubectl create clusterrolebinding kubelet-bootstrap --clusterrole=system:node-bootstrapper --user=kubelet-bootstrap
clusterrolebinding.rbac.authorization.k8s.io/kubelet-bootstrap created
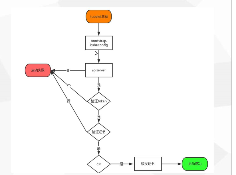
1.8 node01节点操作生成kubelet kubelet.config配置文件
[root@node1 ~]# bash kubelet.sh 192.168.233.200
Created symlink from /etc/systemd/system/multi-user.target.wants/kubelet.service to /usr/lib/systemd/system/kubelet.service.
1.8.1 master上检查到node01节点的请求,查看证书状态
[root@master01 kubeconfig]# kubectl get csr
NAME AGE REQUESTOR CONDITION
node-csr-xmi9gQiUIFuyZ9KAIKFIyf4JiQOuPN1tACjVzu_SH6s 71s kubelet-bootstrap Pending
'//pending:等待集群给该节点办法证书'
1.8.2 颁发证书,再次查看证书状态
[root@master01 kubeconfig]# kubectl certificate approve node-csr-xmi9gQiUIFuyZ9KAIKFIyf4JiQOuPN1tACjVzu_SH6s
certificatesigningrequest.certificates.k8s.io/node-csr-xmi9gQiUIFuyZ9KAIKFIyf4JiQOuPN1tACjVzu_SH6s approved
[root@master01 kubeconfig]# kubectl get csr
NAME AGE REQUESTOR CONDITION
node-csr-xmi9gQiUIFuyZ9KAIKFIyf4JiQOuPN1tACjVzu_SH6s 3m9s kubelet-bootstrap Approved,Issued '//已经被允许加入集群'
1.8.3 查看群集节点
//查看群集节点,成功加入node01节点
[root@master01 kubeconfig]# kubectl get node
NAME STATUS ROLES AGE VERSION
192.168.233.200 Ready <none> 118s v1.12.3
1.8.4 node01 启动proxy服务
[root@node01 ~]# bash proxy.sh 192.168.233.200
Created symlink from /etc/systemd/system/multi-user.target.wants/kube-proxy.service to /usr/lib/systemd/system/kube-proxy.service.
[root@node01 ~]# systemctl status kube-proxy.service
[root@node01 ~]# systemctl enable kube-proxy.service
[root@node01 ~]# systemctl enable kubelet
1.9 node02节点部署
- 把现成的/opt/kubernetes目录复制到其他节点进行修改即可
[root@node01 ~]# scp -r /opt/kubernetes/ root@192.168.233.180:/opt/
1.9.1把kubelet,kube-proxy的service文件拷贝到node2中
[root@node01 ~]# scp /usr/lib/systemd/system/{kubelet,kube-proxy}.service root@192.168.233.180:/usr/lib/systemd/system/
1.9.2 删除复制过来的证书,等会node02会自行申请证书
[root@node02 ~]# cd /opt/kubernetes/ssl/
[root@node02 ssl]# rm -rf *
1.9.3 修改配置文件kubelet kubelet.config kube-proxy(三个配置文件)
[root@node02 ssl]# cd ../cfg/
[root@node02 cfg]# vim kubelet
--hostname-override=192.168.233.180 ## 修改这个IP地址
[root@node02 cfg]# vim kubelet.config
address: 192.168.233.180 ## 修改这个IP地址
[root@localhost cfg]# vim kube-proxy
--hostname-override=192.168.233.180 ## 修改这个IP地址
1.9.4 启动服务
[root@node02 cfg]# systemctl start kubelet.service
[root@node02 cfg]# systemctl enable kubelet.service
[root@node02 cfg]# systemctl start kube-proxy.service
[root@node02 cfg]# systemctl enable kube-proxy.service
1.9.5 在master上操作查看请求
[root@master01 k8s]# kubectl get csr
NAME AGE REQUESTOR CONDITION
node-csr-OaH9HpIKh6AKlfdjEKm4C6aJ0UT_1YxNaa70yEAxnsU 15s kubelet-bootstrap Pending
## 授权加入群集
[root@master01 k8s]# kubectl certificate approve node-csr-OaH9HpIKh6AKlfdjEKm4C6aJ0UT_1YxNaa70yEAxnsU
## 查看群集中的节点
[root@localhost k8s]# kubectl get node
NAME STATUS ROLES AGE VERSION
192.168.195.150 Ready <none> 21h v1.12.3
192.168.195.151 Ready <none> 37s v1.12.3
最后
以上就是典雅可乐最近收集整理的关于K8S 二进制方式部署单节点K8S一、K8S 单节点部署的全部内容,更多相关K8S内容请搜索靠谱客的其他文章。
本图文内容来源于网友提供,作为学习参考使用,或来自网络收集整理,版权属于原作者所有。
发表评论 取消回复