等价类划分法和边界值法着重考虑输入条件,而不考虑输入条件的组合,决策表考虑了输入条件的组合情况,但没有考虑输入条件之间的相互制约的关系。
在查看程序规格说明时,如果发现输入之间有关系,相应会产生多个动作.需要考虑条件组合的情况,又发现条件之间存在相互制约,可以考虑使用因果图法。
因果图法概述
(1)因果图法相关概念
因果图法是一种适合于描述对于多种条件的组合、相应产生多个动作的形式的方法.对照规格说明书利用图解法分析输入条件的组合、约束关系和输出条件的因果关系,从而设计测试用例的方法,它适合于检查程序输入条件的各种组合情况。
因果图法从用自然语言书写的程序规格说明的描述中找出因(输入条件)和果(输出或程序状态的改变),因果图法最终生成的是决策表,再通过决策表设计测试用例。
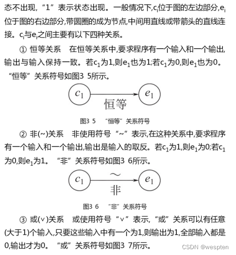
(2)因果图的关系符号
因果图主要使用图解的方式来分析输入条件的组合以及与输出之间的关系,在处理关系的时候有特定的符号。



(3)因果图的约束符号
<最后
以上就是大胆绿茶最近收集整理的关于因果图法用例设计的全部内容,更多相关因果图法用例设计内容请搜索靠谱客的其他文章。
本图文内容来源于网友提供,作为学习参考使用,或来自网络收集整理,版权属于原作者所有。
发表评论 取消回复