我是靠谱客的博主 慈祥冰淇淋,这篇文章主要介绍绿盟漏洞 :服务器支持 TLS Client-initiated 重协商攻击(CVE-2011-1473)【原理扫描】,现在分享给大家,希望可以做个参考。
绿盟漏洞 :服务器支持 TLS Client-initiated 重协商攻击(CVE-2011-1473)【原理扫描】
当前环境:Springboot + undertow容器
java version “1.8.0_211”
openssl version : OpenSSL 1.0.1e-fips 11 Feb 2013
nginx/1.17.9
第一种处理方式:
启动类设置参数:
System.setProperty("jdk.tls.rejectClientInitiatedRenegotiation","true");
System.setProperty("sun.security.ssl.allowUnsafeRenegotiation","false");
System.setProperty("sun.security.ssl.allowLegacyHelloMessages","true");
第二种处理方式:
修改环境变量
在/etc/profile追加:export _JAVA_OPTIONS=“-Djdk.tls.rejectClientInitiatedRenegotiation=true -Dsun.security.ssl.allowUnsafeRenegotiation=false -Dsun.security.ssl.allowLegacyHelloMessages=true”
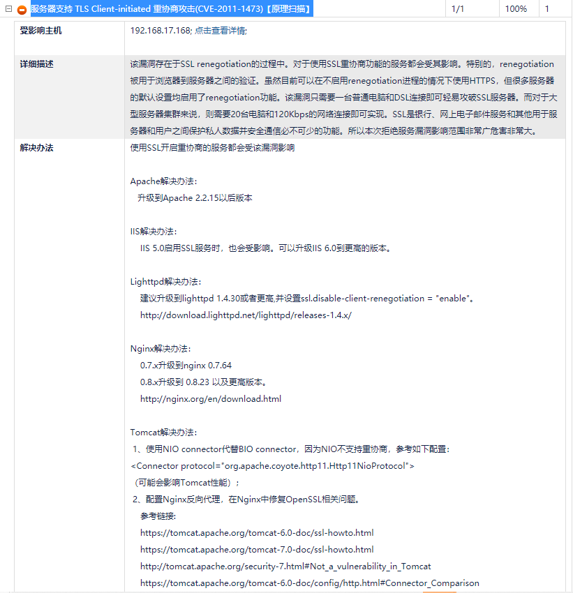
以下这些官方提示 也不好用

最后
以上就是慈祥冰淇淋最近收集整理的关于绿盟漏洞 :服务器支持 TLS Client-initiated 重协商攻击(CVE-2011-1473)【原理扫描】的全部内容,更多相关绿盟漏洞内容请搜索靠谱客的其他文章。
本图文内容来源于网友提供,作为学习参考使用,或来自网络收集整理,版权属于原作者所有。
发表评论 取消回复