目录
1. 分析思路
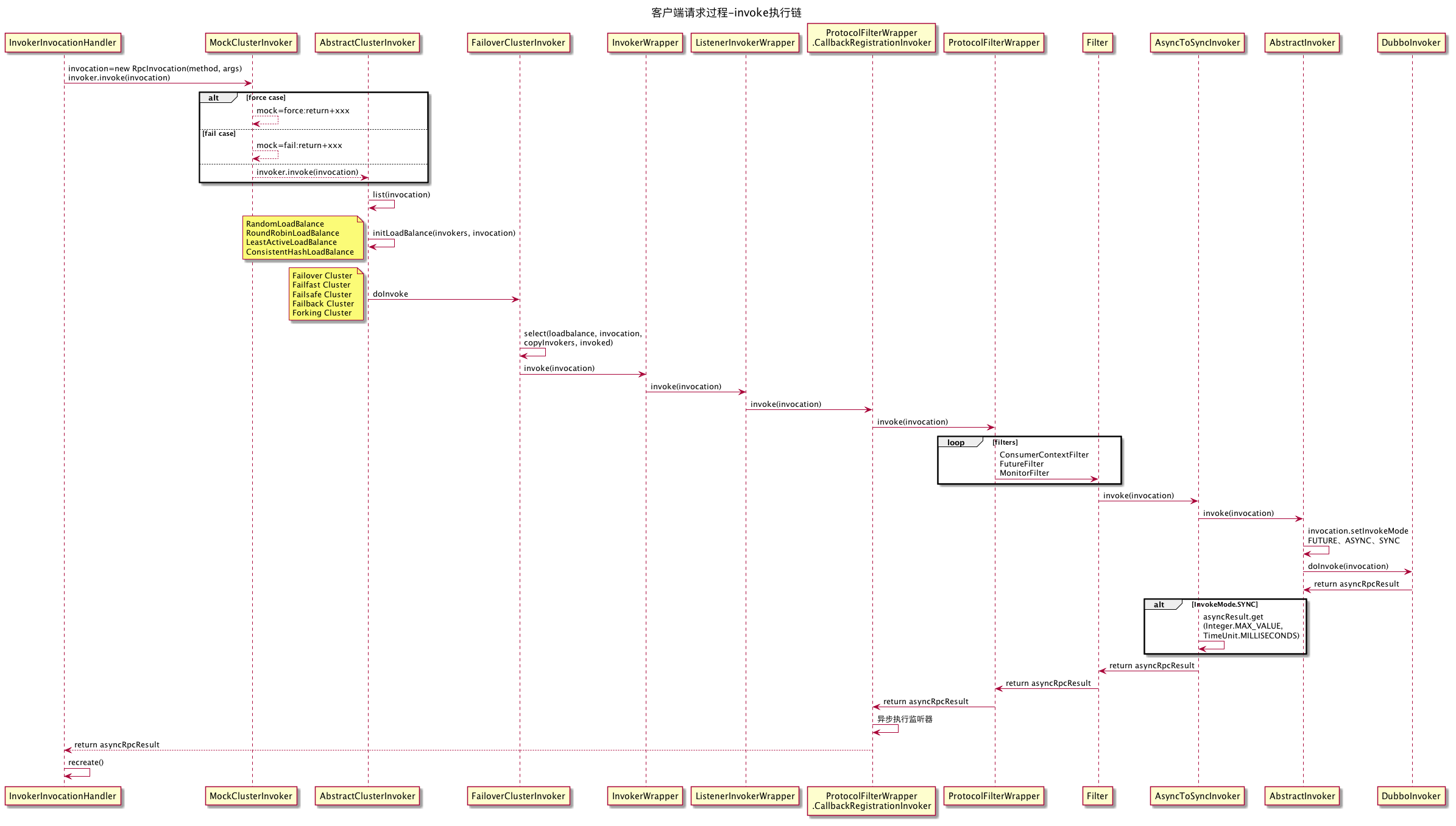
invoke执行链路
1. InvokerInvocationHandler.invoke
2. MockClusterInvoker.invoke
3. AbstractClusterInvoker.invoke()
4. FailoverClusterInvoker.doInvoke()
5. InvokerWrapper.invoke
6. ListenerInvokerWrapper.invoke
7.ProtocolFilterWrapper.CallbackRegistrationInvoker.invoke
8. ProtocolFilterWrapper的buildInvokerChain方法中的invoker实例的invoke方法
8.1 ConsumerContextFilter
8.2 FutureFilter.invoke
8.3 MonitorFilter.invoke
9. AsyncToSyncInvoker.invoke
10. AbstractInvoker.invoke
11、DubboInvoker.doInvoke()
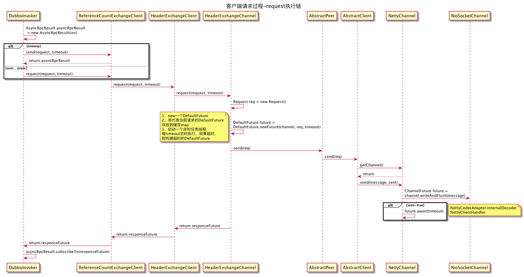
发送请求过程
1. ReferenceCountExchangeClient.request;
2. HeaderExchangeClient.request
3. HeaderExchangeChannel.request
3.1 封装Request
3.2 构建DefaultFuture
3.3 调用超时定时任务
4. AbstractClient.send
5. NettyChannel.send
6. ChannelHandler执行链路
接收服务端响应
1. 解码链路
2. NettyClientHandler.channelRead()
3. ChannelEventRunnable线程链路
处理请求响应结果:recreate()
调用过程中的异步总结
1. 分析思路
我们以下面的Demo来分析服务调用的整个过程。
public static void main(String[] args) throws IOException {
ReferenceConfig<DemoService> reference = new ReferenceConfig<>();
reference.setApplication(new ApplicationConfig("dubbo-demo-api-consumer"));
reference.setRegistry(new RegistryConfig("zookeeper://127.0.0.1:2181"));
reference.setInterface(DemoService.class);
// reference.setCheck(false);
DemoService service = reference.get();
String message = service.sayHello("dubbo");
System.out.println(message);
System.in.read();
}
通过获取服务接口的代理类Proxy,然后发起远程调用。
我们将发起调用的过程拆分为4个过程来分析:
1、进入invoke调用链
2、发送请求
3、接收服务端响应
4、处理响应结果
invoke执行链路
代理类调用方法时实际是交给了InvokerInvocationHandler.invoke()方法,这里也是invoke执行链的开始。
整体invoke的执行链路时序图:

1. InvokerInvocationHandler.invoke
@Override
public Object invoke(Object proxy, Method method, Object[] args) throws Throwable {
String methodName = method.getName();
...
...
//实际调用服务接口的入口
return invoker.invoke(new RpcInvocation(method, args)).recreate();
}
主要做了两件事情:
1、将调用的方法和参数封装成RpcInvocation作为Rpc调用过程中的参数。这个RpcInvocation代表的是调用过程中的会话域。
2、执行invoker.invoke方法
InvokerInvocationHandler 中的 invoker 成员变量类型为 MockClusterInvoker,因此我们接着看MockClusterInvoker。
2. MockClusterInvoker.invoke
封装了服务降级的逻辑,我们看代码:
public Result invoke(Invocation invocation) throws RpcException {
Result result = null;
//获取mock参数
String value = directory.getUrl().getMethodParameter(invocation.getMethodName(), MOCK_KEY, Boolean.FALSE.toString()).trim();
//mock参数不存在,则不走服务降级逻辑
if (value.length() == 0 || "false".equalsIgnoreCase(value)) {
//no mock
result = this.invoker.invoke(invocation);
} else if (value.startsWith("force")) {
// force:xxx 直接执行 mock 逻辑,不发起远程调用
result = doMockInvoke(invocation, null);
} else {
// fail:xxx 表示消费方对调用服务失败后,再执行 mock 逻辑,不抛出异常
try {
result = this.invoker.invoke(invocation);
if(result.getException() != null && result.getException() instanceof RpcException){
RpcException rpcException= (RpcException)result.getException();
if(rpcException.isBiz()){
throw rpcException;
}else {
result = doMockInvoke(invocation, rpcException);
}
}
} catch (RpcException e) {
if (e.isBiz()) {
throw e;
}
result = doMockInvoke(invocation, e);
}
}
return result;
}
关于服务降级的逻辑这里不分析,后面单独分析
3. AbstractClusterInvoker.invoke()
封装了集群失败重试的容错的公共逻辑,也就是当集群环境某个节点调用失败之后,如何选择重试策略,doInvoke由不同容错策略的子类实现。
public Result invoke(final Invocation invocation) throws RpcException {
checkWhetherDestroyed();
// 获取上下文Rpc参数并封装到invocation中
Map<String, String> contextAttachments = RpcContext.getContext().getAttachments();
if (contextAttachments != null && contextAttachments.size() != 0) {
((RpcInvocation) invocation).addAttachments(contextAttachments);
}
//列举invoker
List<Invoker<T>> invokers = list(invocation);
//获取负载均衡策略
LoadBalance loadbalance = initLoadBalance(invokers, invocation);
RpcUtils.attachInvocationIdIfAsync(getUrl(), invocation);
return doInvoke(invocation, invokers, loadbalance);
}
1、根据RegistryDirectory.list方法获取服务列表invokers;
2、获取负载均衡策略LoadBalance,默认为RandomLoadBalance
3、选择具体的集群策略执行doInvoke。
4. FailoverClusterInvoker.doInvoke()
Failover Cluster是dubbo默认的容错策略:失败自动切换。
public Result doInvoke(Invocation invocation, final List<Invoker<T>> invokers, LoadBalance loadbalance) throws RpcException {
List<Invoker<T>> copyInvokers = invokers;
checkInvokers(copyInvokers, invocation);
String methodName = RpcUtils.getMethodName(invocation);
//获取重试次数参数
int len = getUrl().getMethodParameter(methodName, RETRIES_KEY, DEFAULT_RETRIES) + 1;
if (len <= 0) {
len = 1;
}
// retry loop.
RpcException le = null; // last exception.
List<Invoker<T>> invoked = new ArrayList<Invoker<T>>(copyInvokers.size()); // invoked invokers.
Set<String> providers = new HashSet<String>(len);
//按照重试次数循环调用
for (int i = 0; i < len; i++) {
//当发生重试的时候,重新调用list方法,获取最新的服务列表
if (i > 0) {
checkWhetherDestroyed();
copyInvokers = list(invocation);
// check again
checkInvokers(copyInvokers, invocation);
}
//通过负载均衡策略从上面获取的invoker列表获取一个可用的invoker
Invoker<T> invoker = select(loadbalance, invocation, copyInvokers, invoked);
invoked.add(invoker);
//设置 invoked 到 RPC 上下文中
RpcContext.getContext().setInvokers((List) invoked);
try {
// 调用目标 Invoker 的 invoke 方法
Result result = invoker.invoke(invocation);
return result;
} catch (RpcException e) {
if (e.isBiz()) { // biz exception.
throw e;
}
le = e;
} catch (Throwable e) {
le = new RpcException(e.getMessage(), e);
} finally {
providers.add(invoker.getUrl().getAddress());
}
}
//重试也失败,则抛出异常
throw new RpcException()
}
总结下大概做了哪些事:
1、获取服务列表(也就是invoker集合);
2、获取负载均衡策略LoadBalance(默认是RandomLoadBalance)
3、获取重试次数参数
4、通过负载均衡策略从上面获取的invoker列表中获取一个可用的invoker;
5、通过获取到的invoker调用invoke方法,这里的invoker是RegistryDirectory.InvokerDelegate的实例。
6、如果调用失败,会重新循环调用,调用前会重新获取服务列表(防止服务列表有服务不可用),循环次数就是第三步获取的重试次数参数
关于第一步获取服务列表invokers和第四步根据负载均衡策略从invokers中选择一个invoker的逻辑,后面单独来分析。
5. InvokerWrapper.invoke
Invoker的包装类,但实际包装之后未做任何而外逻辑,因此继续往下看。
public class InvokerWrapper<T> implements Invoker<T> {
private final Invoker<T> invoker;
private final URL url;
public InvokerWrapper(Invoker<T> invoker, URL url) {
this.invoker = invoker;
this.url = url;
}
...
...
@Override
public Result invoke(Invocation invocation) throws RpcException {
return invoker.invoke(invocation);
}
6. ListenerInvokerWrapper.invoke
ListenerInvokerWrapper主要作用是在构造invoker和销毁invoker增加了回调监听器的逻辑处理。
不过这里dubbo默认并未提供任何InvokerListener,实际执行invoke时也无任何逻辑增强。
7.ProtocolFilterWrapper.CallbackRegistrationInvoker.invoke
1、进入所有拦截器的调用链中。
2、调用拦截器invoker之后,将返回的结果通过每个拦截器实现了Listener的方法进行异步回调通知。
static class CallbackRegistrationInvoker<T> implements Invoker<T> {
private final Invoker<T> filterInvoker;
private final List<Filter> filters;
public CallbackRegistrationInvoker(Invoker<T> filterInvoker, List<Filter> filters) {
this.filterInvoker = filterInvoker;
this.filters = filters;
}
@Override
public Result invoke(Invocation invocation) throws RpcException {
//调用拦截器链的invoke
Result asyncResult = filterInvoker.invoke(invocation);
//把异步返回的结果加入到上下文中
asyncResult = asyncResult.whenCompleteWithContext((r, t) -> {
//循环各个过滤器
for (int i = filters.size() - 1; i >= 0; i--) {
Filter filter = filters.get(i);
//如果该Filter属于ListenableFilter,则执行listener的回调逻辑
if (filter instanceof ListenableFilter) {
Filter.Listener listener = ((ListenableFilter) filter).listener();
if (listener != null) {
if (t == null) {
//调用回调方法onResponse
listener.onResponse(r, filterInvoker, invocation);
} else {
listener.onError(t, filterInvoker, invocation);
}
}
} else {
//这个是为了兼容2.7版本之前的逻辑
filter.onResponse(r, filterInvoker, invocation);
}
}
});
return asyncResult;
}
...
...
}
8. ProtocolFilterWrapper的buildInvokerChain方法中的invoker实例的invoke方法
这里是经过一系列过滤器的开始。 该方法中是对异常的捕获,调用内部类Listener的onError来回调错误信息。接下来看它经过了哪些拦截器。
private static <T> Invoker<T> buildInvokerChain(final Invoker<T> invoker, String key, String group) {
Invoker<T> last = invoker;
List<Filter> filters = ExtensionLoader.getExtensionLoader(Filter.class).getActivateExtension(invoker.getUrl(), key, group);
if (!filters.isEmpty()) {
for (int i = filters.size() - 1; i >= 0; i--) {
final Filter filter = filters.get(i);
final Invoker<T> next = last;
last = new Invoker<T>() {
...
...
@Override
public Result invoke(Invocation invocation) throws RpcException {
Result asyncResult;
try {
// 依次调用各个过滤器,获得最终的返回结果
asyncResult = filter.invoke(next, invocation);
} catch (Exception e) {
// onError callback
if (filter instanceof ListenableFilter) {
Filter.Listener listener = ((ListenableFilter) filter).listener();
if (listener != null) {
listener.onError(e, invoker, invocation);
}
}
throw e;
}
return asyncResult;
}
};
}
}
return new CallbackRegistrationInvoker<>(last, filters);
}
我们看下默认经过了哪些Filter
8.1 ConsumerContextFilter
在当前的RpcContext中记录本次调用的一次状态信息,这里注意在finally中会调用removeContext,也就验证了RpcContext记录的上下文仅仅只针对一次调用有效。
@Override
public Result invoke(Invoker<?> invoker, Invocation invocation) throws RpcException {
//将invoker、invocation、本地地址、远程地址等放到上下文
RpcContext.getContext()
.setInvoker(invoker)
.setInvocation(invocation)
.setLocalAddress(NetUtils.getLocalHost(), 0)
.setRemoteAddress(invoker.getUrl().getHost(), invoker.getUrl().getPort())
.setRemoteApplicationName(invoker.getUrl().getParameter(REMOTE_APPLICATION_KEY))
.setAttachment(REMOTE_APPLICATION_KEY, invoker.getUrl().getParameter(APPLICATION_KEY));
if (invocation instanceof RpcInvocation) {
((RpcInvocation) invocation).setInvoker(invoker);
}
try {
RpcContext.removeServerContext();
//调用下一个过滤器
return invoker.invoke(invocation);
} finally {
RpcContext.removeContext();
}
}
该过滤器执行完成后,会回到上一步,循环下一个过滤器调用:FutureFilter
8.2 FutureFilter.invoke
处理dubbo的dubbo:method配置的onreturn、onthrow、oninvoke逻辑。
具体参考:事件通知
public Result invoke(final Invoker<?> invoker, final Invocation invocation) throws RpcException {
fireInvokeCallback(invoker, invocation);
// need to configure if there's return value before the invocation in order to help invoker to judge if it's
// necessary to return future.
return invoker.invoke(invocation);
}
8.3 MonitorFilter.invoke
public Result invoke(Invoker<?> invoker, Invocation invocation) throws RpcException {
// 如果设置了监控
if (invoker.getUrl().hasParameter(MONITOR_KEY)) {
invocation.setAttachment(MONITOR_FILTER_START_TIME, String.valueOf(System.currentTimeMillis()));
getConcurrent(invoker, invocation).incrementAndGet(); // count up
}
return invoker.invoke(invocation); // proceed invocation chain
}
该过滤器实际用来做监控,监控服务的调用数量。
9. AsyncToSyncInvoker.invoke
把异步结果转化为同步结果。
执行完invoke获取到Result之后,根据会话域中设置的invokeMode枚举,如果是同步调用,则会在这个类中进行异步结果转同步的处理(本质就是调用CompletableFuture.get方法)。
关于invokeMode的设置是在下一步AbstractInvoker.invoke执行invoke前设置的。
public Result invoke(Invocation invocation) throws RpcException {
Result asyncResult = invoker.invoke(invocation);
try {
// 如果是同步的调用
if (InvokeMode.SYNC == ((RpcInvocation) invocation).getInvokeMode()) {
//从异步结果中get结果
asyncResult.get(Integer.MAX_VALUE, TimeUnit.MILLISECONDS);
}
} catch (InterruptedException e) {
throw new RpcException("Interrupted unexpectedly while waiting for remoting result to return! method: " + invocation.getMethodName() + ", provider: " + getUrl() + ", cause: " + e.getMessage(), e);
} catch (ExecutionException e) {
Throwable t = e.getCause();
if (t instanceof TimeoutException) {
throw new RpcException(RpcException.TIMEOUT_EXCEPTION, "Invoke remote method timeout. method: " + invocation.getMethodName() + ", provider: " + getUrl() + ", cause: " + e.getMessage(), e);
} else if (t instanceof RemotingException) {
throw new RpcException(RpcException.NETWORK_EXCEPTION, "Failed to invoke remote method: " + invocation.getMethodName() + ", provider: " + getUrl() + ", cause: " + e.getMessage(), e);
}
} catch (Throwable e) {
throw new RpcException(e.getMessage(), e);
}
return asyncResult;
}
10. AbstractInvoker.invoke
这里主要是不同协议的一个公共逻辑,主要是会话域中封装一些值。
例如:附加值、invokeMode、异步调用id。这里重点说明下invokeMode,也就是上一步执行完invoke需要拿来判断是否要做异步转同步的逻辑。
invokeMode存在3个枚举值:
- FUTURE:如果服务接口定义的返回参数是CompletableFuture,则属于FUTURE模式,FUTURE模式也属于Dubbo提供的一种异步调用方式(2.7版本提供,服务端异步方式)。
- ASYNC:如果consumer对服务接口指定了ASYNC,则属于ASYNC异步调用
- SYNC:默认值,同步调用。
这个invokeMode值除了上一步异步转同步中用到之外,还会在后面的处理响应结果是否为future的recreate方法中会用到。
@Override
public Result invoke(Invocation inv) throws RpcException {
// if invoker is destroyed due to address refresh from registry, let's allow the current invoke to proceed
if (destroyed.get()) {
logger.warn("Invoker for service...");
}
//在会话域中加入该调用链
RpcInvocation invocation = (RpcInvocation) inv;
invocation.setInvoker(this);
//把附加值放入会话域
if (CollectionUtils.isNotEmptyMap(attachment)) {
invocation.addAttachmentsIfAbsent(attachment);
}
//把上下文的附加值也放入会话域
Map<String, String> contextAttachments = RpcContext.getContext().getAttachments();
if (CollectionUtils.isNotEmptyMap(contextAttachments)) {
/**
* invocation.addAttachmentsIfAbsent(context){@link RpcInvocation#addAttachmentsIfAbsent(Map)}should not be used here,
* because the {@link RpcContext#setAttachment(String, String)} is passed in the Filter when the call is triggered
* by the built-in retry mechanism of the Dubbo. The attachment to update RpcContext will no longer work, which is
* a mistake in most cases (for example, through Filter to RpcContext output traceId and spanId and other information).
*/
invocation.addAttachments(contextAttachments);
}
//从配置中得到是什么模式的调用,一共有FUTURE、ASYNC和SYNC
invocation.setInvokeMode(RpcUtils.getInvokeMode(url, invocation));
// 如果调用是异步,则在会话域中添加id字段
RpcUtils.attachInvocationIdIfAsync(getUrl(), invocation);
try {
return doInvoke(invocation);
} catch (InvocationTargetException e) { // biz exception
Throwable te = e.getTargetException();
if (te == null) {
return AsyncRpcResult.newDefaultAsyncResult(null, e, invocation);
} else {
if (te instanceof RpcException) {
((RpcException) te).setCode(RpcException.BIZ_EXCEPTION);
}
return AsyncRpcResult.newDefaultAsyncResult(null, te, invocation);
}
} catch (RpcException e) {
if (e.isBiz()) {
return AsyncRpcResult.newDefaultAsyncResult(null, e, invocation);
} else {
throw e;
}
} catch (Throwable e) {
return AsyncRpcResult.newDefaultAsyncResult(null, e, invocation);
}
}
11、DubboInvoker.doInvoke()
这里主要是获取与服务端的Client对象,以及对oneway和非oneway的调用方式对结果进行不同处理,最终通过AsyncRpcResult进行返回。
- oneway:异步无返回值的调用方式,consumer端只管发出去请求,不需要响应结果(返回一个空的AsyncRpcResult)。
- 非oneway:异步或者同步的调用方式,在这里实际都是当作异步的方式进行的处理,然后利用CompletableFuture.whenComplete的方式得到异步通知响应结果,主线程并不需要阻塞。
关于非oneway的方式为什么都是作为异步方式来处理?是因为在前面AsyncToSyncInvoker中已经做了同步的处理。所以这里并不需要等待。
protected Result doInvoke(final Invocation invocation) throws Throwable {
RpcInvocation inv = (RpcInvocation) invocation;
final String methodName = RpcUtils.getMethodName(invocation);
// 再会话域中添加path、version字段
inv.setAttachment(PATH_KEY, getUrl().getPath());
inv.setAttachment(VERSION_KEY, version);
//获取远程调用的ExchangeClient
ExchangeClient currentClient;
if (clients.length == 1) {
currentClient = clients[0];
} else {
currentClient = clients[index.getAndIncrement() % clients.length];
}
try {
//获取调用方式参数inOneway
boolean isOneway = RpcUtils.isOneway(getUrl(), invocation);
//调用超时时间
int timeout = getUrl().getMethodPositiveParameter(methodName, TIMEOUT_KEY, DEFAULT_TIMEOUT);
//isoneway:异步无返回值。
if (isOneway) {
boolean isSent = getUrl().getMethodParameter(methodName, Constants.SENT_KEY, false);
currentClient.send(inv, isSent);
//返回一个空的结果
return AsyncRpcResult.newDefaultAsyncResult(invocation);
} else {
//同步调用或者异步有返回值
AsyncRpcResult asyncRpcResult = new AsyncRpcResult(inv);
CompletableFuture<Object> responseFuture = currentClient.request(inv, timeout);
//调用之后异步通知结果
asyncRpcResult.subscribeTo(responseFuture);
// save for 2.6.x compatibility, for example, TraceFilter in Zipkin uses com.alibaba.xxx.FutureAdapter
FutureContext.getContext().setCompatibleFuture(responseFuture);
return asyncRpcResult;
}
} catch (TimeoutException e) {
//超时异常
throw new RpcException(RpcException.TIMEOUT_EXCEPTION, "Invoke remote method timeout. method: " + invocation.getMethodName() + ", provider: " + getUrl() + ", cause: " + e.getMessage(), e);
} catch (RemotingException e) {
//调用异常
throw new RpcException(RpcException.NETWORK_EXCEPTION, "Failed to invoke remote method: " + invocation.getMethodName() + ", provider: " + getUrl() + ", cause: " + e.getMessage(), e);
}
}
public void subscribeTo(CompletableFuture<?> future) {
future.whenComplete((obj, t) -> {
if (t != null) {
this.completeExceptionally(t);
} else {
this.complete((Result) obj);
}
});
}
到DubboInvoker,基本invoke的链路基本走完,接下来看发送请求的过程。
发送请求过程
发送请求整体时序图:

1. ReferenceCountExchangeClient.request;
ReferenceCountExchangeClient 内部定义了一个引用计数变量 referenceCount,每当该对象被引用一次 referenceCount 都会进行自增。每当 close 方法被调用时,referenceCount 进行自减。ReferenceCountExchangeClient 内部仅实现了一个引用计数的功能,其他方法并无复杂逻辑,均是直接调用被装饰对象的相关方法。
final class ReferenceCountExchangeClient implements ExchangeClient {
private final URL url;
private final AtomicInteger referenceCount = new AtomicInteger(0);
private ExchangeClient client;
public ReferenceCountExchangeClient(ExchangeClient client) {
this.client = client;
//引用计数+1
referenceCount.incrementAndGet();
this.url = client.getUrl();
}
...
...
@Override
public CompletableFuture<Object> request(Object request, int timeout) throws RemotingException {
注解调用被包装对象的request
return client.request(request, timeout);
}
}
2. HeaderExchangeClient.request
封装了心跳检测以及重连的逻辑; 对应的心跳检测和服务重连Task分别为:HeartbeatTimerTask、ReconnectTimerTask。
线程名称为:dubbo-client-idleCheck-。
不过在dubbo选择使用netty4之后已经不再使用自己实现的HeartbeatTimerTask了,而是利用了netty本身提供的心跳机制IdleStateHandler。
重连的任务ReconnectTimerTask依然保留
public HeaderExchangeClient(Client client, boolean startTimer) {
Assert.notNull(client, "Client can't be null");
this.client = client;
this.channel = new HeaderExchangeChannel(client);
if (startTimer) {
URL url = client.getUrl();
//开启重连任务
startReconnectTask(url);
//开启心跳任务
startHeartBeatTask(url);
}
}
private void startHeartBeatTask(URL url) {
//新版本这里返回false
if (!client.canHandleIdle()) {
AbstractTimerTask.ChannelProvider cp = () -> Collections.singletonList(HeaderExchangeClient.this);
int heartbeat = getHeartbeat(url);
long heartbeatTick = calculateLeastDuration(heartbeat);
//心跳任务,默认是一分钟
this.heartBeatTimerTask = new HeartbeatTimerTask(cp, heartbeatTick, heartbeat);
IDLE_CHECK_TIMER.newTimeout(heartBeatTimerTask, heartbeatTick, TimeUnit.MILLISECONDS);
}
}
private void startReconnectTask(URL url) {
if (shouldReconnect(url)) {
AbstractTimerTask.ChannelProvider cp = () -> Collections.singletonList(HeaderExchangeClient.this);
int idleTimeout = getIdleTimeout(url);
long heartbeatTimeoutTick = calculateLeastDuration(idleTimeout);
//重连任务
this.reconnectTimerTask = new ReconnectTimerTask(cp, heartbeatTimeoutTick, idleTimeout);
IDLE_CHECK_TIMER.newTimeout(reconnectTimerTask, heartbeatTimeoutTick, TimeUnit.MILLISECONDS);
}
}
3. HeaderExchangeChannel.request
- 封装Request;
- 构建DefaultFuture;
3.1 封装Request
public CompletableFuture<Object> request(Object request, int timeout) throws RemotingException {
if (closed) {
throw new RemotingException(this.getLocalAddress(), null, "Failed to send request " + request + ", cause: The channel " + this + " is closed!");
}
// create request.
Request req = new Request();
req.setVersion(Version.getProtocolVersion());
req.setTwoWay(true);
req.setData(request);
//DefaultFuture
DefaultFuture future = DefaultFuture.newFuture(channel, req, timeout);
try {
channel.send(req);
} catch (RemotingException e) {
future.cancel();
throw e;
}
return future;
}
3.2 构建DefaultFuture
public static DefaultFuture newFuture(Channel channel, Request request, int timeout) {
final DefaultFuture future = new DefaultFuture(channel, request, timeout);
// timeout check
timeoutCheck(future);
return future;
}
这里我们重点看下DefaultFuture类以及构建DefaultFuture的过程:
DefaultFuture本身继承了CompletableFuture,同时也维护了一个静态的缓存FUTURES map对象,这里后面在处理服务端响应Response的时候也会分析DefaultFuture的意义。
ublic class DefaultFuture extends CompletableFuture<Object> {
private static final Map<Long, Channel> CHANNELS = new ConcurrentHashMap<>();
//静态的map缓存变量
private static final Map<Long, DefaultFuture> FUTURES = new ConcurrentHashMap<>();
//获取当前request对象的id作为key,将当前DefaultFuture存放在缓存变量中
private DefaultFuture(Channel channel, Request request, int timeout) {
this.channel = channel;
this.request = request;
this.id = request.getId();
this.timeout = timeout > 0 ? timeout : channel.getUrl().getPositiveParameter(TIMEOUT_KEY, DEFAULT_TIMEOUT);
// put into waiting map.
FUTURES.put(id, this);
CHANNELS.put(id, channel);
}
}
3.3 调用超时定时任务
注意在构建DefaultFuture之后还会启动一个定时任务线程检测调用超时。定时线程执行频率根据timeout的配置值决定,默认一秒,接口调用超时就是通过该定时任务实现的。
private static void timeoutCheck(DefaultFuture future) {
TimeoutCheckTask task = new TimeoutCheckTask(future.getId());
future.timeoutCheckTask = TIME_OUT_TIMER.newTimeout(task, future.getTimeout(), TimeUnit.MILLISECONDS);
}
//定时任务
private static class TimeoutCheckTask implements TimerTask {
private final Long requestID;
TimeoutCheckTask(Long requestID) {
this.requestID = requestID;
}
@Override
public void run(Timeout timeout) {
DefaultFuture future = DefaultFuture.getFuture(requestID);
if (future == null || future.isDone()) {
return;
}
//没进if说明超时了
// create exception response.
Response timeoutResponse = new Response(future.getId());
// set timeout status.
timeoutResponse.setStatus(future.isSent() ? Response.SERVER_TIMEOUT : Response.CLIENT_TIMEOUT);
timeoutResponse.setErrorMessage(future.getTimeoutMessage(true));
// 构建超时的response放到DefaultFuture
DefaultFuture.received(future.getChannel(), timeoutResponse, true);
}
}
接下来的调用就具体跟远程通信有关了,也就是 进入了Transport层。
4. AbstractClient.send
1、如果需要重连,则重新连接;
2、获取Channel,默认获取NettyChannel。
3、通过通道发送消息
@Override
public void send(Object message, boolean sent) throws RemotingException {
//如果需要重连,则回重新进行链接
if (needReconnect && !isConnected()) {
connect();
}
Channel channel = getChannel();
//TODO Can the value returned by getChannel() be null? need improvement.
if (channel == null || !channel.isConnected()) {
throw new RemotingException(this, "message can not send, because channel is closed . url:" + getUrl());
}
channel.send(message, sent);
}
5. NettyChannel.send
这里是真正调用netty api向服务端写入数据的地方;
这里netty在写入数据的时候,默认是异步写入的,
这里有一个特别的参数sent来确定是否等待消息发出,这个sent的值可以在MethodConfig中配置。有两个值:
- true:等待消息发出,消息发送失败将抛出异常。
- false:默认值,不等待消息发出,将消息放入 IO 队列,即刻返回
public void send(Object message, boolean sent) throws RemotingException {
// whether the channel is closed
super.send(message, sent);
boolean success = true;
int timeout = 0;
try {
//写入数据,发送消息,这里的channel是Netty本身的Channel类
ChannelFuture future = channel.writeAndFlush(message);
//默认情况下 sent = false
if (sent) {
// wait timeout ms
timeout = getUrl().getPositiveParameter(TIMEOUT_KEY, DEFAULT_TIMEOUT);
//等待消息发出,若在规定时间没能发出,success 会被置为 false
success = future.await(timeout);
}
Throwable cause = future.cause();
if (cause != null) {
throw cause;
}
} catch (Throwable e) {
throw new RemotingException(this, "Failed to send message " + message + " to " + getRemoteAddress() + ", cause: " + e.getMessage(), e);
}
if (!success) {
throw new RemotingException(this, "Failed to send message " + message + " to " + getRemoteAddress()
+ "in timeout(" + timeout + "ms) limit");
}
}
6. ChannelHandler执行链路
根据服务引用的分析,consumer端启动netty客户端时(NettyClient.open),在ChannelPipeline链中加入了4个ChannelHandler,分别是:
- NettyCodecAdapter.InternalEncoder:编码器
- NettyCodecAdapter.InternalDecoder:解码器
- IdleStateHandler:心跳处理器
- NettyClientHandler:最终的消息处理器
因此在上一步调用writeAndFlush之后,根据出站方向主要会经过NettyClientHandler和编码器NettyCodecAdapter.InternalEncoder进行编码后发送出去。
我们看下NettyClientHandler的write方法:
public void write(ChannelHandlerContext ctx, Object msg, ChannelPromise promise) throws Exception {
super.write(ctx, msg, promise);
final NettyChannel channel = NettyChannel.getOrAddChannel(ctx.channel(), url, handler);
final boolean isRequest = msg instanceof Request;
//ChannelPromise是ChannelFuture的子类
//加入写入数据完成后的监听,这里主要是处理出站异常
promise.addListener(future -> {
try {
if (future.isSuccess()) {
// if our future is success, mark the future to sent.
handler.sent(channel, msg);
return;
}
//发送消息如果失败后,则提供处理出站异常逻辑,构建失败的Response
Throwable t = future.cause();
if (t != null && isRequest) {
Request request = (Request) msg;
Response response = buildErrorResponse(request, t);
handler.received(channel, response);
}
} finally {
NettyChannel.removeChannelIfDisconnected(ctx.channel());
}
});
}
接着进入编码器,这里主要列下编码器的调用链路,不做编码的具体分析。
InternalEncoder.encode
-->DubboCountCodec.encode
-->DubboCodec.encode
-->ExchangeCodec.encode
-->ExchangeCodec.encodeRequest
接收服务端响应
接收服务响应和发送消息一样也会经过指定的入站ChannelHandler,先经过解码器NettyCodecAdapter.InternalDecoder,然后经过NettyClientHandler。

1. 解码链路
InternalDecoder.decode()
-->DubboCountCodec.decode()
-->ExchangeCodec.decode()
-->DubboCodec.decodeBody()
2. NettyClientHandler.channelRead()
NettyClientHandler.channelRead()
-->AbstractPeer.received()
-->MultiMessageHandler.receive()
-->HeartbeatHandler.receive()
-->AllChannelHandler.receive()
这里主要看下AllChannelHandler.receive方法:
将接收到的响应派发给业务线程池(DubboClienthandler-服务ip:port-thread-)处理,这里其实就是解放出io线程,将处理逻辑交给业务线程,避免阻塞io线程。
public void received(Channel channel, Object message) throws RemotingException {
//获取客户端接收消息业务处理线程池
//DubboClientHandler-192.168.100.12:20880-thread-xxx
ExecutorService executor = getExecutorService();
try {
//将ChannelEventRunnable任务提交给线程池。
executor.execute(new ChannelEventRunnable(channel, handler, ChannelState.RECEIVED, message));
} catch (Throwable t) {
if(message instanceof Request && t instanceof RejectedExecutionException){
Request request = (Request)message;
if(request.isTwoWay()){
String msg = "Server side(" + url.getIp() + "," + url.getPort() + ") threadpool is exhausted ,detail msg:" + t.getMessage();
Response response = new Response(request.getId(), request.getVersion());
response.setStatus(Response.SERVER_THREADPOOL_EXHAUSTED_ERROR);
response.setErrorMessage(msg);
channel.send(response);
return;
}
}
throw new ExecutionException(message, channel, getClass() + " error when process received event .", t);
}
}
关于这里的派发策略,dubbo提供了5种策略,默认使用AllChannelHandler。
- all: 所有消息都派发到线程池,包括请求,响应,连接事件,断开事件,心跳等。默认。 AllChannelHandler。
- direct: 所有消息都不派发到线程池,全部在 IO 线程上直接执行。 WrappedChannelHandler。
- message: 只有请求响应消息派发到线程池,其它连接断开事件,心跳等消息,直接在 IO 线程上执行。MessageOnlyChannelHandler。
- execution: 只有请求消息派发到线程池,不含响应,响应和其它连接断开事件,心跳等消息,直接在 IO 线程上执行。 ExecutionChannelHandler。
- connection: 在 IO 线程上,将连接断开事件放入队列,有序逐个执行,其它消息派发到线程池。ConnectionOrderedChannelHandler。
3. ChannelEventRunnable线程链路
ChannelEventRunnable.run()
-->DecodeHandler.receive()
-->HeaderExchangeHandler.received()
-->HeaderExchangeHandler.handleResponse()
-->DefaultFuture.received(channel, response);
分析到这里我们重点看下DefaultFuture.received方法逻辑。
这里结合前面分析的HeaderExchangeChannel.request,在request前会构造DefaultFuture对象,同时将当前请求对应的DefaultFuture封装到缓存FUTURES中。
这里在接收响应就是通过response的id获取对应请求时的DefaultFuture,然后将响应结果封装到DefaultFuture中,从而实现了如何将异步请求和响应一一对应。
public static void received(Channel channel, Response response, boolean timeout) {
try {
// 根据调用编号从 FUTURES 集合中查找指定的 DefaultFuture 对象
DefaultFuture future = FUTURES.remove(response.getId());
if (future != null) {
Timeout t = future.timeoutCheckTask;
if (!timeout) {
// decrease Time
t.cancel();
}
//封装rsponse响应结果
future.doReceived(response);
} else {
logger.warn("The timeout response finally returned at "
+ (new SimpleDateFormat("yyyy-MM-dd HH:mm:ss.SSS").format(new Date()))
+ ", response " + response
+ (channel == null ? "" : ", channel: " + channel.getLocalAddress()
+ " -> " + channel.getRemoteAddress()));
}
} finally {
CHANNELS.remove(response.getId());
}
}
private void doReceived(Response res) {
if (res == null) {
throw new IllegalStateException("response cannot be null");
}
if (res.getStatus() == Response.OK) {
this.complete(res.getResult());
} else if (res.getStatus() == Response.CLIENT_TIMEOUT || res.getStatus() == Response.SERVER_TIMEOUT) {
this.completeExceptionally(new TimeoutException(res.getStatus() == Response.SERVER_TIMEOUT, channel, res.getErrorMessage()));
} else {
this.completeExceptionally(new RemotingException(channel, res.getErrorMessage()));
}
}
到此接收服务端响应过程分析完,接下来看处理响应结果过程。
处理请求响应结果:recreate()
也就是执行完InvokerInvocationHandler.invoke()之后对AsyncRpcResult结果的处理:
AsyncRpcResult.recreate();
回过头看在DubboInvoker.doInvoker过程中,会构造好AsyncRpcResult对象,而AsyncRpcResult本身继承了CompletableFuture。会利用CompletableFuture.whenComplete的方式得到响应的结果。
AsyncRpcResult asyncRpcResult = new AsyncRpcResult(inv);
CompletableFuture<Object> defaultFuture = currentClient.request(inv, timeout);
asyncRpcResult.subscribeTo(defaultFuture);
那在recreate方法中可以大概猜测其实就是帮使用者封装好从CompletableFuture中获取异步响应的结果的逻辑。
@Override
public Object recreate() throws Throwable {
RpcInvocation rpcInvocation = (RpcInvocation) invocation;
FutureAdapter future = new FutureAdapter(this);
//把future放到Rpc上下文中
RpcContext.getContext().setFuture(future);
//如果属于future调用模型,则直接返回future
if (InvokeMode.FUTURE == rpcInvocation.getInvokeMode()) {
return future;
}
//对于非future模式,则获取响应结果
return getAppResponse().recreate();
}
public Result getAppResponse() {
try {
//是否已经异步执行完了
if (this.isDone()) {
//返回结果
return this.get();
}
} catch (Exception e) {
// This should never happen;
logger.error("Got exception when trying to fetch the underlying result from AsyncRpcResult.", e);
}
//还没有响应结果,则返回一个空的响应
return new AppResponse();
}
这里总结recreate方法处理的三个关键点:
1、封装异步响应结果future到RpcContext中;
2、如果调用方式属于future模式(服务端异步),则直接返回future对象;
对于Future模式我们在AbstractInvoker.invoke已经有过分析,对于future模式的调用,则返回交给使用者,自己通过调用future的获取结果方法来得到;
3、不属于future模式,则判断是否已经获取到响应结果。有则调用get返回结果,没有则返回空的AppResponse。
由于同步调用前面AsyncToSyncInvoker已经做了等待,因此这里一定能get到结果;而对于属于指定了async异步的调用,则需要关键点1中的RpcContext中获取future,然后自己从future中等待获取结果。
调用过程中的异步总结

1、在发送请求时,默认是利用了netty的异步发送,这里本质上是一次异步; NettyChannel.send(),不阻塞等待响应结果。
2、netty会将接收到的响应结果交给业务线程池(DubboClienthandler-服务ip:port-thread-),这是第二次异步(分离IO线程和业务线程)。
代码位置:AllChannelHandler.receive()。
最终将响应结果封装到DefaultFuture(也就是request对应的DefaultFuture)。
3、第二步得到的DefaultFuture会转换为AsyncRpcResult,AsyncRpcResult如何拿到DefaultFuture封装的响应结果也是通过异步获取,这里是第三次异步。
代码位置:DubboInvoker.doInvoke()。
AsyncRpcResult asyncRpcResult = new AsyncRpcResult(inv);
CompletableFuture<Object> defaultFuture = currentClient.request(inv, timeout);
asyncRpcResult.subscribeTo(defaultFuture);
最后
以上就是会撒娇小白菜最近收集整理的关于Dubbo源码分析之四:客户端服务调用过程1. 分析思路invoke执行链路发送请求过程接收服务端响应处理请求响应结果:recreate()调用过程中的异步总结的全部内容,更多相关Dubbo源码分析之四:客户端服务调用过程1.内容请搜索靠谱客的其他文章。
发表评论 取消回复