本篇旨在记录路由子系统中相关结构体,由于socket实现在kernel部分,Linux code学习的话一般跟踪两条线:
- 调用path
- 结构体关系
一般结构体梳理顺了,整个框架就建立在脑海了;
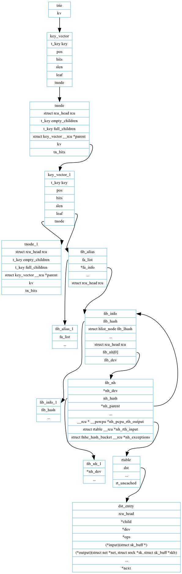
1. 路由表存储相关结构体
路由表的数据结构:1. 字典树;2. 哈希链表;
- 每个node上都有一个对应的key_vector结构体,可以指向tnode或者leaf;
- leaf上则是fib_alias–fib_info–fib_nh–dst_entry

2. 查表构造相关结构体
查表的结果为构造出来fib_result,会将上述查表找到的fib_alias链接到fi上:

最后
以上就是冷静鲜花最近收集整理的关于路由子系统之fib相关结构体的全部内容,更多相关路由子系统之fib相关结构体内容请搜索靠谱客的其他文章。
本图文内容来源于网友提供,作为学习参考使用,或来自网络收集整理,版权属于原作者所有。
发表评论 取消回复