点击上方“视学算法”,选择加"星标"或“置顶”
重磅干货,第一时间送达
本文转载自:募格学术 | 来源:软科综合各高校、光明日报、银川晚报
近月来,已经有多地陆续通知了开学时间。各地根据疫情风险情况,制定了各自的开学及教学安排。
虽然多地都就高校开学时间做了相关安排,但开学的过程并没有那么顺利。
之前,除湖北外,全国多地都公布了各自的开学时间,但是随着疫情的变化,输入性病例压力增大,多地对开学按下了暂停键。
部分高校也发布了“不返校”通知。大学线下开学进程缓慢,而有一些中外合作办学高校,已经彻底放弃了本学期开学,将课程全部移到了网上。
各地开学,有缓有急
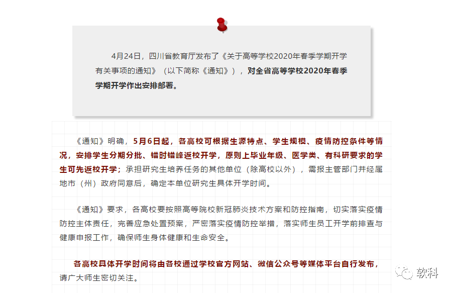
4月24日,又有两省发布开学通知。吉林、四川两地公布了开学时间和开学对象。
吉林:各高校做好防控准备情况下,5月11日起可开展首批开学复课工作,首批开学对象为确有返校实际需求的毕业年级学生和有重要科研任务的研究生。

四川:5月6日起,各高校可根据生源特点、学生规模、疫情防控条件等情况,安排学生分期分批、错时错峰返校开学,原则上毕业年级、医学类、有科研要求的学生可先返校开学。

此前,已有天津、广西、江苏、新疆、山西、浙江、广东、上海等地发布了开学通知。其中多地明确要求错峰开学分批返校、首批开学对象为毕业年级。
总之,各地根据自身形势,开学时间上有所差异。但具体时间和返校群体等,还是由高校确定。
“不返校”联盟:非毕业生,开学成泡影
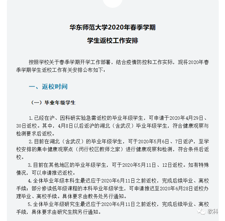
4月22日和23日,复旦和上海交大宣布于4月27日起启动学生分期分批有序返校,但具体返校时间还需耐心等待。但是4月24日,同为上海高校的华东师大明确非毕业生暂不返校,作为华五之一的南京大学近期在网上流出不返校的通知文件......
华东师范大学官微发布了返校安排:全体毕业年级研究生最迟应于2020年6月11日之前返校,完成后续毕业、离校手续,具体要求由研究生院另行通知。

对于非毕业年级的学生,华东师大明确宣布:
无重要科研任务的非毕业年级研究生,暂不返校。
非毕业年级本科生,暂不返校。所有在境外的学生,暂不返校。

同一天,网传一份南京大学研究生院的返校通知文件。
自5月初起,分阶段分类别分院系安排学生返校。本学期学生返校分为两个阶段:第一阶段:5月6日至5月20日;第二阶段:6月15日至6月30日。
各院系学生具体返校时间需与研究生院商议后确定。其他研究生本学期暂不考虑返校。

日前,一则有关华科毕业生返校政策的文件,也在网上引起了热议。网传文件内容显示,华中科技大学要求本科毕业生在5月26日-31日完成离校手续,武汉籍本科毕业生“当天返校、当天离校”,不在学生宿舍住宿。
此外,华中科技大学贴吧也有同学提供了一则华科计算机学院新生群通知的截图,截图内容显示,“已经明确本学期17级的同学不返回学校”。

但是小编尚未见华科在任何官方渠道发布此类消息,因此消息真实性有待确定。
一些高校非毕业生返校处于待定状态。南京农业大学发布开学公告:学校尊重学生意愿,可选择自愿返校或不返校。南京航空航天大学:学校安排硕士生、博士生以及本科四年级先返校,而本科其他年级学生的返校时间依然待定。
除此之外,还有一些高校明确本学期不返校
西交利物浦大学:
此前就有网传消息,称西交利物浦大学决定本学期不返校,以下为网传邮件截图:

据苏州市人民政府官网4月15日消息,西交利物浦大学决定,2019-2020学年第二学期,所有本科生和硕士研究生将继续在线学习,本学期无需返校。学校就学生和家长最为关切的若干事项,根据学校计划和专题研究进行回复,具体可参看学校官网。
这则新闻证实了之前的网传消息,西交利物浦本学期确实不返校了。

北师港浸大:
本科毕业班外的其他年级学生本学期不返校
据悉,同为中外合作办学高校的北京师范大学-香港浸会大学联合国际学院也发出了“不返校”通知。据读者提供的学校邮件内容,北师港浸大决定除本科毕业班学生外,本科其他年级的所有学生和研究生本学期不返校,返校日期另行通知。以下为邮件部分内容:

考虑到非常高的国际生比例和外籍教职员工数量,在当前疫情全球暴发的情况下,中外合作大学采取本学期不返校的方式有其合理性。此外,据网传消息,温州肯恩大学、上海纽约大学等中外合作办学高校也发布了相关“不返校”通知,但是暂时未找到相关的官方通告。
西南石油大学:本科生暂不开学,9-12周继续在线教学
4月16日,西南石油大学官网发布《关于2020年春季学期本科学生9-12周继续实施在线教学的通知》。通知内容提到,鉴于目前新冠肺炎疫情形势,经学校研究决定,本学期校历9-12周继续按要求实施在线教学,同时请师生适当做好13周及以后开课课程的在线教学准备工作,第13周及以后是否继续实施在线教学根据新冠肺炎疫情防控情况另行通知。

对于在线课程考核形式,通知指出,在线教学期间授课结束的课程,可根据课程实际情况调整考核方案,采用如论文、调研报告、大作业、在线口试等方式进行考核。
一般情况下,大学春季学期持续时间为18周左右,西南石油大学此举几乎等于这个学期70%的教学时间都将在线上完成。由于不排除13周后继续线上教学的可能,所以西南石油大学的学子很可能整个学期都要保持线上教学的状态。
接下来会不会有更多的学校加入“不返校联盟”?你们的学校通知返校了吗?

麻烦给我一个在看!
最后
以上就是冷艳酒窝最近收集整理的关于又有两所一流高校加入“不返校”阵营,非毕业年级学生,开学时间待定!的全部内容,更多相关又有两所一流高校加入“不返校”阵营内容请搜索靠谱客的其他文章。
发表评论 取消回复