点击蓝字 关注我们
Majorbio Cloud:一站式多组学数据分析平台

https://doi.org/10.1002/imt2.12
全文解读
前 言
随着高通量检测技术的发展,高通量组学数据生信平台应运而生,MG-RAST,Qiita,BIGDdb,TRAPR,imageGP,MetOrigin等面向不同组学的生信分析平台大量涌现,但目前大部分平台只针对单一组学数据进行生信分析。一些平台为专业人士解决领域内单一问题而设计,而并非面向大众提供更全面的分析服务,例如,BioNumerics 和 Ridom SeqSphere+ 用于分析多位点序列分型,而CARD则是专门研究耐药基因和耐药机制的分析平台。生命体是一个复杂的结构体系,传统的单一组学分析往往具有局限性。因此,需要整合多组学的数据信息,为生命科学领域的科研工作者在物种鉴定,基因功能,代谢和调控网络等方面提供便利。
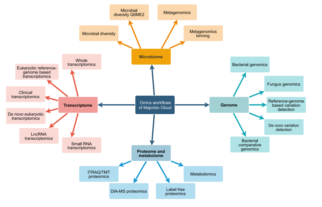
Majorbio Cloud是一站式高通量组学研究平台(https:// cloud.majorbio.com/),包括云流程、云工具、云课堂3大功能模块。其中云流程涵盖了微生态、转录组、蛋白与代谢及基因组等多组学,通过强大、快捷的分析流程,助力用户自主完成数据分析和挖掘。丰富的云工具满足用户的生物学数据处理,统计分析和可视化需求。在线课程平台中为用户提供了丰富的组学课程,营造了良好互动交流和知识分享的环境。Majorbio Cloud于 2016 年 10 月 26 日发布,来自 3562 个科研单位的 70000+ 科研用户在Majorbio Cloud上开展数据分析项目。
便捷的分析流程
Majorbio Cloud采用自主研发的分布式任务管理系统实现工作流的执行和监控,同时用户可通过可视化的web页面实现分析软件参数的调整以及分析模块的自由组合。在大规模计算集群中分布式任务管理系统可实现计算任务的并行投递、运行状态的跟踪和计算资源的管理等。目前,Majorbio Cloud共包含18款云流程,涉及微生态、基因组、转录组、蛋白组与代谢组等多个组学(图1)。我们为每个云流程配套了全面的说明文档和视频教程,帮助用户轻轻松松一站式实现组学数据分析。

图 1 丰富的云分析流程
通过调研最新文献和综述,结合我们自身对各种算法的使用经验,针对每个应用方向搭建了灵活可变的组学分析工作流。针对工作流中的每个分析模块,我们提供多种算法、软件和参考数据库,用户可根据测序数据的取样背景以及个人的使用偏好自主选择。下面我们以常用的两个工作流,有参考基因组的真核生物转录组和宏基因组生信分析流程为例。
真核生物转录组分析流程共分为5个步骤,包括数据预处理,基因表达分析,基因集分析,基因结构分析和高级分析(图 2A)。除常规的基础分析外,我们根据不同用户的研究方向,提供针对性的分析模块,例如针对不同批次取样、建库、测序等带来的差异,提供了批次效应处理模块;针对疾病、肿瘤研究,提供了可变剪切分析和融合基因分析;针对不同发育阶段或不同时间点用药处理的数据,提供了时序表达差异分析和时序表达趋势分析;针对多组学数据的联合分析,提供了ceRNA、WGCNA、MEGENA等分析。此外,我们还开发了针对目标基因集的分析模块,该模块涵盖了非常丰富的分析工具,如聚类分析、富集分析、Pathway通路分析等。
宏基因组分析流程共分为6个步骤,包括数据预处理、组装和基因预测、基因集构建和注释、物种与功能注释、环境因子关联分析、关联与模型预测分析(图 2B) 。除一些通用分析之外,我们为不同的用户提供了个性化的分析场景。例如,对人源样本,提供了MetaPhlAn物种注释方法;针对疾病模型的研究,提供随机森林分析、ROC分析、菌群分型分析等来辅助诊断模型的构建;对于含有复杂metadata信息的研究,提供VIF方差膨胀因子分析来去除冗余的因子,以及提供VPA分析每类因子对微生态环境的影响度;此外还为耐药与致病方向的用户提供毒力因子、分泌系统、耐药基因、病原与宿主互作等方面的分析。

图 2 真核生物转录组分析流程和宏基因组分析流程
交互式分析报告
基于mongoDB、ceph、mysql等数据库存储技术和D3可视化技术,我们将生物信息工作流产生的分析结果制作成基于web的交互式分析报告。利用交互式分析报告,用户可自主对分析结果进行二次加工,实现对组学数据的深度挖掘,可交互的功能具体包括:分析软件及参数调整后的重新分析、表格的筛选、图形的交互、基因集的创建、上传本地文件进行关联分析以及分析记录的管理等。
以基因集分析为例:
组学技术检测到的基因众多,在组学研究工作中,往往需要研究人员根据基因表达量、基因功能、表达差异或研究背景等信息,挖掘出与研究目的表型相关的基因。Majorbio Cloud的交互式分析报告支持用户在多个分析模块根据特定参数进行表格筛选自主创建目标基因集,如用户可在表达量差异分析模块根据Pvalue,Padjust,Fold Change(FC),log2FC的阈值,组间比较具有显著性差异的基因以及表达上下调情况等设定条件排列组合,并生成基因集。创建的基因集,可以用于其他模块的进一步筛选,用户也可直接进入基因集分析模块进行多维度的数据挖掘和数据可视化分析,如Venn分析,聚类分析,COG/GO/KEGG/DO/Reactome的功能分析和富集分析,相关性分析等。
丰富的生信分析工具集
Majorbio Cloud上整合了303款生物信息分析工具,这些工具涵盖了组学数据分析中经典的分析软件和分析方法。生物信息分析工具支持多种数据格式,用户可通过图形化操作界面上传文件或使用平台工作流中输出的文件作为输入,设置分析参数,快速完成单一组学数据分析。每个分析工具配有使用文档和相关资料(如:帮助文档、操作视频和示例数据等),以帮助用户快速上手。生物信息分析工具集是工作流和交互式报告的补充,能够帮助用户更灵活高效地实现个性化的数据挖掘。
可视化图表插件库
平台中生信分析结果的数据库可视化采用了自主研发的可视化图表插件库,可灵活对接平台web端,即时调用和互动,满足用户在线实时成图和调图的需求(图 3)。图形插件库提供了丰富的图类和展示示例,图型除了涵盖数据分析领域常规图表,还针对生命科学领域的生信分析进行了定制化适配,可视化插件可以搭配平台流程交互分析和生信工具分析,灵活的参数配置支持图形元素的多样化组合和交互式修改呈现,同时具备自动排版和修改记录保存功能,从而满足了生信分析环节多组学研究中对不同类型、格式和大规模数量级的数据的可视化需求。

图 3 可视化插件示例
组学在线小课堂
Majorbio Cloud为用户搭建一个良好的组学知识共享和互动交流平台。云课堂定期开展组学课程的直播培训,帮助用户系统性学习组学研究的相关知识概念和分析思路。云文库汇集了组学领域的最新最前沿的研究动态。当前来自高等院校、科研院所的专家学者和Majorbio Cloud的技术工程师,在Majorbio Cloud上已分享学习视频3795个,涉及研究进展、实验技巧、技术原理、代码实操等。在线课堂已服务60,000+用户,累计播放次数1,000,000+。
用户和论文发表
从2016年10月Majorbio Cloud上线至今,平台和分析内容升级迭代100+次。已有3,000+国内外知名高校和科研院所,60,000+科研工作者使用Majorbio Cloud,完成300,000+次组学研究标准化数据分析和数据挖掘任务。在过去的4年中,超过200个期刊的1200+文章引用了Majorbio Cloud。
引文格式:Ren, Yi, Guo Yu, Caiping Shi, Linmeng Liu, Quan Guo, Chang Han, Dan Zhang, et al. 2022. “Majorbio Cloud: A One‐ Stop, Comprehensive Bioinformatic Platform for Multiomics Analyses.” iMeta e12.
https://doi.org/10.1002/imt2.12
更多推荐
(▼ 点击跳转)
iMeta文章中文翻译+视频解读
iMeta | 中科院李小方等膳食甘草促进小鼠镉解毒并调节肠道菌群代谢

▸▸▸▸
iMeta | 浙大倪艳组MetOrigin实现代谢物溯源和肠道微生物组与代谢组整合分析

▸▸▸▸
iMeta | 中科院生态中心邓晔组发布微生物组网络分析平台iNAP

▸▸▸▸
iMeta | 南科大宋毅组综述逆境胁迫下植物向微生物组求救的遗传基础(附招聘)

▸▸▸▸
iMeta:青岛大学苏晓泉组开发跨平台可交互的微生物组分析套件PMS

▸▸▸▸
iMeta:德布鲁因图在微生物组研究中的应用

▸▸▸▸
iMeta:哈佛刘洋彧等基于物种组合预测菌群结构的深度学习方法

▸▸▸▸
iMeta:吴青龙/王明福/刘金鑫等-从肠道菌群看待人类对高原饮食的适应性

▸▸▸▸
iMeta:西农韦革宏团队焦硕等-土壤真菌驱动细菌群落的构建

▸▸▸▸
iMeta:高颜值高被引绘图网站imageGP

iMeta教你绘图
使用ImageGP绘图热图Heatmap

▸▸▸▸
使用ImageGP绘图富集分析泡泡图

期刊简介

“iMeta” 是由威立、肠菌分会和本领域数百位华人科学家合作出版的开放获取期刊,主编由中科院微生物所刘双江研究员和荷兰格罗宁根大学傅静远教授担任。目的是发表原创研究、方法和综述以促进宏基因组学、微生物组和生物信息学发展。目标是发表前10%(IF > 15)的高影响力论文。期刊特色包括视频投稿、可重复分析、图片打磨、青年编委、前3年免出版费、50万用户的社交媒体宣传等。2022年2月正式创刊发行!
联系我们
iMeta主页:http://www.imeta.science
出版社:https://onlinelibrary.wiley.com/journal/2770596x
投稿:https://mc.manuscriptcentral.com/imeta
邮箱:office@imeta.science

微信公众号
iMeta
责任编辑
微微
最后
以上就是欢呼高跟鞋最近收集整理的关于Majorbio Cloud:一站式多组学数据分析平台的全部内容,更多相关Majorbio内容请搜索靠谱客的其他文章。
发表评论 取消回复