#Tease apart Inheritance 梳理并分解继承体系
某个继承体系同时承担两项责任 ,建立两个继承体系,并通过委托关系让其中一个可以调用另一个 .

#Convert Procedural design to Objects 将过程化设计转化为对象设计
你手上有一些传统过程佛冈可选择代码 ,将数据记录变成对象,将大块的行为分成小块,并将行为移入相关对象之中

#Separate Domain from from Presention 将领域和表述/显示分离
某些GUI类之中饮食了领域逻辑 ,将领域逻辑分离出来,为它们建立独立的领域类

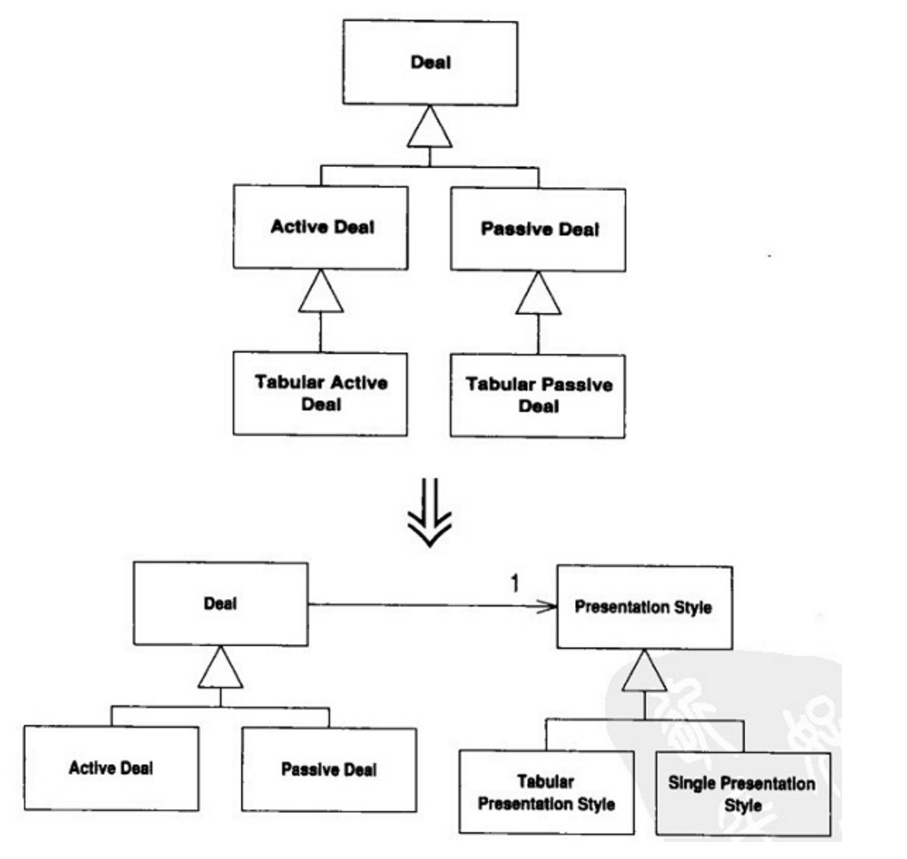
#Extract Hierarchy 提炼继承体系
你有某个类做了太多工作,其中一部分工作是以大量条件表达式完成的 ,建立继承体系,以一个子类表示一种特殊情况

最后
以上就是踏实楼房最近收集整理的关于重构系列之大型重构的全部内容,更多相关重构系列之大型重构内容请搜索靠谱客的其他文章。
本图文内容来源于网友提供,作为学习参考使用,或来自网络收集整理,版权属于原作者所有。
发表评论 取消回复