Altium Designer 16版本PCB的绘制
altium designer 16.1版本
使用AD绘制51单片机最小系统
本文全文从创建工程开始纯小白篇教学使用AD16绘制51最小系统原理图与PCB。
在原理图或者往后的PCB界面均可以使用鼠标滚轮进行缩放操作,按住鼠标滚轮,往下拖动即为缩小界面,往上拖动即为放大界面。在无操作的情况下按下鼠标右键不放可以拖动界面,配合鼠标滚轮缩放操作方便选取适宜大小和区域进行下一步操作
工程的建立
- 首先创建一个文件夹,名字可自定义,以下示范以当下日期范例(2021.5.6)

-
打开AD绘图软件,并且创建工程(使用的是英文模式,需要切换中文可自行查阅网上资料切换中文)创建路径为File->New->Project,

-
创建工程需要将工程路径改到我们之前创建的文件夹下,工程原理图一般默认,可以根据实际选择需要尺寸大小,将其路径保存在我们创建的2020.5.6文件夹的位置下

-
为空的工程添加原理图与PCB文件,在我们创建好的工程下右键Add New to Project->Schematic,同样的步骤我们再添加一个PCB。

-
完整工程应当同时包含Sheet1.Schdoc;PCB1.pcbDoc文件,若出现Free Documents说明我们没有建立一个完整的工程,需要从2,3步开始建立一个工程。并将原理图文件和PCB文件拖拽到建好的工程中。

以下为建立错误的工程

修改方法如下,将Free Documents下的原理图与PCB拖拽到新建好的工程中

修改完成

库的安装
接下来进行原理图的绘制,在绘制原理图之前需要相应元器件的库,没有库文件无法进行相应的操作。
- 安装库操作,软件右下角下点击System->Libraries,将前面的勾,勾上(我这里已经勾上)

- 此时右边会弹出Libraries界面,再次点击以下界面进行安装库操作。

- 通过下载的库的路径安装库文件,在install下点击install from file,从库文件所在的文件夹下安装库,这里我使用的是上课用库,将后面的勾,勾上(这点很重要)之后直接点击close即可完成安装库操作。

绘制原理图
接下来进行原理图的绘制
-
选择合适元器件,在“1”位置搜索需要元器件,“2”位置为2D封装库样式

-
放置元器件,搜索出合适元器件后可以单击“1”位置放置元器件,或者双击“2”位置放置元器件。

在原理图中,单击左键可以放置一个选中的元器件,右键取消放置元器件,拖动元器件的同时点击空格键可以旋转元器件,按X,Y键可以使得元器件进行X轴或者Y轴翻转操作,可以根据设计需求放置一个或多个元器件。 -
选择完所有元器件后进行初步的布局(这里多选择了一组IO口接入LED)

-
接线操作在菜单栏中找到类似于双波浪线的标识号进行操作,单击左键连线,右键取消布线。

-
使用网络符号标线,选择net标志,在原理图中点击tab键进行改名操作,(相同的标识名字表示两个引脚相连)

-
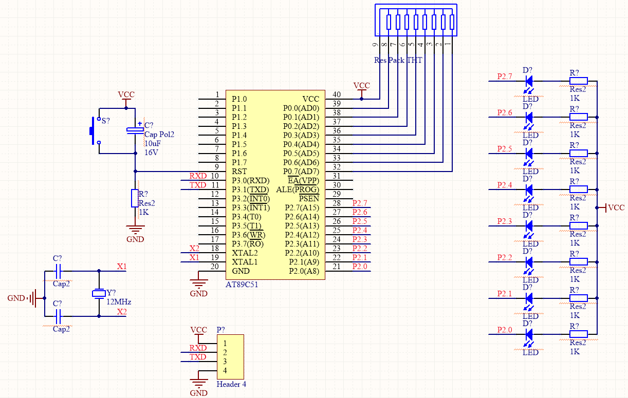
连线如下,相同信号表示两两相连,如X1与单片机端的X1相连(标识符不唯一,并非得使用图中的X1,X2等,只需保证相连同名即可,可以根据需求自定义)

-
此时原理图布线已完成,为了以后更好的使用,可以根据元器件参数更改原理图中元器件参数,操作如下:双击需要修改参数的元器件,在弹出的窗口修改元器件参数值,以电阻为例,若将前面的勾去掉即为不显示参数,可根据电阻值大小更改参数,如“10K”.

PCB的绘制
在进行PCB的绘制前我们需要对我们创建的工程进行保存,操作如下,在工程上右键保存。

在弹出来的保存界面下,保证保存在我们创建的文件夹下,我的文件加是“2021.5.6”,可以根据项目更改原理图与PCB的名字,后缀切勿修改。(这里我没有对文件名进行修改,)

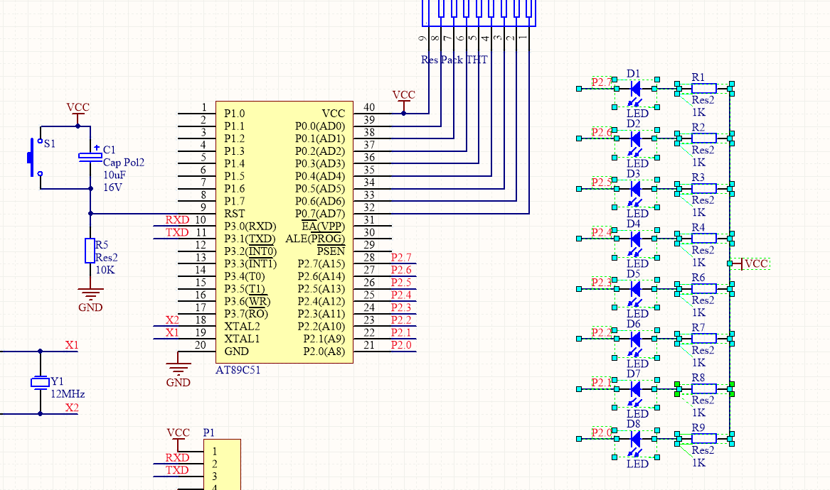
8. 进行到这一步时还未可以进行PCB操作,我们可以发现我们绘制的原理图很多元器件下有红色的波浪线,这证明我们的原理图是有错误(以电阻为例子。所有电阻的名字均为R?,系统认为所有电阻都是一个,这样会造成布线错误,我们需要更改所有元器件的名字),少量元器件可以双击元器件进行更改名字,例如将R?更改为R1,R2,R3…但是如果绘制的元器件数量多起来后,就会觉得这个世界都开始黑暗起来了,当然,也有一键修改所有未命名元器件操作。

在菜单下选择tools->annotate schematics会弹出以下界面。

根据顺序操作更改好元器件名称,之后会进行下一步操作。

检查无误后红色区域会出现两列绿色标识符

9. PCB的绘制接下来可以进行PCB的绘制操作需要将原理图导入到PCB界面,菜单选择design->Updata PCB Document PCB1.pcbDoc

导入后进行以下操作,显示两列绿色标识符,证明导入成功。

- 对元器件进行初步布局,与原理图操作类似,拖动元器件按住空格旋转操作。首先点击红色蒙板,点击delete将其删除.

- 快速选择器件,当元器件过多时,往往不好放置元器件的位置,通过相关联元器件直接的联系很快得到相应关系。在原理图中原则元器件以LED与电阻为例

选择完后跳转至PCB界面中,按顺序操作此时PCB界面出现一个十字光标。

在PCB界面按住鼠标左键划取一个矩形框,即可得到相对应元器件

- 按照原理图布局初步完成PCB的布局操作

很显然这不够美观,我们使用对齐命令进行相应操作(具体快捷键可自行百度)

更改之后舒服多了,接下来进行布线操作。 - 修改布线规则,线宽,design->rules

这里我默认全部调整为35mil,可以根据需要修改布线宽度

接下来进行布线操作,但是我们还需要修改以下布线层,一般软件默认为top层布线,我们选择在bottom层布线,点击bottom layer

- 布线选择在菜单中找到该图标,单击显示十字光标进行布线操作,单击左键布线,右键取消布线。

- 布线

- 添加个人识别符号,place->string添加个人签名

1:按住ctrl+Q键可以修改mil单位为mm。自行决定个人签名的字高
2: 输入个人签名
3:选择签名显示层(若选择在bottom层显示是,将mirror勾选上)
4:勾选true type
5:显示中文字符是要选择支持中午显示的字体格式

- 切板,在keep-out层下,

选择place->line

绘制出一个框框选我们绘制好的51单片机最小系统

接下来将多余的黑色部分去掉,先选择我们框选出来的最小系统

按照以下步骤design->board shape ->define from select objects即可

跳出窗口点击yes即可

大功告成 - 另外在PCB布线时我们可以在英文输入法状态下更改栅格大小(毕竟拉近看实在是太密集了),双击键盘G键,跳出以下界面可以修改栅格大小。

结语
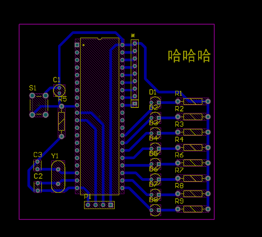
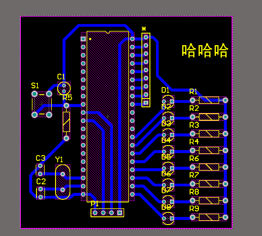
只有不断地练习才能不断掌握AD的操作,平时有许多操作均可以在百度上找到,附上一张3D成型图

最后
以上就是感性芒果最近收集整理的关于Altium Designer 16.1版本51单片机PCB绘制使用AD绘制51单片机最小系统的全部内容,更多相关Altium内容请搜索靠谱客的其他文章。
发表评论 取消回复