我是靠谱客的博主 潇洒薯片,这篇文章主要介绍Altium Designer 19绘制stm32最小系统原理图库及原理图(一)安装Altium Designer 19(二)AD19简要介绍(三)绘制原理图库(四)绘制原理图(五)总结,现在分享给大家,希望可以做个参考。
本文目的是练习使用Altium Designer 19来绘制一个stm32最小系统的元器件库和原理图。
目录
- (一)安装Altium Designer 19
- (二)AD19简要介绍
- (三)绘制原理图库
- 1.新建PCB工程
- 2.绘制元件库
- (四)绘制原理图
- 1.新建原理图
- 2.开始绘制原理图
- (五)总结
(一)安装Altium Designer 19
使用Altium Designer 19(以下简称AD19)来练习stm32的最小系统原理图和PCB,首先就需要安装AD19。由于这里我主要介绍如何在AD19上绘制stm32最小系统原理图库和原理图,因而就不着重介绍如何安装。大家可以自行上网查找安装资料,也可以参考下面给出的AD19安装文章:
Altium Designer 19 安装方法 1
(二)AD19简要介绍
- AD19打开后的初始界面

- AD19是一款帮助我们设计电路原理图和PCB的EDA软件
这套软件通过把原理图设计、电路仿真、PCB绘制编辑、拓扑逻辑自动布线、信号完整性分析和设计输出等技术的完美融合,为设计者提供了全新的设计解决方案,使设计者可以轻松进行设计,熟练使用这一软件使电路设计的质量和效率大大提高。2 - AD绘制PCB的大致流程
(三)绘制原理图库
1.新建PCB工程
- 新建工程
右键文件->新的...->项目->PCB工程

- 保存工程
右键该工程->保存工程,然后保存为本地文件


2.绘制元件库
- 新建元件库
右键该工程->添加新的...到工程->Schematic Library

- 绘制元件(这里以stm32f103c8t6和排针为例)
- 在软件左侧的
SCH Library中添加元件

- 空白处右键->
放置->矩形

- 选择上方的
放置管脚,在矩形周围放置相应的管脚(也可使用快捷键p p)
未放置时按下Tab键可以更改该管脚的编号和名字

注意:放置的管脚要保证外侧有四个小白点的,如下图所示:

- 以此类推,直到绘制完整个元器件

- 排针也是类似的方法,其他的LED、电阻和电容等的画法差别也不是非常大,具体可以看看B站UP主hhhmxk的视频3

- 在软件左侧的
- 最后绘制出stm32最小系统的所有元器件

(四)绘制原理图
1.新建原理图
- 右键该工程->
添加新的...到工程->Schematic

- 添加元器件库
点击右上角的齿轮,进入优选项界面,选择Data Management,然后选择Installed Libraries,最后在下方的安装选项选择从文件安装即可安装好之前创建的元器件库(注意:这里的文件是之前创建的元器件库)

- 打开
Components选项,切换为自己创建的元器件库即可开始绘制原理图
将元器件库中的元器件拖入或放置到原理图中

2.开始绘制原理图
- 在上面的选项中选择
线(快捷键为Ctrl+W),将元件的管脚加长

加长之后的管脚的样子:

- 为每个管脚加上网络标签
在上面的选项中选择网络标签,将元件的管脚加入网络中,如下图所示:(这里是以stm32f103c8t6为例来放置网络标签的)

- 其他的元器件也按这样的方法添加网络标号
注意:完成所有元器件的绘制后,一般需要将所有元器件进行统一批量命名,也可以在绘制的过程中手动命名(推荐自动批量命名)
方法如下:
点击工具,选择标注,然后选择重置原理图位号;
点击工具,选择标注,然后选择静态标注原理图

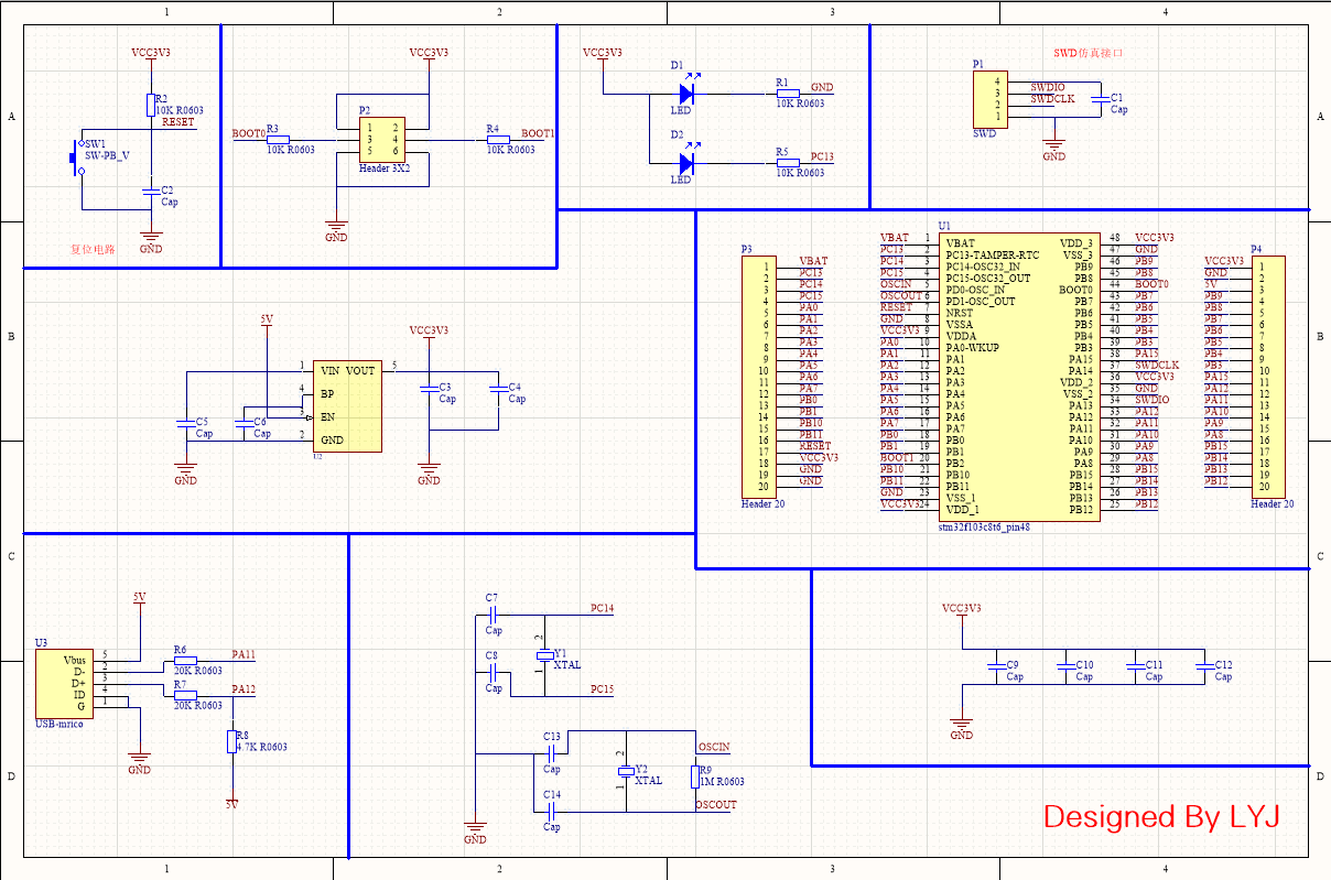
- 最终原理图绘制完成如下:

(五)总结
通过AD19上练习画元器件库和原理图,我感觉到AD19这种EDA在电路设计上的强大之处,同时熟悉了AD19上绘制原理图的操作和流程,为以后的PCB设计打下了坚实的基础。除此之外,由于作者水平有限,文中难免会有些错误和不妥之处,还请读者批评指正。
感谢以下博客和文章对我的帮助:
https://baike.baidu.com/item/ALTIUM%20DESIGNER/2843842?fr=aladdin ↩︎
ALTIUM DESIGNER ↩︎
Altium Designer 1小时(貌似不够)速成 ↩︎
最后
以上就是潇洒薯片最近收集整理的关于Altium Designer 19绘制stm32最小系统原理图库及原理图(一)安装Altium Designer 19(二)AD19简要介绍(三)绘制原理图库(四)绘制原理图(五)总结的全部内容,更多相关Altium内容请搜索靠谱客的其他文章。
本图文内容来源于网友提供,作为学习参考使用,或来自网络收集整理,版权属于原作者所有。
发表评论 取消回复