用户从Launcher程序点击应用图标可启动应用的入口Activity,Activity启动时需要多个进程之间的交互,Android系统中有一个zygote进程专用于孵化Android框架层和应用层程序的进程。还有一个system_server进程,该进程里运行了很多binder service,例如ActivityManagerService,PackageManagerService,WindowManagerService,他们分别运行在不同的线程中,其中ActivityManagerService负责管理Activity栈,应用进程,task。
用户在Launcher程序里点击应用图标时,会通知ActivityManagerService启动应用的入口Activity,ActivityManagerService则会通知Zygote进程孵化出应用进程,然后在这个应用进程里执行ActivityThread的main方法。应用进程接下来通知ActivityManagerService应用进程已启动,ActivityManagerService保存应用进程的一个代理对象,这样ActivityManagerService可以通过这个代理对象控制应用进程,然后ActivityManagerService通知应用进程创建入口Activity的实例,并执行它的生命周期方法。
应用程序的启动过程其实就是入口Activity的启动过程,接下来我们主要分析用户点击手机桌面应用程序的图标到根Activity的onCreate()生命周期方法的执行。
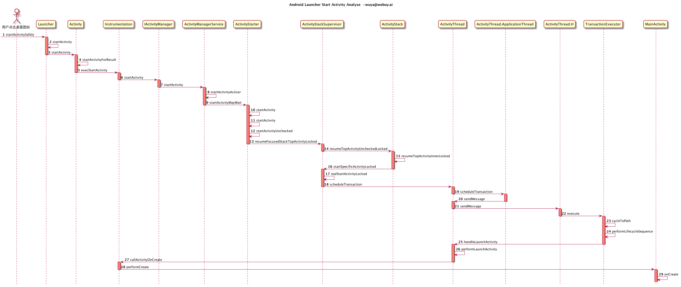
启动过程源码调用时序图

详细分析源代码的实现过程
友情提示:为了方便阅读和排版,我所截取的只是framework层部分源码,保留了源码的大概框架,目前只关心Launcher点击到执行Activity的onCreate()生命周期这一条主线,其他代码用…省略
1、Launcher->startActivitySafely->startActivity
路径:packages/apps/Launcher2/src/com/android/launcher2/Laucher.java
public final class Launcher extends Activity
implements View.OnClickListener, OnLongClickListener, LauncherModel.Callbacks,
View.OnTouchListener {
/**
* Launches the intent referred by the clicked shortcut.
*
* @param v The view representing the clicked shortcut.
*/
public void onClick(View v) {
// Make sure that rogue clicks don't get through while allapps is launching, or after the
// view has detached (it's possible for this to happen if the view is removed mid touch).
if (v.getWindowToken() == null) {
return;
}
if (!mWorkspace.isFinishedSwitchingState()) {
return;
}
Object tag = v.getTag();
if (tag instanceof ShortcutInfo) {
// Open shortcut
final Intent intent = ((ShortcutInfo) tag).intent;
int[] pos = new int[2];
v.getLocationOnScreen(pos);
intent.setSourceBounds(new Rect(pos[0], pos[1],
pos[0] + v.getWidth(), pos[1] + v.getHeight()));
// ---------看这里---------
boolean success = startActivitySafely(v, intent, tag);
...
} else if (tag instanceof FolderInfo) {
...
} else if (v == mAllAppsButton) {
...
}
}
boolean startActivitySafely(View v, Intent intent, Object tag) {
boolean success = false;
try {
// ---------看这里---------
success = startActivity(v, intent, tag);
} catch (ActivityNotFoundException e) {
...
}
return success;
}
boolean startActivity(View v, Intent intent, Object tag) {
// ---------看这里---------
intent.addFlags(Intent.FLAG_ACTIVITY_NEW_TASK);
try {
// Only launch using the new animation if the shortcut has not opted out (this is a
// private contract between launcher and may be ignored in the future).
boolean useLaunchAnimation = (v != null) &&
!intent.hasExtra(INTENT_EXTRA_IGNORE_LAUNCH_ANIMATION);
UserHandle user = (UserHandle) intent.getParcelableExtra(ApplicationInfo.EXTRA_PROFILE);
LauncherApps launcherApps = (LauncherApps)
this.getSystemService(Context.LAUNCHER_APPS_SERVICE);
if (useLaunchAnimation) {
ActivityOptions opts = ActivityOptions.makeScaleUpAnimation(v, 0, 0,
v.getMeasuredWidth(), v.getMeasuredHeight());
if (user == null || user.equals(android.os.Process.myUserHandle())) {
// Could be launching some bookkeeping activity
// ---------看这里---------
startActivity(intent, opts.toBundle());
} else {
...
}
} else {
...
}
return true;
} catch (SecurityException e) {
...
}
return false;
}
}
最后一个startActivity()里面调用了
intent.addFlags(Intent.FLAG_ACTIVITY_NEW_TASK);
表示要在一个新的Task(任务栈)中启动这个Activity
Android系统中的每一个Activity都位于一个Task中,一个Task可以包含多个Activity,同一个Activity也可能有多个实例。 在AndroidManifest.xml中,我们可以通过android:launchMode来控制Activity在Task中的实例。
在startActivity的时候,我们也可以通过setFlag 来控制启动的Activity在Task中的实例。
在Task之外,还有一层容器,这个容器应用开发者和用户可能都不会感觉到或者用到,但它却非常重要,那就是Stack,Android系统中的多窗口管理,就是建立在Stack的数据结构上的。 一个Stack中包含了多个Task,一个Task中包含了多个Activity(Window)。
2、Activity->startActivity->startActivityForResult
路径:/frameworks/base/core/java/android/app/Activity.java
public class Activity extends ContextThemeWrapper
implements LayoutInflater.Factory2,
Window.Callback, KeyEvent.Callback,
OnCreateContextMenuListener, ComponentCallbacks2,
Window.OnWindowDismissedCallback, WindowControllerCallback,
AutofillManager.AutofillClient {
@Override
public void startActivity(Intent intent, @Nullable Bundle options) {
if (options != null) {
startActivityForResult(intent, -1, options);
} else {
// Note we want to go through this call for compatibility with
// applications that may have overridden the method.
// ---------看这里---------
startActivityForResult(intent, -1);
}
}
public void startActivityForResult(@RequiresPermission Intent intent, int requestCode,
@Nullable Bundle options) {
if (mParent == null) {
options = transferSpringboardActivityOptions(options);
// ---------看这里---------
Instrumentation.ActivityResult ar =
mInstrumentation.execStartActivity(
this, mMainThread.getApplicationThread(), mToken, this,
intent, requestCode, options);
...
} else {
...
}
}
}
Launcher继承于Activity类,而Activity类实现了startActivity函数,因此,这里就调用了Activity->startActivity函数,接着调用Activity->startActivityForResult;
mParent是Activity类型的,表示当前Activity的父类。因为目前根Activity还没有创建出来,因此,mParent == null 为true,
这里的mInstrumentation是Activity类的成员变量,它的类型是Intrumentation,Intrumentation主要用来监控应用程序和系统的交互,后面会讲到。
这里的mMainThread也是Activity类的成员变量,它的类型是ActivityThread,它代表的是应用程序的主线程。通过mMainThread.getApplicationThread获得它里面的ApplicationThread成员变量,它是一个Binder对象,ActivityManagerService会使用它来和ActivityThread来进行进程间通信。要注意的是,这里的mMainThread代表的是Launcher应用程序运行的进程。mToken也是一个Binder对象,指向了服务端一个ActivityRecord对象。
3、Instrumentation->execStartActivity
路径:/frameworks/base/core/java/android/app/Instrumentation.java
用于实现应用程序测试代码的基类。当在打开仪器的情况下运行时,这个类将在任何应用程序代码之前为您实例化,允许您监视系统与应用程序的所有交互。
public ActivityResult execStartActivity(
Context who, IBinder contextThread, IBinder token, Activity target,
Intent intent, int requestCode, Bundle options) {
IApplicationThread whoThread = (IApplicationThread) contextThread;
...
if (mActivityMonitors != null) {
...
}
try {
intent.migrateExtraStreamToClipData();
intent.prepareToLeaveProcess(who);
// ---------看这里---------
int result = ActivityManager.getService()
.startActivity(whoThread, who.getBasePackageName(), intent,
intent.resolveTypeIfNeeded(who.getContentResolver()),
token, target != null ? target.mEmbeddedID : null,
requestCode, 0, null, options);
...
} catch (RemoteException e) {
...
}
return null;
}
路径:/frameworks/base/core/java/android/app/ActivityManager.java
该类提供与Activity、Service和Process相关的信息以及交互方法, 可以被看作是ActivityManagerService的辅助类。
public static IActivityManager getService() {
return IActivityManagerSingleton.get();
}
private static final Singleton<IActivityManager> IActivityManagerSingleton =
new Singleton<IActivityManager>() {
@Override
protected IActivityManager create() {
final IBinder b = ServiceManager.getService(Context.ACTIVITY_SERVICE);
final IActivityManager am = IActivityManager.Stub.asInterface(b);
return am;
}
};
这里的ActivityManager.getService()采用单例,返回的是实现IBinder类型的AMS代理对象,最后将它转换成IActivityManager类型的对象,这段代码采用的是AIDL,IActivityManager.java类是由AIDL工具在编译时自动生成的,要实现进程间通信,服务器端也就是AMS只需要继承IActivityManager.Stub类并实现相应的方法。所以execStartActivity最终调用的是AMS的startActivity方法。至此,代码逻辑进入AMS
4、ActivityManagerService->startActivity
路径:/frameworks/base/services/core/java/com/android/server/am/ActivityManagerService.java
@Override
public final int startActivity(IApplicationThread caller, String callingPackage,
Intent intent, String resolvedType, IBinder resultTo, String resultWho, int requestCode,
int startFlags, ProfilerInfo profilerInfo, Bundle bOptions) {
// ---------看这里---------
return startActivityAsUser(caller, callingPackage, intent, resolvedType, resultTo,
resultWho, requestCode, startFlags, profilerInfo, bOptions,
UserHandle.getCallingUserId());
}
@Override
public final int startActivityAsUser(IApplicationThread caller, String callingPackage,
Intent intent, String resolvedType, IBinder resultTo, String resultWho, int requestCode,
int startFlags, ProfilerInfo profilerInfo, Bundle bOptions, int userId) {
// ---------看这里---------
return startActivityAsUser(caller, callingPackage, intent, resolvedType, resultTo,
resultWho, requestCode, startFlags, profilerInfo, bOptions, userId,
true /*validateIncomingUser*/);
}
public final int startActivityAsUser(IApplicationThread caller, String callingPackage,
Intent intent, String resolvedType, IBinder resultTo, String resultWho, int requestCode,
int startFlags, ProfilerInfo profilerInfo, Bundle bOptions, int userId,
boolean validateIncomingUser) {
enforceNotIsolatedCaller("startActivity");
userId = mActivityStartController.checkTargetUser(userId, validateIncomingUser,
Binder.getCallingPid(), Binder.getCallingUid(), "startActivityAsUser");
// TODO: Switch to user app stacks here.
// ---------看这里---------
return mActivityStartController.obtainStarter(intent, "startActivityAsUser")
.setCaller(caller)
.setCallingPackage(callingPackage)
.setResolvedType(resolvedType)
.setResultTo(resultTo)
.setResultWho(resultWho)
.setRequestCode(requestCode)
.setStartFlags(startFlags)
.setProfilerInfo(profilerInfo)
.setActivityOptions(bOptions)
.setMayWait(userId)
.execute();
}
mActivityStartController一系列的链式调用初始化ActivityStarter,最终调用ActivityStarter的execute()方法
路径:/frameworks/base/services/core/java/com/android/server/am/ActivityStarter.java
ActivityStarter是加载Activity的控制类,决定如何将Intent和Flags转换为Activity。并将Activity与Task、Stack相关联。
int execute() {
try {
// TODO(b/64750076): Look into passing request directly to these methods to allow
// for transactional diffs and preprocessing.
if (mRequest.mayWait) {
// ---------看这里---------
return startActivityMayWait(mRequest.caller, mRequest.callingUid,
mRequest.callingPackage, mRequest.intent, mRequest.resolvedType,
mRequest.voiceSession, mRequest.voiceInteractor, mRequest.resultTo,
mRequest.resultWho, mRequest.requestCode, mRequest.startFlags,
mRequest.profilerInfo, mRequest.waitResult, mRequest.globalConfig,
mRequest.activityOptions, mRequest.ignoreTargetSecurity, mRequest.userId,
mRequest.inTask, mRequest.reason,
mRequest.allowPendingRemoteAnimationRegistryLookup);
} else {
// ---------看这里---------
return startActivity(mRequest.caller, mRequest.intent, mRequest.ephemeralIntent,
mRequest.resolvedType, mRequest.activityInfo, mRequest.resolveInfo,
mRequest.voiceSession, mRequest.voiceInteractor, mRequest.resultTo,
mRequest.resultWho, mRequest.requestCode, mRequest.callingPid,
mRequest.callingUid, mRequest.callingPackage, mRequest.realCallingPid,
mRequest.realCallingUid, mRequest.startFlags, mRequest.activityOptions,
mRequest.ignoreTargetSecurity, mRequest.componentSpecified,
mRequest.outActivity, mRequest.inTask, mRequest.reason,
mRequest.allowPendingRemoteAnimationRegistryLookup);
}
} finally {
onExecutionComplete();
}
}
startActivityMayWait()里面最后还是会调用else里面的startActivity(),startActivity()调用还会调用ActivityStarter中的两个另外的startActivity(),最里层的startActivity()源码如下:
private int startActivity(final ActivityRecord r, ActivityRecord sourceRecord,
IVoiceInteractionSession voiceSession, IVoiceInteractor voiceInteractor,
int startFlags, boolean doResume, ActivityOptions options, TaskRecord inTask,
ActivityRecord[] outActivity) {
int result = START_CANCELED;
try {
mService.mWindowManager.deferSurfaceLayout();
// ---------看这里---------
result = startActivityUnchecked(r, sourceRecord, voiceSession, voiceInteractor,
startFlags, doResume, options, inTask, outActivity);
} finally {
...
}
...
return result;
}
接着继续调用ActivityStarter中的startActivityUnchecked()方法
// Note: This method should only be called from {@link startActivity}.
private int startActivityUnchecked(final ActivityRecord r, ActivityRecord sourceRecord,
IVoiceInteractionSession voiceSession, IVoiceInteractor voiceInteractor,
int startFlags, boolean doResume, ActivityOptions options, TaskRecord inTask,
ActivityRecord[] outActivity) {
// 初始化ActivityStarter全局变量
setInitialState(r, options, inTask, doResume, startFlags, sourceRecord, voiceSession,
voiceInteractor);
// 计算mLaunchFlags, 一般是判断是否需要在mLaunchFlags中加入FLAG_ACTIVITY_NEW_TASK
computeLaunchingTaskFlags();
computeSourceStack();
mIntent.setFlags(mLaunchFlags);
...
// 判断是否应将新Activity插入到现有任务栈中
// 如果不需要,则返回null,如果需要,则返回该任务栈信息
ActivityRecord reusedActivity = getReusableIntentActivity();
if (reusedActivity != null) {
if (mService.getLockTaskController().isLockTaskModeViolation(reusedActivity.getTask(),
(mLaunchFlags & (FLAG_ACTIVITY_NEW_TASK | FLAG_ACTIVITY_CLEAR_TASK))
== (FLAG_ACTIVITY_NEW_TASK | FLAG_ACTIVITY_CLEAR_TASK))) {
Slog.e(TAG, "startActivityUnchecked: Attempt to violate Lock Task Mode");
return START_RETURN_LOCK_TASK_MODE_VIOLATION;
}
...
if ((mLaunchFlags & FLAG_ACTIVITY_CLEAR_TOP) != 0
|| isDocumentLaunchesIntoExisting(mLaunchFlags)
|| isLaunchModeOneOf(LAUNCH_SINGLE_INSTANCE, LAUNCH_SINGLE_TASK)) {
final TaskRecord task = reusedActivity.getTask();
...
}
mSupervisor.sendPowerHintForLaunchStartIfNeeded(false /* forceSend */, reusedActivity);
reusedActivity = setTargetStackAndMoveToFrontIfNeeded(reusedActivity);
final ActivityRecord outResult =
outActivity != null && outActivity.length > 0 ? outActivity[0] : null;
if (outResult != null && (outResult.finishing || outResult.noDisplay)) {
outActivity[0] = reusedActivity;
}
if ((mStartFlags & START_FLAG_ONLY_IF_NEEDED) != 0) {
resumeTargetStackIfNeeded();
return START_RETURN_INTENT_TO_CALLER;
}
}
if (mStartActivity.packageName == null) {
...
return START_CLASS_NOT_FOUND;
}
// If the activity being launched is the same as the one currently at the top, then
...
if (dontStart) {
...
return START_DELIVERED_TO_TOP;
}
...
// 使新Activity可见
if (mDoResume) {
final ActivityRecord topTaskActivity =
mStartActivity.getTask().topRunningActivityLocked();
if (!mTargetStack.isFocusable()
|| (topTaskActivity != null && topTaskActivity.mTaskOverlay
&& mStartActivity != topTaskActivity)) {
mTargetStack.ensureActivitiesVisibleLocked(null, 0, !PRESERVE_WINDOWS);
mService.mWindowManager.executeAppTransition();
} else {
if (mTargetStack.isFocusable() && !mSupervisor.isFocusedStack(mTargetStack)) {
mTargetStack.moveToFront("startActivityUnchecked");
}
// ---------看这里---------
mSupervisor.resumeFocusedStackTopActivityLocked(mTargetStack, mStartActivity,
mOptions);
}
} else if (mStartActivity != null) {
...
}
...
return START_SUCCESS;
}
startActivityUnchecked函数最重要的工作就是为待启动的ActivityRecord找到他对应的TaskRecord和ActivityStack
5、ActivityStackSupervisor->resumeFocusedStackTopActivityLocked
路径:/frameworks/base/services/core/java/com/android/server/am/ActivityStackSupervisor.java
boolean resumeFocusedStackTopActivityLocked(
ActivityStack targetStack, ActivityRecord target, ActivityOptions targetOptions) {
if (!readyToResume()) {
return false;
}
if (targetStack != null && isFocusedStack(targetStack)) {
return targetStack.resumeTopActivityUncheckedLocked(target, targetOptions);
}
// 获取要启动的Activity所在栈的栈顶的不是出于停止状态的ActivityRecord
final ActivityRecord r = mFocusedStack.topRunningActivityLocked();
if (r == null || !r.isState(RESUMED)) {
// ---------看这里---------
mFocusedStack.resumeTopActivityUncheckedLocked(null, null);
} else if (r.isState(RESUMED)) {
// Kick off any lingering app transitions form the MoveTaskToFront operation.
mFocusedStack.executeAppTransition(targetOptions);
}
return false;
}
mFocusedStack是ActivityStackSupervisor的一个成员变量,类型是ActivityStack
如果获取的ActivityRecord不为null,或者要启动的Activity的状态不是RESUMED,则会调用ActivityStack的resumeTopActivityUncheckedLocked方法。继续跟进resumeTopActivityUncheckedLocked方法。
6、ActivityStack->resumeFocusedStackTopActivityLocked
路径:/frameworks/base/services/core/java/com/android/server/am/ActivityStack.java
@GuardedBy("mService")
boolean resumeTopActivityUncheckedLocked(ActivityRecord prev, ActivityOptions options) {
if (mStackSupervisor.inResumeTopActivity) {
// Don't even start recursing.
return false;
}
boolean result = false;
try {
// Protect against recursion.
mStackSupervisor.inResumeTopActivity = true;
// ---------看这里---------
result = resumeTopActivityInnerLocked(prev, options);
// When resuming the top activity, it may be necessary to pause the top activity (for
// example, returning to the lock screen. We suppress the normal pause logic in
// {@link #resumeTopActivityUncheckedLocked}, since the top activity is resumed at the
// end. We call the {@link ActivityStackSupervisor#checkReadyForSleepLocked} again here
// to ensure any necessary pause logic occurs. In the case where the Activity will be
// shown regardless of the lock screen, the call to
// {@link ActivityStackSupervisor#checkReadyForSleepLocked} is skipped.
final ActivityRecord next = topRunningActivityLocked(true /* focusableOnly */);
if (next == null || !next.canTurnScreenOn()) {
checkReadyForSleep();
}
} finally {
mStackSupervisor.inResumeTopActivity = false;
}
return result;
}
接着调用resumeTopActivityInnerLocked方法,继续跟进
@GuardedBy("mService")
private boolean resumeTopActivityInnerLocked(ActivityRecord prev, ActivityOptions options) {
...
ActivityStack lastStack = mStackSupervisor.getLastStack();
if (next.app != null && next.app.thread != null) {
} else {
// Whoops, need to restart this activity!
if (!next.hasBeenLaunched) {
} else {
if (SHOW_APP_STARTING_PREVIEW) {
next.showStartingWindow(null /* prev */, false /* newTask */,
false /* taskSwich */);
}
if (DEBUG_SWITCH) Slog.v(TAG_SWITCH, "Restarting: " + next);
}
if (DEBUG_STATES) Slog.d(TAG_STATES, "resumeTopActivityLocked: Restarting " + next);
// ---------看这里---------
mStackSupervisor.startSpecificActivityLocked(next, true, true);
}
if (DEBUG_STACK) mStackSupervisor.validateTopActivitiesLocked();
return true;
}
这里又回到了ActivityStackSupervisor中的startSpecificActivityLocked方法
7、ActivityStackSupervisor->startSpecificActivityLocked
路径:/frameworks/base/services/core/java/com/android/server/am/ActivityStackSupervisor.java
void startSpecificActivityLocked(ActivityRecord r,
boolean andResume, boolean checkConfig) {
// 获取即将启动的Activiy所在的应用程序进程
ProcessRecord app = mService.getProcessRecordLocked(r.processName,
r.info.applicationInfo.uid, true);
getLaunchTimeTracker().setLaunchTime(r);
if (app != null && app.thread != null) {// Activity所在的应用程序已经运行
try {
if ((r.info.flags&ActivityInfo.FLAG_MULTIPROCESS) == 0
|| !"android".equals(r.info.packageName)) {
// Don't add this if it is a platform component that is marked
// to run in multiple processes, because this is actually
// part of the framework so doesn't make sense to track as a
// separate apk in the process.
app.addPackage(r.info.packageName, r.info.applicationInfo.longVersionCode,
mService.mProcessStats);
}
// ---------看这里---------
realStartActivityLocked(r, app, andResume, checkConfig);
return;
} catch (RemoteException e) {
Slog.w(TAG, "Exception when starting activity "
+ r.intent.getComponent().flattenToShortString(), e);
}
}
mService.startProcessLocked(r.processName, r.info.applicationInfo, true, 0,
"activity", r.intent.getComponent(), false, false, true);
}
跟进realStartActivityLocked方法
final boolean realStartActivityLocked(ActivityRecord r, ProcessRecord app,
boolean andResume, boolean checkConfig) throws RemoteException {
...
try {
...
// 这里传入的app.thread会赋值给ClientTransaction的成员变量mClient,
// 而ClientTransaction会调用mClient.scheduleTransaction(this)来执行事务
// 所以事务最终是调用app.thread的scheduleTransaction执行。
// 而这个app.thread是ActivityThread的内部类ApplicationThread。
final ClientTransaction clientTransaction = ClientTransaction.obtain(app.thread,
r.appToken);
clientTransaction.addCallback(LaunchActivityItem.obtain(new Intent(r.intent),
System.identityHashCode(r), r.info,
// TODO: Have this take the merged configuration instead of separate global
// and override configs.
mergedConfiguration.getGlobalConfiguration(),
mergedConfiguration.getOverrideConfiguration(), r.compat,
r.launchedFromPackage, task.voiceInteractor, app.repProcState, r.icicle,
r.persistentState, results, newIntents, mService.isNextTransitionForward(),
profilerInfo));
// Set desired final state.
final ActivityLifecycleItem lifecycleItem;
if (andResume) {
lifecycleItem = ResumeActivityItem.obtain(mService.isNextTransitionForward());
} else {
lifecycleItem = PauseActivityItem.obtain();
}
clientTransaction.setLifecycleStateRequest(lifecycleItem);
// Schedule transaction.
// ---------看这里---------
// 执行Activity启动事务
mService.getLifecycleManager().scheduleTransaction(clientTransaction);
...
} catch (RemoteException e) {
if (r.launchFailed) {
// 第二次启动失败的异常处理
return false;
}
// 第一次启动失败,重试
r.launchFailed = true;
app.activities.remove(r);
throw e;
}
} finally {
endDeferResume();
}
...
return true;
}
在realStartActivityLocked中最主要的工作就是创建了Activity的启动事务ClientTransaction,并调用ClientLifecycleManager的scheduleTransaction方法启动它。接下来,看ClientTransaction事务中是怎么启动Activity的。
路径:/frameworks/base/services/core/java/com/android/server/am/ClientLifecycleManager.java
void scheduleTransaction(ClientTransaction transaction) throws RemoteException {
final IApplicationThread client = transaction.getClient();
// ---------看这里---------
transaction.schedule();
if (!(client instanceof Binder)) {
// If client is not an instance of Binder - it's a remote call and at this point it is
// safe to recycle the object. All objects used for local calls will be recycled after
// the transaction is executed on client in ActivityThread.
transaction.recycle();
}
}
调用ClientTransaction的schedule方法,继续跟进
public void schedule() throws RemoteException {
mClient.scheduleTransaction(this);
}
这里调用了mClient的scheduleTransaction方法,这里的mClient是在创建ClientTransaction事务对象的时候赋值的,也就是调用obtain方法时。
路径:/frameworks/base/services/core/java/com/android/server/am/ClientLifecycleManager.java
public static ClientTransaction obtain(IApplicationThread client, IBinder activityToken) {
ClientTransaction instance = ObjectPool.obtain(ClientTransaction.class);
if (instance == null) {
instance = new ClientTransaction();
}
instance.mClient = client;
instance.mActivityToken = activityToken;
return instance;
}
好,回到ActivityStackSupervisor的realStartActivityLocked方法中,最终会调用mService.getLifecycleManager().scheduleTransaction(clientTransaction)启动Activity事务,可以看到,获取clientTransaction参数的obtain方法中,赋值给mClient的是app.thread,所以事务最终是调用的app.thread的scheduleTransaction方法来执行,而这个app.thread是ActivityThread的内部类ApplicationThread。所以流程转到了ActivityThread的内部类ApplicationThread中。
8、ActivityThread.ApplicationThread->scheduleTransaction
路径:/frameworks/base/core/java/android/app/ActivityThread.java
@Override
public void scheduleTransaction(ClientTransaction transaction) throws RemoteException {
ActivityThread.this.scheduleTransaction(transaction);
}
这里还是调用了ActivityThread的scheduleTransaction方法。但是ActivityThread类中并没有scheduleTransaction这个方法。因此自然会想到很可能是继承的父类中的方法。ActivityThread继承的是ClientTransactionHandler类,在ClientTransactionHandler类中发现了scheduleTransaction方法。所以这里最终调用的就是ClientTransactionHandler中的scheduleTransaction方法。
void scheduleTransaction(ClientTransaction transaction) {
transaction.preExecute(this);
sendMessage(ActivityThread.H.EXECUTE_TRANSACTION, transaction);
}
这里调用了sendMessage方法,而sendMessage是一个抽象方法,所以这里调用的是ActivityThread类中的sendMessage实现。
private void sendMessage(int what, Object obj, int arg1, int arg2, boolean async) {
if (DEBUG_MESSAGES) Slog.v(
TAG, "SCHEDULE " + what + " " + mH.codeToString(what)
+ ": " + arg1 + " / " + obj);
Message msg = Message.obtain();
msg.what = what;
msg.obj = obj;
msg.arg1 = arg1;
msg.arg2 = arg2;
if (async) {
msg.setAsynchronous(true);
}
// ---------看这里---------
mH.sendMessage(msg);
}
这里就是生成了一个Message对象,并向mH这个Handler发送一个what为ActivityThread.H.EXECUTE_TRANSACTION的消息。去查看Handler(ActivityThread.H)中对EXECUTE_TRANSACTION消息的处理。
case EXECUTE_TRANSACTION:
final ClientTransaction transaction = (ClientTransaction) msg.obj;
// ---------看这里---------
// 调用TransactionExecutor的execute方法
mTransactionExecutor.execute(transaction);
if (isSystem()) {
// Client transactions inside system process are recycled on the client side
// instead of ClientLifecycleManager to avoid being cleared before this
// message is handled.
transaction.recycle();
}
// TODO(lifecycler): Recycle locally scheduled transactions.
break;
9、TransactionExecutor->execute
路径:/frameworks/base/core/java/android/app/servertransaction/TransactionExecutor
这里调用了TransactionExecutor的execute方法
public void execute(ClientTransaction transaction) {
final IBinder token = transaction.getActivityToken();
log("Start resolving transaction for client: " + mTransactionHandler + ", token: " + token);
// ---------看这里---------
executeCallbacks(transaction);
executeLifecycleState(transaction);
mPendingActions.clear();
log("End resolving transaction");
}
这里调用了executeCallbacks和executeLifecycleState两个方法,查看两个方法就会发现,这两个方法最后都会调用cycleToPath这个方法。
private void cycleToPath(ActivityClientRecord r, int finish,
boolean excludeLastState) {
final int start = r.getLifecycleState();
log("Cycle from: " + start + " to: " + finish + " excludeLastState:" + excludeLastState);
final IntArray path = mHelper.getLifecyclePath(start, finish, excludeLastState);
// ---------看这里---------
performLifecycleSequence(r, path);
}
继续看performLifecycleSequence方法
private void performLifecycleSequence(ActivityClientRecord r, IntArray path) {
final int size = path.size();
for (int i = 0, state; i < size; i++) {
state = path.get(i);
log("Transitioning to state: " + state);
switch (state) {
case ON_CREATE:
// ---------看这里---------
mTransactionHandler.handleLaunchActivity(r, mPendingActions,
null /* customIntent */);
break;
case ON_START:
mTransactionHandler.handleStartActivity(r, mPendingActions);
break;
case ON_RESUME:
mTransactionHandler.handleResumeActivity(r.token, false /* finalStateRequest */,
r.isForward, "LIFECYCLER_RESUME_ACTIVITY");
break;
case ON_PAUSE:
mTransactionHandler.handlePauseActivity(r.token, false /* finished */,
false /* userLeaving */, 0 /* configChanges */, mPendingActions,
"LIFECYCLER_PAUSE_ACTIVITY");
break;
case ON_STOP:
mTransactionHandler.handleStopActivity(r.token, false /* show */,
0 /* configChanges */, mPendingActions, false /* finalStateRequest */,
"LIFECYCLER_STOP_ACTIVITY");
break;
case ON_DESTROY:
mTransactionHandler.handleDestroyActivity(r.token, false /* finishing */,
0 /* configChanges */, false /* getNonConfigInstance */,
"performLifecycleSequence. cycling to:" + path.get(size - 1));
break;
case ON_RESTART:
mTransactionHandler.performRestartActivity(r.token, false /* start */);
break;
default:
throw new IllegalArgumentException("Unexpected lifecycle state: " + state);
}
}
}
可以看到,Activity的生命周期就是在这里进行一个相关方法的调用。
这里的成员变量mTransactionHandler是一个ClientTransactionHandler对象,在ClientTransactionHandler中这些方法都是抽象方法,这里执行的是ClientTransactionHandler的实现类ActivityThread中的handleLaunchActivity方法。
10、ActivityThread->handleLaunchActivity
路径:/frameworks/base/core/java/android/app/ActivityThread.java
public Activity handleLaunchActivity(ActivityClientRecord r,
PendingTransactionActions pendingActions, Intent customIntent) {
// If we are getting ready to gc after going to the background, well
// we are back active so skip it.
unscheduleGcIdler();
mSomeActivitiesChanged = true;
if (r.profilerInfo != null) {
mProfiler.setProfiler(r.profilerInfo);
mProfiler.startProfiling();
}
// Make sure we are running with the most recent config.
handleConfigurationChanged(null, null);
if (localLOGV) Slog.v(
TAG, "Handling launch of " + r);
// Initialize before creating the activity
if (!ThreadedRenderer.sRendererDisabled) {
GraphicsEnvironment.earlyInitEGL();
}
//创建WindowManagerServer
WindowManagerGlobal.initialize();
// ---------看这里---------
// 通过反射创建指定的Activity,并回调Activity的performCreate方法执行onCreate
final Activity a = performLaunchActivity(r, customIntent);
if (a != null) {
r.createdConfig = new Configuration(mConfiguration);
reportSizeConfigurations(r);
if (!r.activity.mFinished && pendingActions != null) {
pendingActions.setOldState(r.state);
pendingActions.setRestoreInstanceState(true);
pendingActions.setCallOnPostCreate(true);
}
} else {
// If there was an error, for any reason, tell the activity manager to stop us.
try {
ActivityManager.getService()
.finishActivity(r.token, Activity.RESULT_CANCELED, null,
Activity.DONT_FINISH_TASK_WITH_ACTIVITY);
} catch (RemoteException ex) {
throw ex.rethrowFromSystemServer();
}
}
return a;
}
好,继续跟进performLaunchActivity方法
private Activity performLaunchActivity(ActivityClientRecord r, Intent customIntent) {
// 获取ActivityInfo类
ActivityInfo aInfo = r.activityInfo;
if (r.packageInfo == null) {
// 获取APK文件描述的LoadedAPK
r.packageInfo = getPackageInfo(aInfo.applicationInfo, r.compatInfo,
Context.CONTEXT_INCLUDE_CODE);
}
// 获取要启动的Activity的ComponentName类,该类保存了Activity类名和包名
ComponentName component = r.intent.getComponent();
...
// 创建要启动Activity的上下文环境
ContextImpl appContext = createBaseContextForActivity(r);
Activity activity = null;
try {
java.lang.ClassLoader cl = appContext.getClassLoader();
// 用类加载器来创建Activity实例
activity = mInstrumentation.newActivity(
cl, component.getClassName(), r.intent);
...
} catch (Exception e) {
...
}
try {
// 创建Application,makeApplication方法内部会调用创建Application的onCreate()
Application app = r.packageInfo.makeApplication(false, mInstrumentation);
...
if (activity != null) {
...
// 初始化Activity,在attach方法中会创建window对象并与Activity关联
activity.attach(appContext, this, getInstrumentation(), r.token,
r.ident, app, r.intent, r.activityInfo, title, r.parent,
r.embeddedID, r.lastNonConfigurationInstances, config,
r.referrer, r.voiceInteractor, window, r.configCallback);
...
if (r.isPersistable()) {
// ---------看这里---------
mInstrumentation.callActivityOnCreate(activity, r.state, r.persistentState);
} else {
mInstrumentation.callActivityOnCreate(activity, r.state);
}
...
}
...
} catch (SuperNotCalledException e) {
throw e;
} catch (Exception e) {
...
}
return activity;
}
这个方法中的注释已经很明确了,获取ActivityInfo、ComponentName、appContext,并创建了Application,回调Application的onCreate(),最后调用Instrumentation的callActivityOnCreate()方法来启动Activity
11、Instrumentation->callActivityOnCreate
路径:/frameworks/base/core/java/android/app/Instrumentation.java
public void callActivityOnCreate(Activity activity, Bundle icicle,
PersistableBundle persistentState) {
prePerformCreate(activity);
// ---------看这里---------
activity.performCreate(icicle, persistentState);
postPerformCreate(activity);
}
可以看到,最终是调用了Activity的performCreate()方法,继续跟进
12、Activity->performCreate
路径:/frameworks/base/core/java/android/app/Activity.java
final void performCreate(Bundle icicle, PersistableBundle persistentState) {
mCanEnterPictureInPicture = true;
restoreHasCurrentPermissionRequest(icicle);
if (persistentState != null) {
// ---------看这里---------
onCreate(icicle, persistentState);
} else {
onCreate(icicle);
}
writeEventLog(LOG_AM_ON_CREATE_CALLED, "performCreate");
mActivityTransitionState.readState(icicle);
mVisibleFromClient = !mWindow.getWindowStyle().getBoolean(
com.android.internal.R.styleable.Window_windowNoDisplay, false);
mFragments.dispatchActivityCreated();
mActivityTransitionState.setEnterActivityOptions(this, getActivityOptions());
}
到目前为止,我们分析了Launcher请求AMS、AMS到ApplicationThread的调用过程、ActivityThread启动Activity的过程,从根Activity的启动过程中可以看到,若我们想做启动耗时优化,目前最明显且易控制的方式就是尽量少在Application和Activity的onCreate()方法中做耗时操作,一些后面才会用到的库或者其他三方库可以延迟初始化。
最后
以上就是负责短靴最近收集整理的关于Android9.0应用程序启动过程源码分析的全部内容,更多相关Android9内容请搜索靠谱客的其他文章。
发表评论 取消回复