AltiumDesigner的简单使用
- 一、新建工程
- 二、绘制
- 参考
一、新建工程
点击File->New->Project->PCB Project新建PCB项目。
右击工程,Add new to project,选择Schematic。
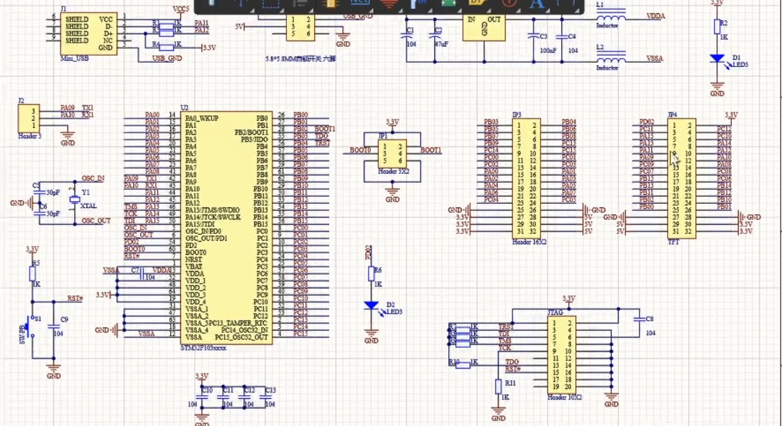
二、绘制
导入固件库:

添加芯片:

绘制原理图:

参考
https://www.bilibili.com/video/BV1fK4y1x7GV?p=2
AltiumDesigner和Clion工具学习
最后
以上就是无辜小蜜蜂最近收集整理的关于AltiumDesigner的简单使用一、新建工程二、绘制参考的全部内容,更多相关AltiumDesigner内容请搜索靠谱客的其他文章。
本图文内容来源于网友提供,作为学习参考使用,或来自网络收集整理,版权属于原作者所有。
发表评论 取消回复