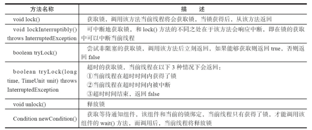
Lock
- 拥有锁获取与释放的可操作性、可中断的获取锁以及超时获取锁
Lock lock = new ReentrantLock();
lock.lock();
try {
// ..
} finally {
lock.unlock();
}

注意:在finally块中释放锁,目的是保证在获取到锁之后,最终能够被释放。不要将获取锁的过程写在try块中,因为如果在获取锁(自定义锁的实现)时发生了异常,异常抛出的同时,会提前进行unlock导致IllegalMonitorStateException异常。
Lock相较于Synchronized优劣势如下:
- 优势
- 可中断获取锁:使用synchronized关键字获取锁的时候,如果线程没有获取到被阻塞了,那么这个时候该线程是不响应中断(interrupt)的,而使用Lock.lockInterruptibly()获取锁时被中断,线程将抛出中断异常。
- 可非阻塞获取锁:使用synchronized关键字获取锁时,如果没有成功获取,只有被阻塞,而使用Lock.tryLock()获取锁时,如果没有获取成功也不会阻塞而是直接返回false。
- 可限定获取锁的超时时间:使用Lock.tryLock(long time, TimeUnit unit)。
同一个所对象上可以有多个等待队列(Conditin,类似于Object.wait(),支持公平锁模式)。
Lock除了更多的功能之外,有一个很大的优势:synchronized的同步是jvm底层实现的,对一般程序员来说程序遇到出乎意料的行为的时候,除了查官方文档几乎没有别的办法;而显示锁除了个别操作用了底层的Unsafe类(LockSupport封装了Unsafe类)之外,几乎都是用java语言实现的,我们可以通过学习显示锁的源码,来更加得心应手的使用显示锁。
当然,Lock也不是完美的,否则java就不会保留着synchronized关键字了,显示锁的缺点主要有:
- 劣势
- 使用比较复杂,这点之前提到了,需要手动加锁,解锁,而且还必须保证在异常状态下也要能够解锁。而synchronized的使用就简单多了。
Synchronized
Synchronized在JVM里的实现是基于进入和退出Monitor对象来实现方法同步和代码块同步的。monitorenter指令是在编译后插入到同步代码块的开始位置,而monitorexit是插入到方法结束处和异常处,JVM要保证每个monitorenter必须有对应的monitorexit与之配对。任何对象都有一个monitor与之关联,当且一个monitor被持有后,它将处于锁定状态。线程执行到monitorenter指令时,将会尝试获取对象所对应的monitor的所有权,即尝试获得对象的锁。
Synchronized是Java中解决并发问题的一种最常用的方法,也是最简单的一种方法。Synchronized的作用主要有三个:(1)确保线程互斥的访问同步代码(2)保证共享变量的修改能够及时可见(3)有效解决重排序问题。从语法上讲,
Synchronized总共有三种用法:
(1)修饰普通方法
(2)修饰静态方法
(3)修饰代码块

-
monitorenter
每个对象有一个监视器锁(monitor)。当monitor被占用时就会处于锁定状态,线程执行monitorenter指令时尝试获取monitor的所有权,过程如下:
1、如果monitor的进入数为0,则该线程进入monitor,然后将进入数设置为1,该线程即为monitor的所有者。
2、如果线程已经占有该monitor,只是重新进入,则进入monitor的进入数加1.
3.如果其他线程已经占用了monitor,则该线程进入阻塞状态,直到monitor的进入数为0,再重新尝试获取monitor的所有权。
-
monitorexit
执行monitorexit的线程必须是objectref所对应的monitor的所有者。
指令执行时,monitor的进入数减1,如果减1后进入数为0,那线程退出monitor,不再是这个monitor的所有者。其他被这个monitor阻塞的线程可以尝试去获取这个 monitor 的所有权。
通过这两段描述,我们应该能很清楚的看出Synchronized的实现原理,Synchronized的语义底层是通过一个monitor的对象来完成,其实wait/notify等方法也依赖于monitor对象,这就是为什么只有在同步的块或者方法中才能调用wait/notify等方法,否则会抛出java.lang.IllegalMonitorStateException的异常的原因。
synchronized用的锁是存在Java对象头里的。如果对象是数组类型,则虚拟机用3个字宽(Word)存储对象头,如果对象是非数组类型,则用2字宽存储对象头。

关于Synchronized的实现原理
-
锁升级
Java 1.6为了减少获得锁和释放锁带来的性能消耗,引入了“偏向锁”和“轻量级锁”,在Java SE 1.6中,锁一共有4种状态,级别从低到高依次是:无锁状态、偏向锁状态、轻量级锁状态和重量级锁状态,这几个状态会随着竞争情况逐渐升级。
锁可以升级但不能降级,意味着偏向锁升级成轻量级锁后不能降级成偏向锁。这种锁升级却不能降级的策略,目的是为了提高获得锁和释放锁的效率。

- Synchronized的优劣势
- 优势
- 使用方式简单,不需要人工解锁
- 效率已经经过优化,和lock的效率差不多了。
- 劣势
- 不能灵活控制锁的加锁和解锁
最后
以上就是快乐金鱼最近收集整理的关于Lock和Synchronized的对比和实现的全部内容,更多相关Lock和Synchronized内容请搜索靠谱客的其他文章。
发表评论 取消回复