简介: 如果一个程序员能清楚的了解RPC框架所具备的要素,掌握RPC框架中涉及的服务注册发现、负载均衡、序列化协议、RPC通信协议、Socket通信、异步调用、熔断降级等技术,可以全方位的提升基本素质。虽然也有相关源码,但是只看源码容易眼高手低,动手写一个才是自己真正掌握这门技术的最优路径。

作者 | 麓行
来源 | 阿里技术公众号
前言
为什么要自己写一个RPC框架,我觉得从个人成长上说,如果一个程序员能清楚的了解RPC框架所具备的要素,掌握RPC框架中涉及的服务注册发现、负载均衡、序列化协议、RPC通信协议、Socket通信、异步调用、熔断降级等技术,可以全方位的提升基本素质。虽然也有相关源码,但是只看源码容易眼高手低,动手写一个才是自己真正掌握这门技术的最优路径。
一 什么是RPC
RPC(Remote Procedure Call)远程过程调用,简言之就是像调用本地方法一样调用远程服务。目前外界使用较多的有gRPC、Dubbo、Spring Cloud等。相信大家对RPC的概念都已经很熟悉了,这里不做过多介绍。
二 分布式RPC框架要素
一款分布式RPC框架离不开三个基本要素:
- 服务提供方 Serivce Provider
- 服务消费方 Servce Consumer
- 注册中心 Registery
围绕上面三个基本要素可以进一步扩展服务路由、负载均衡、服务熔断降级、序列化协议、通信协议等等。

1 注册中心
主要是用来完成服务注册和发现的工作。虽然服务调用是服务消费方直接发向服务提供方的,但是现在服务都是集群部署,服务的提供者数量也是动态变化的,所以服务的地址也就无法预先确定。因此如何发现这些服务就需要一个统一注册中心来承载。
2 服务提供方(RPC服务端)
其需要对外提供服务接口,它需要在应用启动时连接注册中心,将服务名及其服务元数据发往注册中心。同时需要提供服务服务下线的机制。需要维护服务名和真正服务地址映射。服务端还需要启动Socket服务监听客户端请求。
3 服务消费方(RPC客户端)
客户端需要有从注册中心获取服务的基本能力,它需要在应用启动时,扫描依赖的RPC服务,并为其生成代理调用对象,同时从注册中心拉取服务元数据存入本地缓存,然后发起监听各服务的变动做到及时更新缓存。在发起服务调用时,通过代理调用对象,从本地缓存中获取服务地址列表,然后选择一种负载均衡策略筛选出一个目标地址发起调用。调用时会对请求数据进行序列化,并采用一种约定的通信协议进行socket通信。
三 技术选型
1 注册中心
目前成熟的注册中心有Zookeeper,Nacos,Consul,Eureka,它们的主要比较如下:

本实现中支持了两种注册中心Nacos和Zookeeper,可根据配置进行切换。
2 IO通信框架
本实现采用Netty作为底层通信框架,Netty是一个高性能事件驱动型的非阻塞的IO(NIO)框架。
3 通信协议
TCP通信过程中会根据TCP缓冲区的实际情况进行包的划分,所以在业务上认为一个完整的包可能会被TCP拆分成多个包进行发送,也有可能把多个小的包封装成一个大的数据包发送,这就是所谓的TCP粘包和拆包问题。所以需要对发送的数据包封装到一种通信协议里。
业界的主流协议的解决方案可以归纳如下:
- 消息定长,例如每个报文的大小为固定长度100字节,如果不够用空格补足。
- 在包尾特殊结束符进行分割。
- 将消息分为消息头和消息体,消息头中包含表示消息总长度(或者消息体长度)的字段。
很明显1,2都有些局限性,本实现采用方案3,具体协议设计如下:
+--------+--------+--------+--------+--------+--------+--------+--------+--------+--------+--------+--------+--------+--------+--------+--------+
| BYTE | | | | | | | ........
+--------------------------------------------+--------+-----------------+--------+--------+--------+--------+--------+--------+-----------------+
| magic | version| type | content lenth | content byte[] | |
+--------+-----------------------------------------------------------------------------------------+--------------------------------------------+
- 第一个字节是魔法数,比如我定义为0X35。
- 第二个字节代表协议版本号,以便对协议进行扩展,使用不同的协议解析器。
- 第三个字节是请求类型,如0代表请求1代表响应。
- 第四个字节表示消息长度,即此四个字节后面此长度的内容是消息content。
4 序列化协议
本实现支持3种序列化协议,JavaSerializer、Protobuf及Hessian可以根据配置灵活选择。建议选用Protobuf,其序列化后码流小性能高,非常适合RPC调用,Google自家的gRPC也是用其作为通信协议。
5 负载均衡
本实现支持两种主要负载均衡策略,随机和轮询,其中他们都支持带权重的随机和轮询,其实也就是四种策略。
四 整体架构

五 实现
项目总体结构:

1 服务注册发现

Zookeeper
Zookeeper采用节点树的数据模型,类似linux文件系统,/,/node1,/node2 比较简单。

Zookeeper节点类型是Zookeeper实现很多功能的核心原理,分为持久节点临时节点、顺序节点三种类型的节点。
我们采用的是对每个服务名创建一个持久节点,服务注册时实际上就是在zookeeper中该持久节点下创建了一个临时节点,该临时节点存储了服务的IP、端口、序列化方式等。

客户端获取服务时通过获取持久节点下的临时节点列表,解析服务地址数据:

客户端监听服务变化:

Nacos
Nacos是阿里开源的微服务管理中间件,用来完成服务之间的注册发现和配置中心,相当于Spring Cloud的Eureka+Config。
不像Zookeeper需要利用提供的创建节点特性来实现注册发现,Nacos专门提供了注册发现功能,所以其使用更加方便简单。主要关注NamingService接口提供的三个方法registerInstance、getAllInstances、subscribe;registerInstance用来完成服务端服务注册,getAllInstances用来完成客户端服务获取,subscribe用来完成客户端服务变动监听,这里就不多做介绍,具体可参照实现源码。
2 服务提供方 Serivce Provider
在自动配置类OrcRpcAutoConfiguration完成注册中心和RPC启动类(RpcBootStarter)的初始化:

服务端的启动流程如下:

RPC启动(RpcBootStarter):

上面监听Spring容器初始化事件时注意,由于Spring包含多个容器,如web容器和核心容器,他们还有父子关系,为了避免重复执行注册,只处理顶层的容器即可。
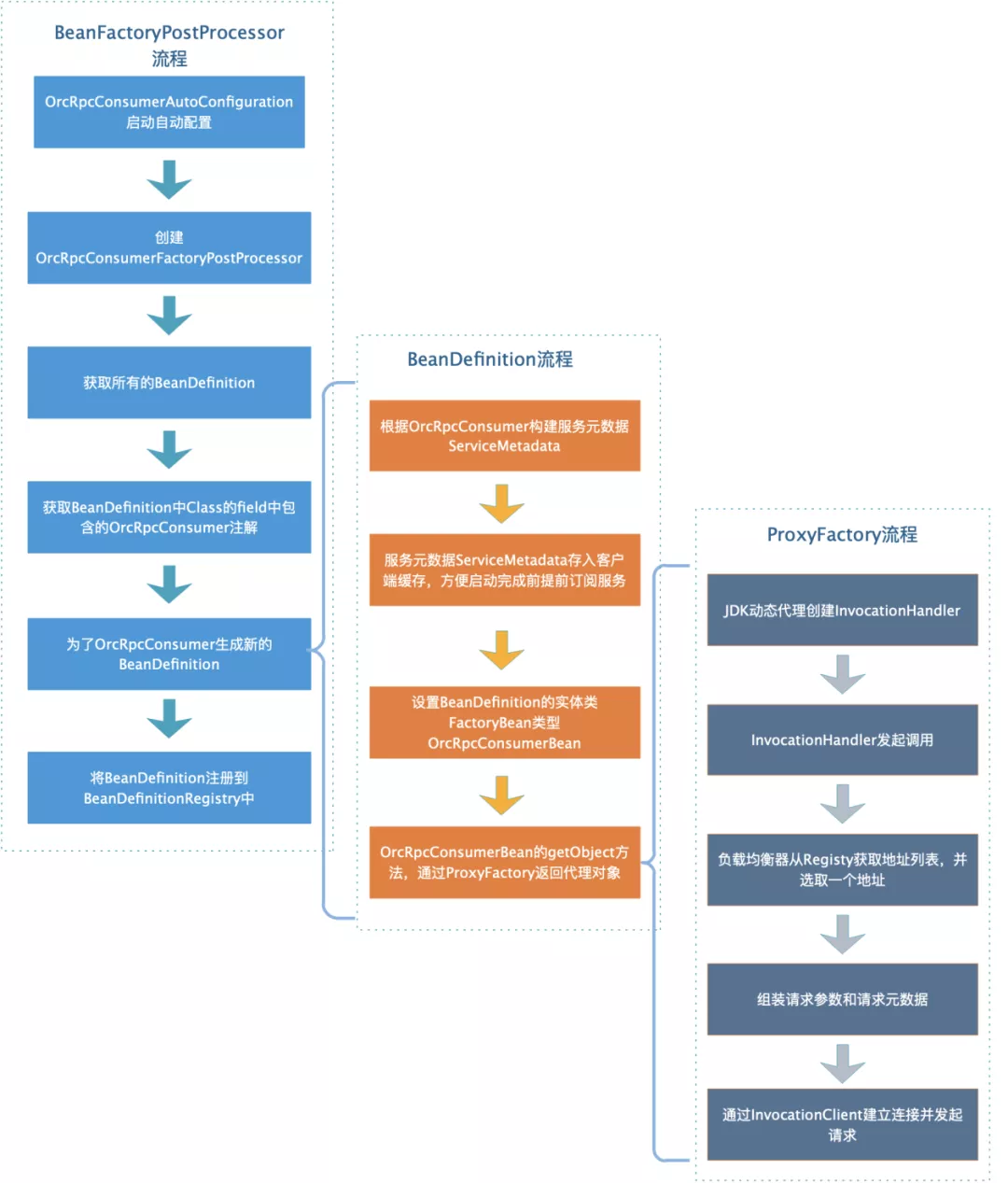
3 服务消费方 Servce Consumer
服务消费方需要在应用启动完成前为依赖的服务创建好代理对象,这里有很多种方法,常见的有两种:
- 一是在应用的Spring Context初始化完成事件时触发,扫描所有的Bean,将Bean中带有OrcRpcConsumer注解的field获取到,然后创建field类型的代理对象,创建完成后,将代理对象set给此field。后续就通过该代理对象创建服务端连接,并发起调用。
- 二是通过Spring的BeanFactoryPostProcessor,其可以对bean的定义BeanDefinition(配置元数据)进行处理;Spring IOC会在容器实例化任何其他bean之前运行BeanFactoryPostProcessor读取BeanDefinition,可以修改这些BeanDefinition,也可以新增一些BeanDefinition。
本实现也采用第二种方式,处理流程如下:

BeanFactoryPostProcessor的主要实现:
@Override
public void postProcessBeanFactory(ConfigurableListableBeanFactory beanFactory)
throws BeansException {
this.beanFactory = beanFactory;
postProcessRpcConsumerBeanFactory(beanFactory, (BeanDefinitionRegistry)beanFactory);
}
private void postProcessRpcConsumerBeanFactory(ConfigurableListableBeanFactory beanFactory, BeanDefinitionRegistry beanDefinitionRegistry) {
String[] beanDefinitionNames = beanFactory.getBeanDefinitionNames();
int len = beanDefinitionNames.length;
for (int i = 0; i < len; i++) {
String beanDefinitionName = beanDefinitionNames[i];
BeanDefinition beanDefinition = beanFactory.getBeanDefinition(beanDefinitionName);
String beanClassName = beanDefinition.getBeanClassName();
if (beanClassName != null) {
Class<?> clazz = ClassUtils.resolveClassName(beanClassName, classLoader);
ReflectionUtils.doWithFields(clazz, new FieldCallback() {
@Override
public void doWith(Field field) throws IllegalArgumentException, IllegalAccessException {
parseField(field);
}
});
}
}
Iterator<Entry<String, BeanDefinition>> it = beanDefinitions.entrySet().iterator();
while (it.hasNext()) {
Entry<String, BeanDefinition> entry = it.next();
if (context.containsBean(entry.getKey())) {
throw new IllegalArgumentException("Spring context already has a bean named " + entry.getKey());
}
beanDefinitionRegistry.registerBeanDefinition(entry.getKey(), entry.getValue());
log.info("register OrcRpcConsumerBean definition: {}", entry.getKey());
}
}
private void parseField(Field field) {
// 获取所有OrcRpcConsumer注解
OrcRpcConsumer orcRpcConsumer = field.getAnnotation(OrcRpcConsumer.class);
if (orcRpcConsumer != null) {
// 使用field的类型和OrcRpcConsumer注解一起生成BeanDefinition
OrcRpcConsumerBeanDefinitionBuilder beanDefinitionBuilder = new OrcRpcConsumerBeanDefinitionBuilder(field.getType(), orcRpcConsumer);
BeanDefinition beanDefinition = beanDefinitionBuilder.build();
beanDefinitions.put(field.getName(), beanDefinition);
}
}
ProxyFactory的主要实现:
public class JdkProxyFactory implements ProxyFactory{
@Override
public Object getProxy(ServiceMetadata serviceMetadata) {
return Proxy
.newProxyInstance(serviceMetadata.getClazz().getClassLoader(), new Class[] {serviceMetadata.getClazz()},
new ClientInvocationHandler(serviceMetadata));
}
private class ClientInvocationHandler implements InvocationHandler {
private ServiceMetadata serviceMetadata;
public ClientInvocationHandler(ServiceMetadata serviceMetadata) {
this.serviceMetadata = serviceMetadata;
}
@Override
public Object invoke(Object proxy, Method method, Object[] args) throws Throwable {
String serviceId = ServiceUtils.getServiceId(serviceMetadata);
// 通过负载均衡器选取一个服务提供方地址
ServiceURL service = InvocationServiceSelector.select(serviceMetadata);
OrcRpcRequest request = new OrcRpcRequest();
request.setMethod(method.getName());
request.setParameterTypes(method.getParameterTypes());
request.setParameters(args);
request.setRequestId(UUID.randomUUID().toString());
request.setServiceId(serviceId);
OrcRpcResponse response = InvocationClientContainer.getInvocationClient(service.getServerNet()).invoke(request, service);
if (response.getStatus() == RpcStatusEnum.SUCCESS) {
return response.getData();
} else if (response.getException() != null) {
throw new OrcRpcException(response.getException().getMessage());
} else {
throw new OrcRpcException(response.getStatus().name());
}
}
}
}
本实现只使用JDK动态代理,也可以使用cglib或Javassist实现以获得更好的性能,JdkProxyFactory中。
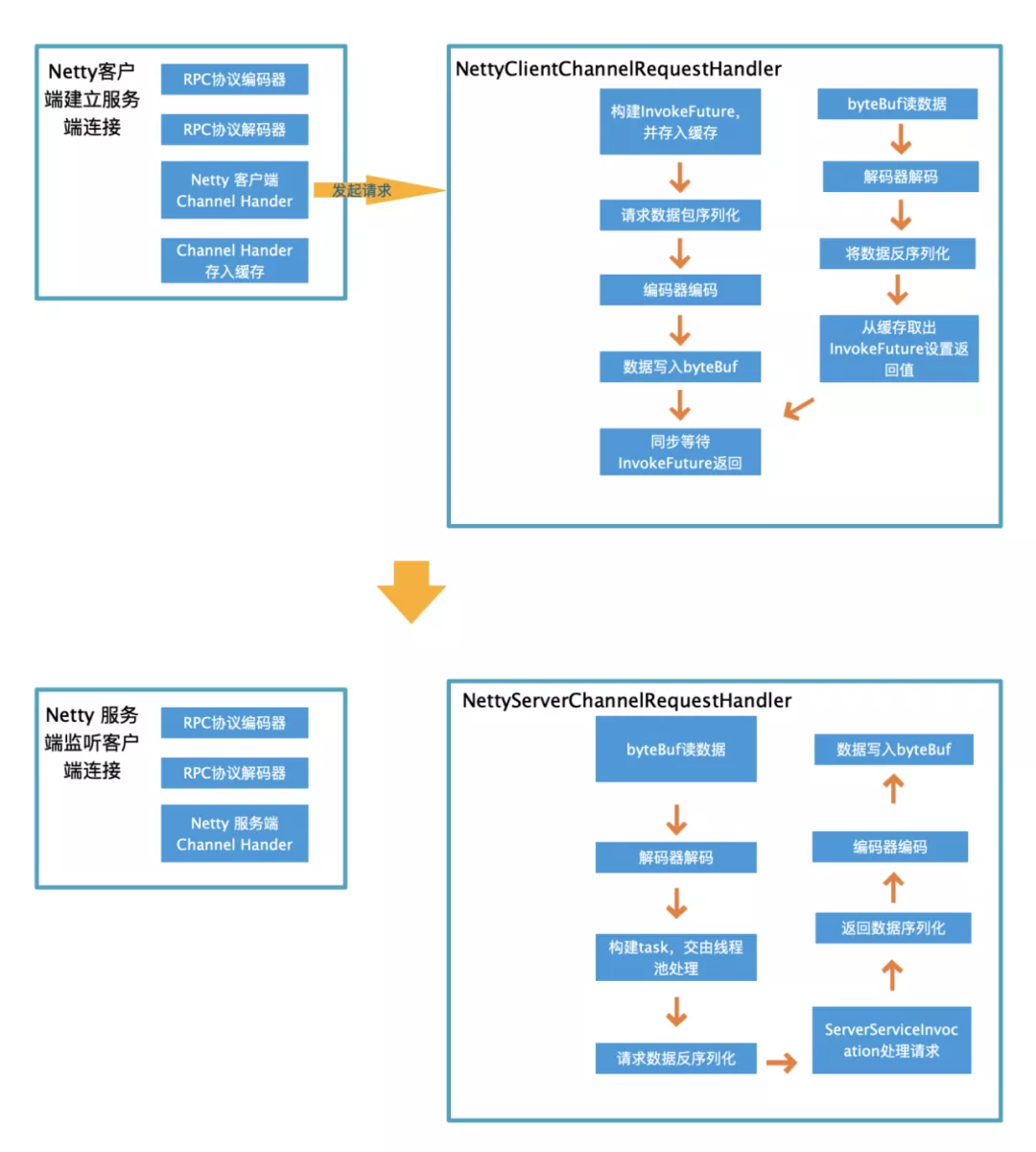
4 IO模块

UML图如下:

结构比较清晰,分三大模块:客户端调用适配模块、服务端请求响应适配模块和Netty IO服务模块。
客户端调用适配模块
此模块比较简单,主要是为客户端调用时建立服务端接,并将连接存入缓存,避免后续同服务调用重复建立连接,连接建立成功后发起调用。下面是DefaultInvocationClient的实现:

服务端请求响应适配模块
服务请求响应模块也比较简单,是根据请求中的服务名,从缓存中获取服务元数据,然后从请求中获取调用的方法和参数类型信息,反射获取调用方法信息。然后从spring context中获取bean进行反射调用。

Netty IO服务模块
Netty IO服务模块是核心,稍复杂一些,客户端和服务端主要处理流程如下:

其中,重点是这四个类的实现:NettyNetClient、NettyNetServer、NettyClientChannelRequestHandler和NettyServerChannelRequestHandler,上面的UML图和下面流程图基本上讲清楚了它们的关系和一次请求的处理流程,这里就不再展开了。
下面重点讲一下编码解码器。
在技术选型章节中,提及了采用的通信协议,定义了私有的RPC协议:
+--------+--------+--------+--------+--------+--------+--------+--------+--------+--------+--------+--------+--------+--------+--------+--------+
| BYTE | | | | | | | ........
+--------------------------------------------+--------+-----------------+--------+--------+--------+--------+--------+--------+-----------------+
| magic | version| type | content lenth | content byte[] | |
+--------+-----------------------------------------------------------------------------------------+--------------------------------------------+
- 第一个字节是魔法数定义为0X35。
- 第二个字节代表协议版本号。
- 第三个字节是请求类型,0代表请求1代表响应。
- 第四个字节表示消息长度,即此四个字节后面此长度的内容是消息content。
编码器的实现如下:
@Override
protected void encode(ChannelHandlerContext channelHandlerContext, ProtocolMsg protocolMsg, ByteBuf byteBuf)
throws Exception {
// 写入协议头
byteBuf.writeByte(ProtocolConstant.MAGIC);
// 写入版本
byteBuf.writeByte(ProtocolConstant.DEFAULT_VERSION);
// 写入请求类型
byteBuf.writeByte(protocolMsg.getMsgType());
// 写入消息长度
byteBuf.writeInt(protocolMsg.getContent().length);
// 写入消息内容
byteBuf.writeBytes(protocolMsg.getContent());
}
解码器的实现如下:

六 测试
在本人MacBook Pro 13寸,4核I5,16g内存,使用Nacos注册中心,启动一个服务器,一个客户端情况下,采用轮询负载均衡策略的情况下,使用Apache ab测试。
在启用8个线程发起10000个请求的情况下,可以做到 18秒完成所有请求,qps550:

在启用100个线程发起10000个请求的情况下,可以做到 13.8秒完成所有请求,qps724:

七 总结
在实现这个RPC框架的过程中,我也重新学习了很多知识,比如通信协议、IO框架等。也横向学习了当前最热的gRPC,借此又看了很多相关的源码,收获很大。后续我也会继续维护升级这个框架,比如引入熔断降级等机制,做到持续学习持续进步。
原文链接
本文为阿里云原创内容,未经允许不得转载。
最后
以上就是灵巧翅膀最近收集整理的关于自己动手从0开始实现一个分布式RPC框架的全部内容,更多相关自己动手从0开始实现一个分布式RPC框架内容请搜索靠谱客的其他文章。
发表评论 取消回复