STM32H7 LwIP 主RAM选择 DTCM AXIRAM UDP
这段时间一直在调试STM32H743,期间掉进了不少坑,最大的坑还是网络这一块,例如LwIP移植,已经有前人踩过的坑,我以为我能避免,结果自己还是踩了,耽误了不少时间。
本人以前只用过M4的芯片,有标准库,习惯了所有工程自己建,库文件自己移植,文件目录按自己的风格走,所以非常不习惯CubeMX导出来的目录结构,H7木有标准库,只能HAL库走起来。
CubeMX是个好东西,但是封装的太抽象,有时候并不是一件好事,遇到问题怼寄存器的时候,就会很有体会,另外,中断处理的过程,都封装完了,你只是重写了应用部分,新手有可能都不知道需要清除中断标志位。
回到主题,LwIP移植就不多说了,应该算是比较好搜索教程了,不知道大家有没有注意到在CubeMX中配置的时候有这么一句话“The ETH can work only RAM is pointing at 0x24000000” ,今天的问题就在这里了,下边是截图。

你如果搜索H7 LwIP移植教程,大概率能搜到的是这个帖子,里边有一点提示和今天要记录的问题相关,如下图,我已经用红框框起来了,当然这个帖子是非常好的。

你这样配置,它一点问题都没有,可以正常运行,UDP一定能收能发,TCP我没有测试,想必也不会有任何问题的。
那么问题来了,DTCM,闲着了,在整个芯片里,就属他效率最高了,不用他岂不是灰常可惜,因为这个配置主内存是AXIRAM,也就是最大的那块,512K的那块,系统堆栈什么的,但凡是编译器分配的,都会优先选择这个,我想没有哪一位大仙,每定义一个变量就要写定义到DTCM中吧,累不死你才怪,就比如说系统堆栈,你定义啊,怎么定义?得用分散加载文件了吧,你还是得把IRAM1勾上,对吧,然后查map文件,你会惊奇的发现,想死的心都有了,分散加载文件,这玩意从F4上来的人,用的很熟练的没几个吧,当然我也是。
关于分散加载文件介绍,野火的教程和安富莱的教程都有,正点原子的没有看见(可能我眼瞎),可以学学,然后就各种自由各种畅快了,安富莱V7教程有一章,【STM32H7教程】第26章 STM32H7的TCM,SRAM等五块内存的超方便使用方式,提供了一个分散加载文件,嗯可以直接用的,用了就会发现,网络能ping通,一旦收发数据就挂了,酸爽不,我用的UDP挂了,TCP暂时还没有用到,想来挂掉是100%的。到目前为止,我提到了两个帖子,一个CubeMX的截图,V7教程推荐DTCM为主RAM,可是却又网络又ping不通,这就是今天要解决的问题。
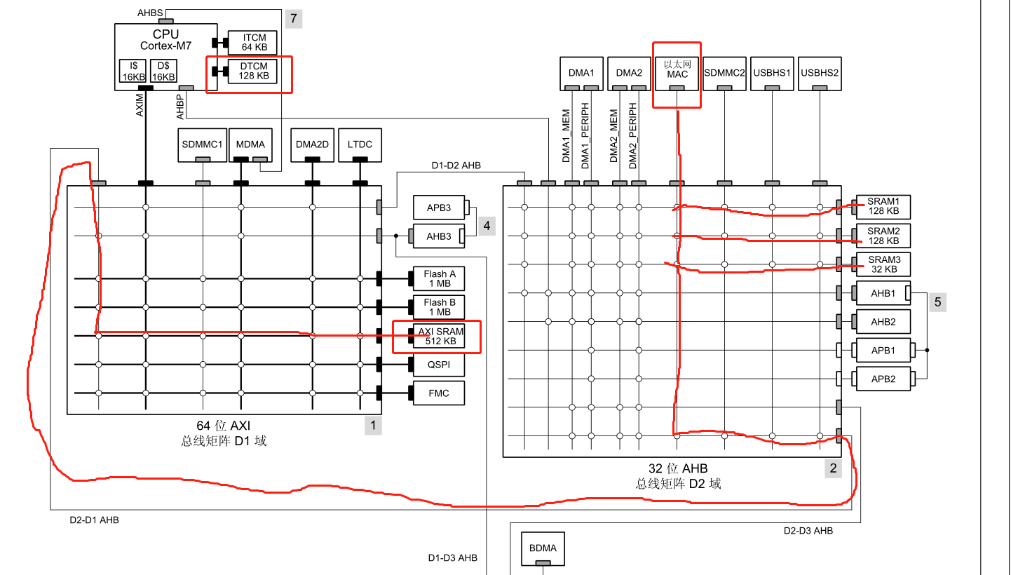
那我们首先想的是这是什么原因造成的,一般情况下你的网络数据包,在你准备阶段,你是怎么处理的,是不是直接定义一个合适长度的数据,填充完毕调用相关API发送就over了。有没有思考一下,这个数组具体位置在哪里呢,只要能收发数据,谁还会关心这个问题呢?那就直说了,采用V7教程方法配置工程,你的数组在DTCM中,如果是移植教程的那个方法,你的数组在AXIRAM中。那就不得不贴一下总线架构图了:
由上边的这个图看出来,位于D1域和D2域的存储块ETH外设都能访问得到,效率怎样不管,不管有多绕,总之能访问到,DTCM是CM7专享,so,用V7教程方法,ETH的DMA就会各种错误都会来了,那么问题也就随之解决了,准备收发的数组定义到D2域或者D3域就解决了,我定义在了D2域是可以的,D3域还没有试,但是可以说明是可以的。
现在在说一下,为什么能ping通,想一下,你有主动去干预ping这个过程吗,LwIP协议栈已经帮你处理掉了呀,他也会收发数据的呀,他的数据在哪里,直接告诉你,就在D3域,为什么,想想你在移植LwIP时都定义了那些数组,是不是给协议栈一个很大的数组,ping操作就直接用他了,表面上用户是什么也没动的。
所以DTCM还是可以畅快的当主内存用的。
最后
以上就是高贵西装最近收集整理的关于STM32H7 LwIP 主RAM选择 DTCM AXIRAM UDP 收发问题的全部内容,更多相关STM32H7内容请搜索靠谱客的其他文章。
发表评论 取消回复