过滤器模式【Java设计模式】
- 前言
- 推荐
- 过滤器模式
- 实现
- 最后
前言
2022/9/23 14:06
路漫漫其修远兮,吾将上下而求索
本文是根据袁庭新老师学习所做笔记
仅供学习交流使用,转载注明出处
推荐
袁庭新老师-视频:【Java设计模式】23种Java设计模式,全网最全精讲版本,熬夜爆肝也要学完【10:06:48】
狂神老师-笔记:设计模式【java提高】
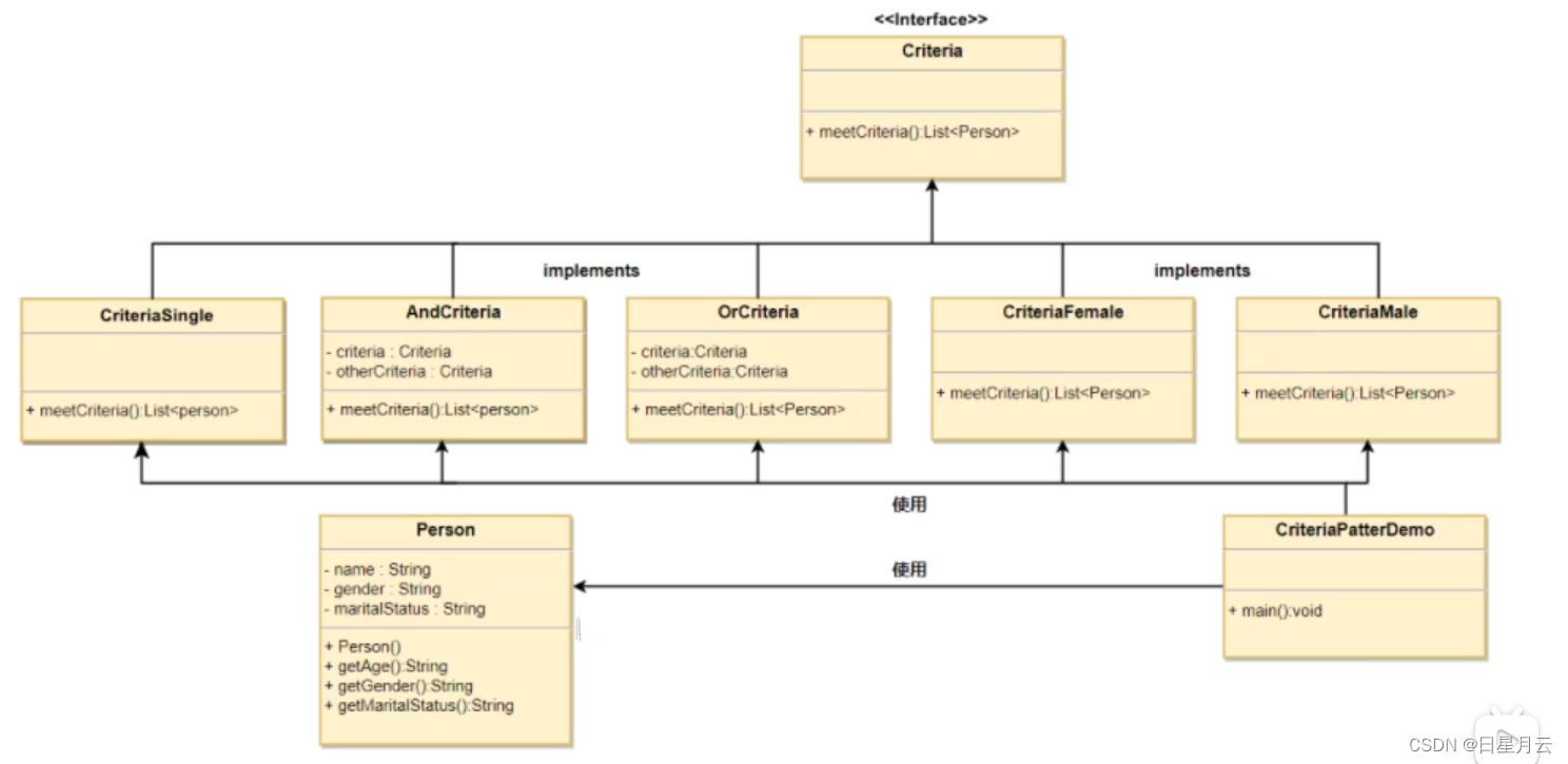
过滤器模式
过滤器模式(Filter Pattern)或标准模式(Criteria Pattern)是一种设计模式,这种模式允许开发人员使用不同的标准来过滤一组对象,通过逻辑运算以解耦的方式把它们连接起来。这种类型的设计模式属于结构型模式,它结合多个标准来获得单―标准。
缺点:代码过于冗余
实现
我们将创建一个Person对象、Criteria接口和实现了该接口的实体类,来过滤Person对象的列表。CriteriaPatternDemo类使用Criteria对象,基于各种标准和它们的结合来过滤Person对象的列表。

1.创建一个项目名称为criteria_pattern的Java项目。
2.创建—个Person类,在该类上应用标准。
package com.js;
public class Person {
private String name;
private String gender;
//婚姻状态:single单身、marital表示已婚
private String maritalStatus;
public Person(String name, String gender, String maritalStatus) {
this.name = name;
this.gender = gender;
this.maritalStatus = maritalStatus;
}
public String getName() {
return name;
}
public void setName(String name) {
this.name = name;
}
public String getGender() {
return gender;
}
public void setGender(String gender) {
this.gender = gender;
}
public String getMaritalStatus() {
return maritalStatus;
}
public void setMaritalStatus(String maritalStatus) {
this.maritalStatus = maritalStatus;
}
@Override
public String toString() {
return "Person{" +
"name='" + name + ''' +
", gender='" + gender + ''' +
", maritalStatus='" + maritalStatus + ''' +
'}';
}
}
3.创建过滤规则接口
package com.js;
import java.util.List;
/**
* 过滤器的接口(标准接口)
*/
public interface Criteria {
/**
* 实现的符号指定的过滤条件的方法,需要将对应的Person对象
* 以参数的形式进行传递
*/
/**
* 方法表示一个过滤的方法
* @param persons 被过滤的对象
* @return 满足条件的对象的集合
*/
List<Person> meetCriteria(List<Person> persons);
}
4.编写过滤实现类
package com.js;
import java.util.ArrayList;
import java.util.List;
/**
* 男性过滤类
*/
public class CriteriaMale implements Criteria{
@Override
public List<Person> meetCriteria(List<Person> persons) {
/**
* male、female
*/
List<Person> malePersons=new ArrayList<>();
for (Person person : persons){
if (person.getGender().equalsIgnoreCase("male")){
malePersons.add(person);
}
}
return malePersons;
}
}
package com.js;
import java.util.ArrayList;
import java.util.List;
/**
* 女性过滤类
*/
public class CriteriaFemale implements Criteria{
@Override
public List<Person> meetCriteria(List<Person> persons) {
/**
* male、female
*/
List<Person> femalePersons =new ArrayList<>();
for (Person person : persons){
if (person.getGender().equalsIgnoreCase("female")){
femalePersons.add(person);
}
}
return femalePersons;
}
}
package com.js;
import java.util.ArrayList;
import java.util.List;
public class CriteriaSingle implements Criteria{
@Override
public List<Person> meetCriteria(List<Person> persons) {
List<Person> singlePersons =new ArrayList<>();
for (Person person : persons){
if (person.getMaritalStatus().equalsIgnoreCase("single")){
singlePersons.add(person);
}
}
return singlePersons;
}
}
package com.js;
import java.util.ArrayList;
import java.util.List;
public class CriteriaMarital implements Criteria{
@Override
public List<Person> meetCriteria(List<Person> persons) {
List<Person> maritalPersons =new ArrayList<>();
for (Person person : persons){
if (person.getMaritalStatus().equalsIgnoreCase("marital")){
maritalPersons.add(person);
}
}
return maritalPersons;
}
}
多条件过滤与AND
package com.js;
import java.util.ArrayList;
import java.util.List;
public class AndCriteria implements Criteria{
private Criteria criteria;
private Criteria otherCriteria;
public AndCriteria(Criteria criteria, Criteria otherCriteria) {
this.criteria = criteria;
this.otherCriteria = otherCriteria;
}
@Override
public List<Person> meetCriteria(List<Person> persons) {
List<Person> firstPersons =new ArrayList<>();
List<Person> secondPersons =new ArrayList<>();
firstPersons = criteria.meetCriteria(persons);
secondPersons = otherCriteria.meetCriteria(firstPersons);
return secondPersons;
}
}
多条件过滤或OR
package com.js;
import java.util.ArrayList;
import java.util.List;
public class OrCriteria implements Criteria{
private Criteria criteria;
private Criteria otherCriteria;
public OrCriteria(Criteria criteria, Criteria otherCriteria) {
this.criteria = criteria;
this.otherCriteria = otherCriteria;
}
@Override
public List<Person> meetCriteria(List<Person> persons) {
List<Person> firstPersons =new ArrayList<>();
List<Person> secondPersons =new ArrayList<>();
firstPersons = criteria.meetCriteria(persons);
secondPersons = otherCriteria.meetCriteria(persons);
for (Person person : secondPersons){
if (!firstPersons.contains(person)){
firstPersons.add(person);
}
}
return firstPersons;
}
}
5.创建程序入口
package com.js;
import java.util.ArrayList;
import java.util.List;
public class FilterPatternDemo {
public static void main(String[] args) {
//构建一个List集合,然后在这个集合中保存不同person信息的对象
List<Person> peoples=new ArrayList<>();
Person p1= new Person("张三","male","single");
Person p2= new Person("李四","female","marital");
Person p3= new Person("王五","female","single");
Person p4= new Person("赵六","male","marital");
Person p5= new Person("张三","male","single");
Person p6= new Person("张三","male","single");
Person p7= new Person("张三","male","marital");
peoples.add(p1);
peoples.add(p2);
peoples.add(p3);
peoples.add(p4);
peoples.add(p5);
peoples.add(p6);
peoples.add(p7);
//创建一个过滤器对象(male筛选出来)
CriteriaMale male=new CriteriaMale();
List<Person> males = male.meetCriteria(peoples);
System.out.println(males);
System.out.println("--------------------");
CriteriaSingle single=new CriteriaSingle();
List<Person> singles = single.meetCriteria(peoples);
System.out.println(singles);`在这里插入代码片`
System.out.println("--------------------");
AndCriteria and=new AndCriteria(male,single);
List<Person> ands = and.meetCriteria(peoples);
System.out.println(ands);
}
}
6.结果
[Person{name='张三', gender='male', maritalStatus='single'}, Person{name='赵六', gender='male', maritalStatus='marital'}, Person{name='张三', gender='male', maritalStatus='single'}, Person{name='张三', gender='male', maritalStatus='single'}, Person{name='张三', gender='male', maritalStatus='marital'}]
--------------------
[Person{name='张三', gender='male', maritalStatus='single'}, Person{name='王五', gender='female', maritalStatus='single'}, Person{name='张三', gender='male', maritalStatus='single'}, Person{name='张三', gender='male', maritalStatus='single'}]
--------------------
[Person{name='张三', gender='male', maritalStatus='single'}, Person{name='张三', gender='male', maritalStatus='single'}, Person{name='张三', gender='male', maritalStatus='single'}]
最后
2022/9/23 14:55
p7
Markdown 6153 字数 363 行数
HTML 5831 字数 237 段落
最后
以上就是可爱眼神最近收集整理的关于过滤器模式【Java设计模式】前言推荐过滤器模式最后的全部内容,更多相关过滤器模式【Java设计模式】前言推荐过滤器模式最后内容请搜索靠谱客的其他文章。
本图文内容来源于网友提供,作为学习参考使用,或来自网络收集整理,版权属于原作者所有。
发表评论 取消回复