【JAVA进阶系列】JAVA 设计模式 -- 抽象工厂模式(Abstract Factory)
【1.1】抽象工厂模式简介
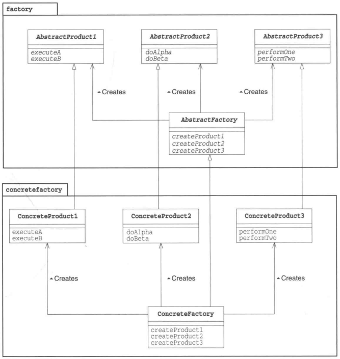
抽象工厂者模式的类结构图

AbstractProduct(抽象产品),AbstractProduct角色定义AbstractFactory角色所生成的抽象产品接口;
AbstractFactory(抽象工厂),AbstractFactory角色定义用于生成抽象产品的接口;
Client(委托者),Client角色仅仅调用AbstractFactory角色和AbstractProduct角色的接口进行工作,并不知道产品、工厂的具体实现;
ConcreteProduct(具体产品),ConcreteProduct角色负责实现AbstractProduct角色的接口;
ConcreteFactory(具体工厂),ConcreteFactory角色负责实现AbstractFactory角色的接口;
【1.2】抽象工厂模式的 JAVA 代码实现
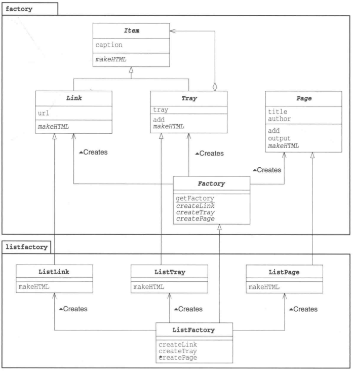
代码类结构图示

代码源码示例
Main 类
import AbstractFactory.Sample.factory.*;
public class Main {
public static void main(String[] args) {
// Factory factory = Factory.getFactory("AbstractFactory.Sample.listfactory.ListFactory");
Factory factory = Factory.getFactory("AbstractFactory.Sample.tablefactory.TableFactory");
Link people = factory.createLink("人民日报", "http://www.people.com.cn/");
Link gmw = factory.createLink("光明日报", "http://www.gmw.cn/");
Link us_yahoo = factory.createLink("Yahoo!", "http://www.yahoo.com/");
Link jp_yahoo = factory.createLink("Yahoo!Japan", "http://www.yahoo.co.jp/");
Link excite = factory.createLink("Excite", "http://www.excite.com/");
Link google = factory.createLink("Google", "http://www.google.com/");
Tray traynews = factory.createTray("日报");
traynews.add(people);
traynews.add(gmw);
Tray trayyahoo = factory.createTray("Yahoo!");
trayyahoo.add(us_yahoo);
trayyahoo.add(jp_yahoo);
Tray traysearch = factory.createTray("检索引擎");
traysearch.add(trayyahoo);
traysearch.add(excite);
traysearch.add(google);
Page page = factory.createPage("LinkPage", "杨文轩");
page.add(traynews);
page.add(traysearch);
page.output();
}
}
factory.Factory 类
public abstract class Factory {
public static Factory getFactory(String classname) {
Factory factory = null;
try {
factory = (Factory)Class.forName(classname).newInstance();
} catch (ClassNotFoundException e) {
System.err.println("没有找到 " + classname + "类。");
} catch (Exception e) {
e.printStackTrace();
}
return factory;
}
public abstract Link createLink(String caption, String url);
public abstract Tray createTray(String caption);
public abstract Page createPage(String title, String author);
}
factory.Item 类
public abstract class Item {
protected String caption;
public Item(String caption) {
this.caption = caption;
}
public abstract String makeHTML();
}
factory.Link 类
public abstract class Link extends Item {
protected String url;
public Link(String caption, String url) {
super(caption);
this.url = url;
}
}
factory.Page 类
import java.io.*;
import java.util.ArrayList;
public abstract class Page {
protected String title;
protected String author;
protected ArrayList content = new ArrayList();
public Page(String title, String author) {
this.title = title;
this.author = author;
}
public void add(Item item) {
content.add(item);
}
public void output() {
try {
String filename = title + ".html";
Writer writer = new FileWriter(filename);
writer.write(this.makeHTML());
writer.close();
System.out.println(filename + " 编写完成。");
} catch (IOException e) {
e.printStackTrace();
}
}
public abstract String makeHTML();
}
factory.Tray 类
import java.util.ArrayList;
public abstract class Tray extends Item {
protected ArrayList tray = new ArrayList();
public Tray(String caption) {
super(caption);
}
public void add(Item item) {
tray.add(item);
}
}
listfactory.ListFactory 类
import AbstractFactory.Sample.factory.*;
public class ListFactory extends Factory {
public Link createLink(String caption, String url) {
return new ListLink(caption, url);
}
public Tray createTray(String caption) {
return new ListTray(caption);
}
public Page createPage(String title, String author) {
return new ListPage(title, author);
}
}
listfactory.ListLink 类
import AbstractFactory.Sample.factory.*;
public class ListLink extends Link {
public ListLink(String caption, String url) {
super(caption, url);
}
public String makeHTML() {
return " <li><a href="" + url + "">" + caption + "</a></li>n";
}
}
listfactory.ListPage 类
import AbstractFactory.Sample.factory.*;
import java.util.Iterator;
public class ListPage extends Page {
public ListPage(String title, String author) {
super(title, author);
}
public String makeHTML() {
StringBuffer buffer = new StringBuffer();
buffer.append("<html><head><title>" + title + "</title></head>n");
buffer.append("<body>n");
buffer.append("<h1>" + title + "</h1>n");
buffer.append("<ul>n");
Iterator it = content.iterator();
while (it.hasNext()) {
Item item = (Item)it.next();
buffer.append(item.makeHTML());
}
buffer.append("</ul>n");
buffer.append("<hr><address>" + author + "</address>");
buffer.append("</body></html>n");
return buffer.toString();
}
}
listfactory.ListTray 类
import AbstractFactory.Sample.factory.*;
import java.util.Iterator;
public class ListTray extends Tray {
public ListTray(String caption) {
super(caption);
}
public String makeHTML() {
StringBuffer buffer = new StringBuffer();
buffer.append("<li>n");
buffer.append(caption + "n");
buffer.append("<ul>n");
Iterator it = tray.iterator();
while (it.hasNext()) {
Item item = (Item)it.next();
buffer.append(item.makeHTML());
}
buffer.append("</ul>n");
buffer.append("</li>n");
return buffer.toString();
}
}
tablefactory.TableFactory 类
import AbstractFactory.Sample.factory.*;
public class TableFactory extends Factory {
public Link createLink(String caption, String url) {
return new TableLink(caption, url);
}
public Tray createTray(String caption) {
return new TableTray(caption);
}
public Page createPage(String title, String author) {
return new TablePage(title, author);
}
}
tablefactory.TableLink 类
import AbstractFactory.Sample.factory.*;
public class TableLink extends Link {
public TableLink(String caption, String url) {
super(caption, url);
}
public String makeHTML() {
return "<td><a href="" + url + "">" + caption + "</a></td>n";
}
}
tablefactory.TablePage 类
import AbstractFactory.Sample.factory.*;
import java.util.Iterator;
public class TablePage extends Page {
public TablePage(String title, String author) {
super(title, author);
}
public String makeHTML() {
StringBuffer buffer = new StringBuffer();
buffer.append("<html><head><title>" + title + "</title></head>n");
buffer.append("<body>n");
buffer.append("<h1>" + title + "</h1>n");
buffer.append("<table width="80%" border="3">n");
Iterator it = content.iterator();
while (it.hasNext()) {
Item item = (Item)it.next();
buffer.append("<tr>" + item.makeHTML() + "</tr>");
}
buffer.append("</table>n");
buffer.append("<hr><address>" + author + "</address>");
buffer.append("</body></html>n");
return buffer.toString();
}
}
tablefactory.TableTray 类
import AbstractFactory.Sample.factory.*;
import java.util.Iterator;
public class TableTray extends Tray {
public TableTray(String caption) {
super(caption); // 使用super(...)表达式
}
public String makeHTML() {
StringBuffer buffer = new StringBuffer();
buffer.append("<td>");
buffer.append("<table width="100%" border="1"><tr>");
buffer.append("<td bgcolor="#cccccc" align="center" colspan=""+ tray.size() + ""><b>" + caption + "</b></td>");
buffer.append("</tr>n");
buffer.append("<tr>n");
Iterator it = tray.iterator();
while (it.hasNext()) {
Item item = (Item)it.next();
buffer.append(item.makeHTML());
}
buffer.append("</tr></table>");
buffer.append("</td>");
return buffer.toString();
}
}
参考致谢
本博客为博主学习笔记,同时参考了网上众博主的博文以及相关专业书籍,在此表示感谢,本文若存在不足之处,请批评指正。
【1】图解设计模式
最后
以上就是天真星月最近收集整理的关于【JAVA进阶系列】JAVA 设计模式 -- 抽象工厂模式(Abstract Factory)【JAVA进阶系列】JAVA 设计模式 -- 抽象工厂模式(Abstract Factory)的全部内容,更多相关【JAVA进阶系列】JAVA内容请搜索靠谱客的其他文章。
发表评论 取消回复