自从国标28181推出以来,国家安防行业一直在主推这个标准协议。刚开始确实有不少阻力,比如我刚从13年做的时候,很多厂家都还采用私有协议或是ONVIF协议作为主要的对接协议。这样很大的阻碍了安防行业的互联互通,既然GB28181的推出刚出来是有些不足(比如缺少很多的控制信令标准),这个在2014补充版及2016正式版(替代2011版)已经基本完善了。
GB28181最大的优势在于采用了SIP协议作为通信信令,RTP协议作为流媒体传送协议。这样基本上与国际标准协议接轨,极大的促进了安防行业的资源整合。比如以前的摄像头都是零散的,每个公安局只能看到自己小范围的监控录像,发生了重大案件,还需要把硬盘监控资料交到上级部门,上级部门再组织大量人员人工回放查看,这样太影响效率了!不能更快的把案情处理,那天网工程投入这么多银子不打水漂了。公安部门强制在招标文件中规定要求支持28181,所以后面越来越多的设备,平台都把GB28181协议作为主要的互联协议。促进了GB28181的发展以及整个安防行业的发展。
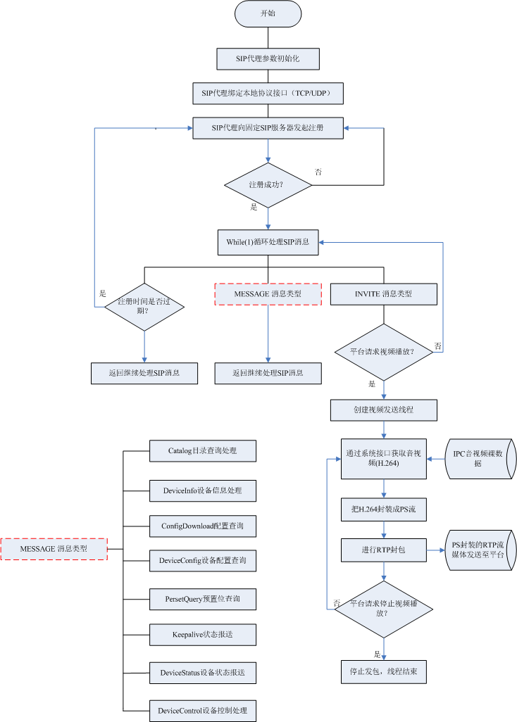
现在越来越多的大企业加入了安防,阿里、华为、腾讯这种超大公司也都有自己的28181平台,阿里云还在做支持国标28181的设备协议接入。下面我把在终端实现GB28181设计思路跟大家分享一下:

最后
以上就是聪明胡萝卜最近收集整理的关于国标设备终端实现GB/T 28181总体设计概述的全部内容,更多相关国标设备终端实现GB/T内容请搜索靠谱客的其他文章。
本图文内容来源于网友提供,作为学习参考使用,或来自网络收集整理,版权属于原作者所有。
发表评论 取消回复