即将毕业的小伙伴们要完成漫长的论文写作,毕业论文的要求多篇幅长,需要不断地修修改改,这样一个巨大的工程让即将毕业的同学忧心如焚。而论文的中期检查表是其中的一个重大板块,不断有同学留言说能不能出一期中期检查报告的文章,实在是不知道如何写起。今天学姐为大家整理了中期检查报告的模板,抓紧学起来解决你的心头之患吧!
本篇文章主要分为以下三个部分:
1. 什么是论文中期检查表,有什么作用
2. 中期检查表范文
3. 写中期检查表的时候应该注意什么
一.什么是论文中期检查表
论文中期检查表是指博士生、研究生或者本科生在毕业论文进行到一半时的笔录或口述的一份用于检查完成结果的书面考核。学生总结前一段工作的成果和经验,方便导师检查研究进度。中期检查表主要分为四个部分。
第一部分:对自己前期工作进度的阐述。主要向导师说明自己为了写论文都做了哪些准备工作,搜集了哪些资料,是如何选题的,阅读了哪些文献,怎么通过阅读文献确定题目的。
第二部分:论文的进展情况。因为论文中期报告是在论文完成一半时向导师汇报的,所以不但要说已经完成的内容,还要说未完成的内容,包括初稿的完成程度和情况。
第三部分:论文存在的问题及改正措施。这里就是对自己论文的反思和总结,要说明白论文存在哪些缺点,比如文献老旧不够新颖、对文献综述挖掘的不够深、缺乏创新点、数据不充足、实验情况不乐观、思维逻辑不够强等等。除了阐述自己的问题以外,还要向导师请教改正的好方法,对论文进行进一步的润色修改,以提高论文的学术价值。
第四部分:后期的工作安排。主要写论文后面需要研究哪些工作,需要参考哪些文献,将会有什么样的实验内容等。
二.中期检查表范文
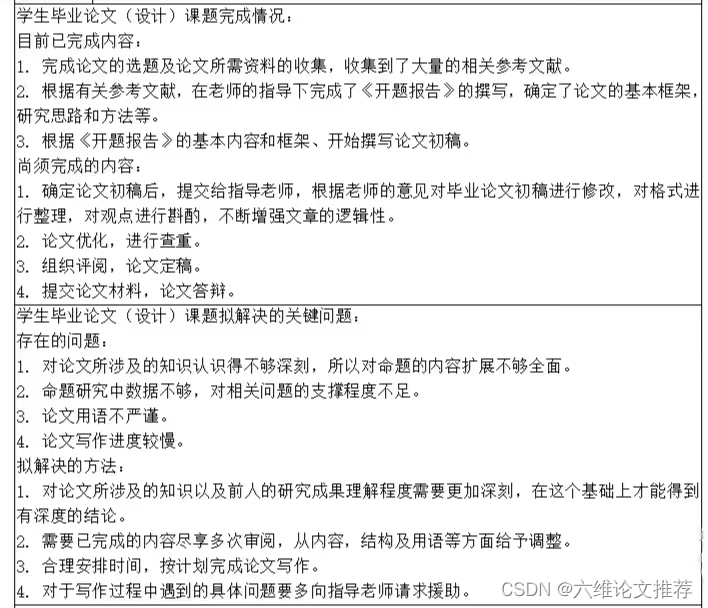
简单来说就是将自己已经做过的工作(包括存在的问题)和还没有做打算做的工作汇报给导师听,方便导师了解到你进行到哪里,并给一些意见帮助你未来怎样做,详细范文见下表。


同学查找文献一定要选择正规网站有权威性的文章,学姐给大家推荐几个很好用的权威网站,里面很多文章都可以下载。
1.掌桥科研
中文文献:中文期刊共收录了22000+种期刊,8800多万篇论文,覆盖了工业技术、基础科学、自然科学、医药卫生、哲学政法、社会科学、科教文艺等领域,涉及范围广。其中中国科技核心期刊收录率100%,读者可以直接浏览期刊基本信息,按月查找期刊文章,该资源每月更新。
外文文献:
这个网站拥有51258309篇外文文献,包含外文期刊、外文会议、外文OA文献等各个领域文献。其中外文期刊主要来源于国外知名数据库,收录了1995年以来世界各国出版的36000多种重要学术期刊,共计约5100万篇期刊论文,领域覆盖广并且不断更新,值得一提的是,这个网站机译外文论文。
2.ResearchGate
ResearchGate号称是学术界的Facebook,在这个平台你可以和其他研究学者互动交流,发表自己的观点,提出自己的话题,甚至可以看见来自世界各地不同领域的学者交流讨论,以及阅读他们分享的科学文章。还能免费下载各类学术资源,并且关注全球各领域尖端科学专家、学者及科研小组的新科研成果和著作。
三.写中期检查表的时候应该注意什么
1.中期报告的主要目的就是为了向导师汇报课题的进度和实施情况,所以文字一定要简洁明了,不要什么都想往上写,罗列一大堆最后也没有说清楚情况。
2.内容真实,中期检查表的主要内容就是写清楚“已经完成的工作和未完成的工作”,一定要客观反映课题进度和完成情况,实事求是,不要过分夸大自己的工作内容。要向导师如实汇报自己工作中存在的困难并请求帮助。
3.及时汇报有变动的工作内容,如果自己对下阶段的工作有了新的想法好人研究方向,应该及时在报告中写出原因和打算怎么安排未来新的工作。要是已经提交了论文中期报告却又想改变工作内容,应该及时和导师申请,是可以更改的。
4.选择合适的研究方法,研究方法有:观察法、调查法、测验法、行动研究法和经验总结法等。在寻找工作中存在的问题及解决方法那一项中,导师很看重你面对问题的解决方法,选择合适的研究方法,有利于课题研究的成功。
今天的分享就到这里啦,毕业论文中要写东西有很多,中期检查报告只不过是冰山一角,所以需要同学们除了要完成好这个部分以外,论文的其他方面也要按部就班的完成好,才能顺顺利利地毕业。
最后
以上就是尊敬蜻蜓最近收集整理的关于论文的中期检查表应该怎么写?的全部内容,更多相关论文内容请搜索靠谱客的其他文章。
发表评论 取消回复