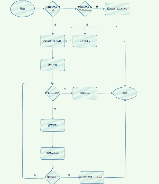
使用方法:
php:
touch()创建文件
filename()获取文件修改时间
unlink()删除文件锁
redis:
$this->redis->set(
'键名',
1,
[
'NX',
'PX' => 300000,
]
);设置redis锁
$this->redis->delete('键名') ; 删除redis锁
流程图

最后
以上就是幸福宝贝最近收集整理的关于php脚本的文件锁加redis锁的全部内容,更多相关php脚本内容请搜索靠谱客的其他文章。
本图文内容来源于网友提供,作为学习参考使用,或来自网络收集整理,版权属于原作者所有。
发表评论 取消回复