1 问题描述
在8枚外观相同的硬币中,有一枚是假币,并且已知假币与真币的重量不同,但不知道假币与真币相比较轻还是较重。可以通过一架天平来任意比较两组硬币,设计一个高效的算法来检测这枚假币。
2.1 减治法原理叙述
在说减法法原理之前,我们先来简单看看分治法原理:分治法是把一个大问题划分为若干子问题,分别求解子问题,然后再把子问题的解进行合并得到原问题的解。
而减治法同样是把大问题分解成为若干个子问题,但是这些子问题不需要分别求解,只需求解其中的一个子问题,也无需对子问题进行合并。换种说法,可以说减治法是退化的分治法。
减治法原理正式描述:减治法(reduce and conquer method)将原问题的解分解为若干个子问题,并且原问题的解与子问题的解之间存在某种确定关系,如果原问题的规模为n,则子问题的规模通常是n/2 或n-1。
2.2 8枚硬币规模解法
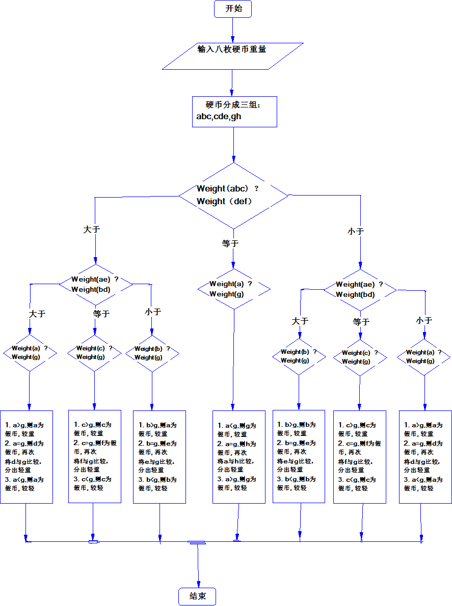
求解思路:
(1)首先输入8枚硬币重量,存放在一个长度为8的一维数组中。
(2)定义a,b,c,d,e,f,g,h八个变量,分别对应一枚硬币的重量。然后把这8枚硬币分成三组,分别为abc(abc = a+b+c)、def(def = d+e+f)、gh。
(3)比较adc和def的大小。如果abc = def,则假币必定是g或者h,然后把g和h分别与真币a进行比较大小,从而得到假币。如果abc > def,则g和h必定为真币,然后比较ae(ae = a+e)和bd(bd = b+d)大小(PS:此处意思为ae = abc - c并把b和e交换位置,bd = def - f并把e和b交换位置),如果ae = bd,则假币必定是c或者f,然后依次与g比较,从而得到假币;如果ae > bd,则假币必定是a或者d,然后依次与g比较,从而得到假币;如果ae < bd,则假币必定是e或者b,然后依次与g比较,从而得到假币。
(4)abc < def情况参照(3)中思想求解,最终得到假币。
具体程序流程图如图1所示:

package com.liuzhen.coin;
import java.util.*;
public class EightCoins {
public static void printFakeCoin(int [] A){
int a,b,c,d,e,f,g,h; //八枚硬币重量
a = A[0];
b = A[1];
c = A[2];
d = A[3];
e = A[4];
f = A[5];
g = A[6];
h = A[7];
int abc = a+b+c;
int def = d+e+f;
//当abc重量大于def重量时,找出其中假币,并打印输出
if(abc > def){
if(a+e > b+d){ //此时,假币必定为a或者d
if(a > g)
System.out.println("假币为第1枚硬币,较重,重量为:"+a);
else{
if(a < g)
System.out.println("假币为第1枚硬币,较轻,重量为:"+a);
else{
int test = d-g;
if(test > 0)
System.out.println("假币为第4枚硬币,较重,重量为:"+d);
else
System.out.println("假币为第4枚硬币,较轻,重量为:"+d);
}
}
}
if(a+e == b+d){ //此时,假币必定为c或者f
if(c > g)
System.out.println("假币为第3枚硬币,较重,重量为:"+c);
else{
if(c < g)
System.out.println("假币为第3枚硬币,较轻,重量为:"+c);
else{
int test = f-g;
if(test > 0)
System.out.println("假币为第6枚硬币,较重,重量为:"+f);
else
System.out.println("假币为第6枚硬币,较轻,重量为:"+f);
}
}
}
if(a+e < b+d){ //此时,假币必定为b或者e
if(b > g)
System.out.println("假币为第2枚硬币,较重,重量为:"+b);
else{
if(c < g)
System.out.println("假币为第2枚硬币,较轻,重量为:"+b);
else{
int test = e-g;
if(test > 0)
System.out.println("假币为第5枚硬币,较重,重量为:"+e);
else
System.out.println("假币为第5枚硬币,较轻,重量为:"+e);
}
}
}
}
//当abc重量等于def重量时,则假币必定为g或者h
if(abc == def){
if(g > a)
System.out.println("假币为第7枚硬币,较重,重量为:"+g);
else{
if(g < a)
System.out.println("假币为第7枚硬币,较轻,重量为:"+g);
else{
int test = h-a;
if(test > 0)
System.out.println("假币为第8枚硬币,较重,重量为:"+h);
else
System.out.println("假币为第8枚硬币,较轻,重量为:"+h);
}
}
}
//当abc重量小于def重量时,找出其中假币,并打印输出
if(abc < def){
if(a+e > b+d){ //此时,假币必定为b或者e
if(b > g)
System.out.println("假币为第2枚硬币,较重,重量为:"+b);
else{
if(b < g)
System.out.println("假币为第2枚硬币,较轻,重量为:"+b);
else{
int test = e-g;
if(test > 0)
System.out.println("假币为第5枚硬币,较重,重量为:"+e);
else
System.out.println("假币为第5枚硬币,较轻,重量为:"+e);
}
}
}
if(a+e == b+d){ //此时,假币必定为c或者f
if(c > g)
System.out.println("假币为第3枚硬币,较重,重量为:"+c);
else{
if(c < g)
System.out.println("假币为第3枚硬币,较轻,重量为:"+c);
else{
int test = f-g;
if(test > 0)
System.out.println("假币为第6枚硬币,较重,重量为:"+f);
else
System.out.println("假币为第6枚硬币,较轻,重量为:"+f);
}
}
}
if(a+e < b+d){ //此时,假币必定为a或者d
if(a > g)
System.out.println("假币为第1枚硬币,较重,重量为:"+a);
else{
if(a < g)
System.out.println("假币为第1枚硬币,较轻,重量为:"+a);
else{
int test = d-g;
if(test > 0)
System.out.println("假币为第4枚硬币,较重,重量为:"+d);
else
System.out.println("假币为第4枚硬币,较轻,重量为:"+d);
}
}
}
}
}
public static void main(String args[]){
Scanner scan = new Scanner(System.in);
int[] weightCoin = new int[8];
System.out.println("请您输入8枚硬币的重量(其中有一枚假币,其它硬币重量均相同):");
for(int i = 0; i < 8; i++)
weightCoin[i] = scan.nextInt();
printFakeCoin(weightCoin);
}
}

2.3 n枚硬币规模解法
求解思路:
此处我写了两个方法:
方法1:
/*返回一个长度为3的一维数组,result[0]表示假币轻重,值为0表示偏轻,值为1表示偏重;result[1]表示一枚真币的重量;
result[2]表示,当硬币个数为奇数且最后一枚为假币时,把这枚假币重量赋值给result[2],否则result[2]值为0*/
public static int[] getJudgeCoinArray(int[] A);
方法2:
/*返回一个长度为3的一维数组,result[0]表示假币轻重,值为0表示偏轻,值为1表示偏重;result[1]表示假币的重量;
result[2]表示假币在硬币数组中的具体位置*/
public static int[] getFakeCoin(int[] A,int min,int max,int judge,int real);
具体程序流程图如图3所示(PS:此处图画的不完整,主要是表达程序的思想,不要纠结哟):

package com.liuzhen.coin;
import java.util.Scanner;
public class NCoins {
/*返回一个长度为3的一维数组,result[0]表示假币轻重,值为0表示偏轻,值为1表示偏重;result[1]表示假币的重量;
result[2]表示假币在硬币数组中的具体位置*/
public static int[] getFakeCoin(int[] A,int min,int max,int judge,int real){
int[] result = new int[3]; //定义一个长度为3的一维数组,初始化所有值为0
if((max-min)%2 == 1){
//当max-min为奇数时,不能完成二分,判断A[max-1]是否为假币,若是,则直接返回结果,否则执行max= max-1
if(A[max-1] != real){
result[0] = judge;
result[1] = A[max-1];
result[2] = max;
return result;
}
max = max-1;
}
if(max-min == 2){
//当max-min为2时,此时只剩下两枚硬币,可以直接比较,找出假币
int a = A[min]-real;
int b = A[max-1]-real;
if(a != 0){
result[0] = judge;
result[1] = A[min];
result[2] = min+1;
}
if(b != 0){
result[0] = judge;
result[1] = A[max-1];
result[2] = max;
}
return result;
}
int sum1 = 0,sum2 = 0;
// System.out.println("max-min值为:"+(max-min));
// System.out.println("judge值为:"+judge);
for(int i = 0;i<(max-min)/2;i++){
sum1 += A[min+i]; //二分后的左半部分硬币总重量
sum2 += A[(max+min)/2+i]; //二分后的右半部分硬币总重量
}
// System.out.println("sum1值为:"+sum1);
// System.out.println("sum2值为:"+sum2);
//假币较重
if(judge == 1){
if(sum1 > sum2)
max = (max+min)/2; //此时假币在左半部分
else
min = (max+min)/2; //此时假币在右半部分
}
//假币较轻
if(judge == 0){
if(sum1 > sum2)
min = (max+min)/2; //此时假币在右半部分
else
max = (max+min)/2; //此时假币在左半部分
}
// System.out.println("min值为:"+min);
// System.out.println("max值为:"+max);
result = getFakeCoin(A,min,max,judge,real); //递归求解最终假币结果
return result;
}
/*返回一个长度为3的一维数组,result[0]表示假币轻重,值为0表示偏轻,值为1表示偏重;result[1]表示一枚真币的重量;
result[2]表示,当硬币个数为奇数且最后一枚为假币时,把这枚假币重量赋值给result[2],否则result[2]值为0*/
public static int[] getJudgeCoinArray(int[] A){
int[] result = new int[3]; //定义一个长度为3的一维数组,初始化所有值为0
int len = A.length; //获取数组A的长度,即硬币的总个数
int a = A[len-1]; //最后一枚硬币重量,用于判断当硬币个数为奇数时,最后一枚硬币时假币的情况
if(len%2 == 1){ //当硬币总个数为奇数时,将硬币总个数减1,变成偶数
len = len-1;
}
int[] Left1 = new int[len/2]; //二分左半部分
int[] Right1 = new int[len/2]; //二分右半部分
int sum1 = 0,sum2 = 0;
for(int i = 0;i<len/2;i++){
Left1[i] = A[i];
Right1[i] = A[len/2+i];
sum1 += A[i]; //左半部分硬币总重量
sum2 += A[len/2+i]; //右半部分硬币总重量
}
// System.out.println("sum1值为:"+sum1);
// System.out.println("sum2值为:"+sum2);
int sum3=0,sum4=0;
int len1 = Left1.length; //获取二分后左边数组长度
int b = Left1[len1-1]; //当Left1数组长度为奇数时,用于判断最后一枚硬币是否为假币
if(len1%2 == 1) //当len1为奇数时,将len1减1,变成偶数
len1 = len1-1;
for(int j = 0;j<len1/2;j++){
sum3 += Left1[j]; //左半部分的左半部分总重量
sum4 += Left1[len1/2+j]; //左半部分的右半部分总重量
}
//当左半部分硬币重量大于右半部分重量时
if(sum1 > sum2){
if(sum3 == sum4){
if(b > Left1[0]){ //此时可判断b为假币,且较重
result[0] = 1;
result[1] = Left1[0];
result[2] = b;
return result;
}
if(b < Left1[0]){ //此时可判断b为假币,且较轻
result[0] = 0;
result[1] = Left1[0];
result[2] = b;
return result;
}
//否则,假币在Right1中,且较轻
result[0] = 0;
result[1] = Left1[0];
}
if(sum3 != sum4){
//假币在Left1中,且较重
result[0] = 1;
result[1] = Right1[0];
}
}
//当左半部分硬币重量小于右半部分重量时
if(sum1 < sum2){
if(sum3 == sum4){
if(b > Left1[0]){ //此时可判断b为假币,且较重
result[0] = 1;
result[1] = Left1[0];
result[2] = b;
return result;
}
if(b < Left1[0]){ //此时可判断b为假币,且较轻
result[0] = 0;
result[1] = Left1[0];
result[2] = b;
return result;
}
//否则,假币在Right1中,且较重
result[0] = 1;
result[1] = Left1[0];
}
if(sum3 != sum4){
//假币在Left1中,且较轻
result[0] = 0;
result[1] = Right1[0];
}
}
//当左半部分硬币重量等于右半部分重量时
if(sum1 == sum2){
if(a > Left1[0]){ //此时可判断a为假币,且较重
result[0] = 1;
result[1] = Left1[0];
result[2] = a;
return result;
}
if(a < Left1[0]){ //此时可判断a为假币,且较轻
result[0] = 0;
result[1] = Left1[0];
result[2] = a;
return result;
}
}
// System.out.println("sum3值为:"+sum3);
// System.out.println("sum4值为:"+sum4);
return result;
}
public static void main(String args[]){
Scanner sc = new Scanner(System.in);
System.out.println("请您输入n枚硬币的总个数:");
int n = sc.nextInt();
int[] A = new int[n];
System.out.println("请您输入n枚硬币的重量(其中有一枚假币,其它硬币重量均相同):");
for(int i = 0; i < n; i++)
A[i] = sc.nextInt();
int[] result1 = getJudgeCoinArray(A);
int len = A.length; //数组A的长度
int judge = result1[0]; //假币轻重判断
int real = result1[1]; //真币重量
int fakeCoin = result1[2]; //假币重量
System.out.println("硬币总个数为:"+len);
System.out.println("judge值为:"+judge+"(1表示假币较重,0表示假币较轻)");
System.out.println("真币重量为:"+real);
if(fakeCoin != 0)
System.out.println("假币重量为:"+fakeCoin);
else{
int[] result = getFakeCoin(A,0,len,judge,real);
if(result[0] == 1)
System.out.print("假币较重,");
else
System.out.print("假币较轻,");
System.out.print("且假币是第"+result[2]+"硬币,");
System.out.println("假币重量为:"+result[1]);
}
}
}

最后
以上就是靓丽马里奥最近收集整理的关于Java实现8枚硬币问题(减治法)的全部内容,更多相关Java实现8枚硬币问题(减治法)内容请搜索靠谱客的其他文章。
发表评论 取消回复