3dmax物体轴怎么改变位置,默认实在中心的,该怎么随意调整位置呢?请看下文详细介绍。
1、打开软件,我用的是2010版本的

2、拖出一个长方体

3、用移动工具选择长方体,默认的是中心位置

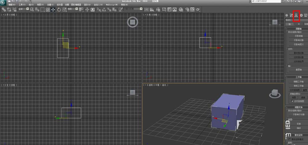
4、点击层次,打开轴调整按钮
5、点击仅调整轴

6、移动调整轴到需要的位置

7、调整好之后,在点击一下调整轴,可以看到轴就被调整到需要的位置了

以上就是3xmax仅调整轴位置的方法,希望大家喜欢,请继续关注靠谱客。
相关推荐:
3dmax两个物体轴心怎么重合?
3dsmax坐标轴不见了该怎么调出来?
3dsmax怎么单独移动物体坐标轴并还原?
最后
以上就是灵巧背包最近收集整理的关于3dmax怎么改变轴的位置? 3dmax随意调整轴位置的教程的全部内容,更多相关3dmax怎么改变轴的位置?内容请搜索靠谱客的其他文章。
本图文内容来源于网友提供,作为学习参考使用,或来自网络收集整理,版权属于原作者所有。
发表评论 取消回复