高考今天就结束了,2021年也只剩一半了(先祝福高考生金榜题名)。

也有很多人也都开始蠢蠢欲动,想要拿更高的薪资,想要去更大的平台......但我也要奉劝大家一句:三思而后行。跳槽也好,学习蓄力也罢,一切都是个新的开始。Java 作为编程届第一大语言,使用人数最多,也最成熟,当然了,竞争压力也相对来说大一些。
如何在面试者中脱颖而出呢?老王我给大家支一招!

现在好多人都说Java面试就像考八股文一样,背面试题就行了。。。谬论!我不知道为什么会有这种说法,在我看来既然我去面试那我就要做好准备,背题我也要比别人强。
面试除了你的知识储备外,就是要明白面试官想从你嘴里听到什么答案。这个才是你需要做的。老王我在Github上找到这样一份神仙面试题。
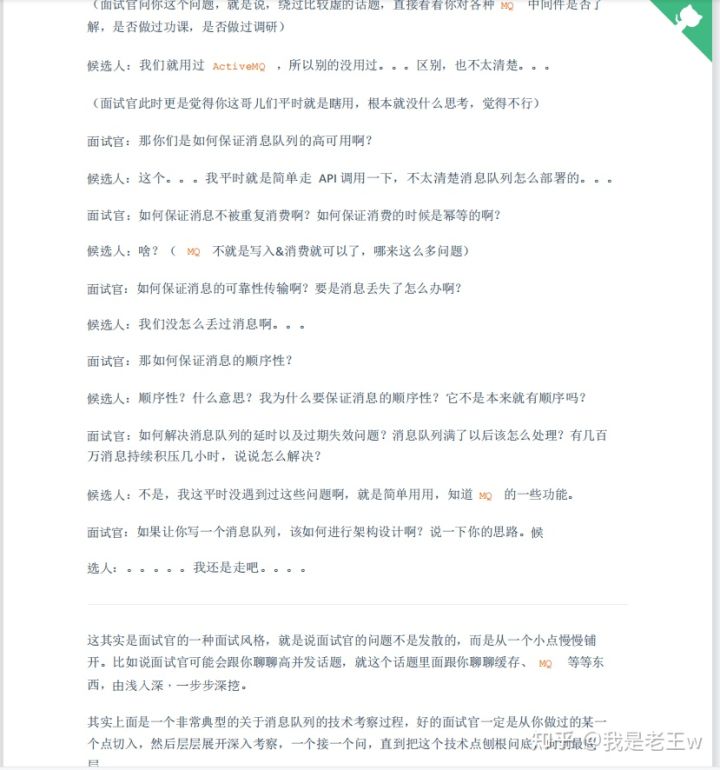
模拟面试官和面试者的对话
分析面试官提问心理
然后支招教你如何回答
上图了


关于对话模拟就是这个样子的,不错吧。
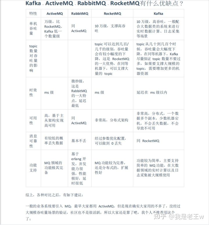
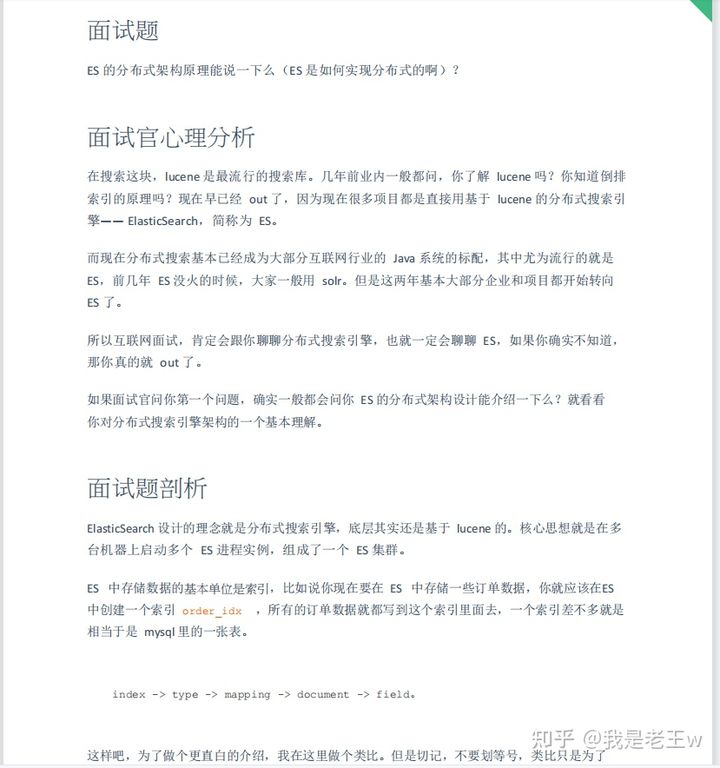
由于有200多页,老王截取一部分展示一下:








好了 老王已经打包好了,老规矩公众号自取《我是老王w》

最后
以上就是生动吐司最近收集整理的关于恐怖:这份Github上的神仙Java面试题,把面试官都整慌了!的全部内容,更多相关恐怖:这份Github上内容请搜索靠谱客的其他文章。
本图文内容来源于网友提供,作为学习参考使用,或来自网络收集整理,版权属于原作者所有。
发表评论 取消回复