《2022 程序员面试现场》上线 2 个月已经在 GitHub 上已经狂飙到 30K+star(能在在 GitHub 上拿到 30K+的 star,有没有干货,我就不多说了)总结的很全面,主要是针对面试之前的准备工作,分为知彼、知己、问答、贯通、综合五部分,包含:如何有效地准备一场面试、公司到底想要什么样的人、面试官的面试逻辑是什么、面试注意事项及面试官们常见的思维模式、面试紧张怎么办、怎样展示你在项目中的重要性、被面试官问住了怎么办、如何向面试官提问、面试问答环节的一些思考等等一共 37 篇。
公司到底想要什么样的人?
-
面试片段
-
公司眼中的好员工
-
应聘者的素质模型
-
经验(Experience)
-
技能(Skill)
-
潜力(Potential)
-
动机(Motivation)

想要成功面试,先要弄懂面试过程
-
看懂招聘全流程,不打无准备之仗
-
确定职位空缺,提前预知工作的难度
-
了解简历收集渠道和筛选过程,有的放矢
-
面试,是谁决定了你的去留
-
签 Offer,定薪水
-
入职试用期,你还不能放松警惕

面试官的面试逻辑是什么?
-
面试考查的范围和目的
-
考查能力的方法
-
问题之间是有逻辑关系的
-
问题背后的意图

现在的你,到底该不该换工作
-
工作满意度指标
-
影响工作满意度的因素

程序员择业时常碰到的几个疑惑
-
外企 VS 民企
-
走管理线 VS 走技术线
-
国外 VS 国内
-
Cash 多 VS Option 多

喜欢或擅长的工作,你该选哪一个
-
兴趣和擅长的关系
-
兴趣金字塔,以及兴趣的发展过程
-
选择兴趣、擅长的原则和问题

你真的想好要怎么发展了吗
-
这个问题,牛人有所想,有所不想
-
从当下到愿景
-
职业发展模型

如何让你的简历更受青睐
-
如何让你的简历“有价值”?
-
如何让你的简历“易匹配”职位要求?
-
如何让你的简历“没硬伤”?
-
如何让你的简历“有亮点”?

面试注意事项及面试官们常见的思维模式
-
准备面试
-
进入面试
-
结束面试

面试紧张怎么办
-
为什么面试会紧张?
-
面试前怎样缓解紧张?

你真能讲明白技术吗
-
技术的水有多深?
-
你有多懂面试官?

怎样展示你在项目中的重要性
-
项目结构
-
项目结果
-
项目推进

我是如何面试程序员的?
-
编程能力考查
-
技术技能经验考查
-
软性能力考查

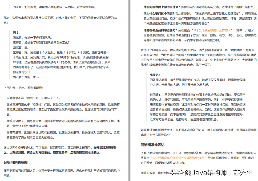
如何让你的回答更到位
-
面试对话的两个例子
-
分析问题的意图
-
简洁精准地表达

被面试官问住了怎么办
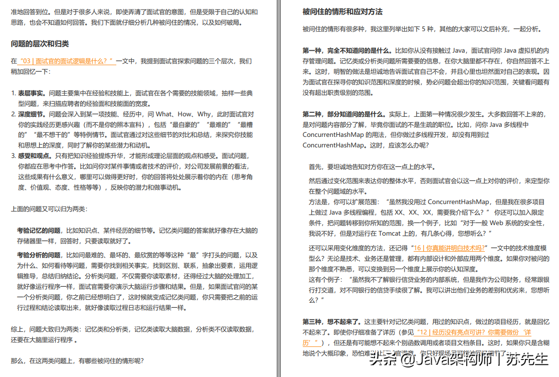
-
问题的层次和归类
-
被问住的情形和应对方法

应该如何向面试官提问
-
面试官为什么要让你提问?
-
问题的安全范围
-
如何让提问为面试加分

怎么谈薪水比较好
-
应聘者谈薪水的原则
-
招聘方定薪水的原则
-
两个三角形
-
什么时候谈薪水合适
-
跟谁谈薪水
-
薪水的构成
-
怎么谈薪水

怎样体现你的协作能力强
-
协作的要素
-
协作模式

不是领导,怎么体现你的领导力
-
不是领导,也能有领导力么?
-
领导和管理的区别
-
从影响力模型,来看领导力的作用范围
-
用什么方法,以及在哪些方面体现你的领导力
-
技术领导力

你解决问题的能力有多强
-
什么是解决问题的能力
-
修正错误的效果
-
解决问题能力的培养

盘点面试官和应聘者的认知差异
-
工作环境:你要找个什么样的工作和团队?
-
职业发展:你如何规划你的职业发展?
-
解决方案:在解决问题的过程中如何进行技术的选择?
-
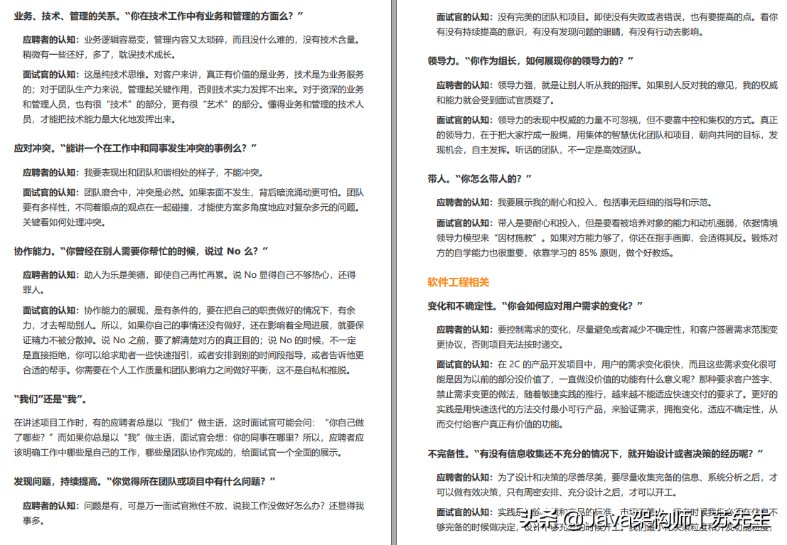
业务、技术、管理的关系:你在技术工作中有业务和管理的方面么?
-
应对冲突:能讲一个在工作中和同事发生冲突的事例么?
-
协作能力:你曾经在别人需要你帮忙的时候,说过 No 么?
-
“我们”还是“我”
-
发现问题,持续提高:你觉得所在团队或项目中有什么问题?
-
领导力:你作为组长,如何展现你的领导力的?
-
带人:你怎么带人的?
-
变化和不确定性:你会如何应对用户需求的变化?
-
不完备性:有没有信息收集还不充分的情况下,就开始设计或者决策的经历呢?
-
风险意识:说说你冒险的一次决定和行动?
-
责任心:能讲个体现你责任心强的事例么?
-
对加班的态度:说说你最近一次加班做的是什么?
-
适应性和认同感:你怎么理解适应性和认同感?
-
如何对待无趣的工作:简单重复的工作如何做好呢?

合同都签了,老板却不放你走,怎么办
-
离职的负面影响,是老板不放人的真正原因
-
离职的不同阶段,如何思考与抉择

如何更好地体现你的能力
-
为什么要考查逻辑思维能力
-
我讲不清楚东西,怎么走出单纯听别人讲的状况
-
如何体现我的“资深”
-
如何把兴趣爱好发展到产出层
-
我没有时间做精益提高

写在最后
篇幅有限,这么多问题,一次性也分享不完,也无法给大家一一展示,我把文档的目录放在下面,准备面试或者想为以后面试做准备的朋友、资料已整理成文档,需要获取的小伙伴可以直接转发+关注后私信(学习)即可获取哦



最后
以上就是曾经鸭子最近收集整理的关于GitHub 狂飙 30K+star 面试现场, 专为程序员面试打造, 现已开源可下载公司到底想要什么样的人?想要成功面试,先要弄懂面试过程面试官的面试逻辑是什么?现在的你,到底该不该换工作程序员择业时常碰到的几个疑惑喜欢或擅长的工作,你该选哪一个你真的想好要怎么发展了吗如何让你的简历更受青睐面试注意事项及面试官们常见的思维模式面试紧张怎么办你真能讲明白技术吗怎样展示你在项目中的重要性我是如何面试程序员的?如何让你的回答更到位被面试官问住了怎么办应该如何向面试官提问怎么谈薪水比较好怎样体现你的协的全部内容,更多相关GitHub内容请搜索靠谱客的其他文章。
发表评论 取消回复