交换机的工作原理
- 简单来说,就是根据源mac学习-->形成cam表,根据cam表转发. 正常情况下先arp广播,sw收到后发到本vlan所有出口,所有机器学习更新arp缓存. 目标机返回单播arp reply送给这个机器. 然后传输数据(单播). 也一定程度上避免了流量的胡窜,保证了安全.
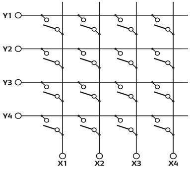
sw的端口转发(安全)也依赖于交换矩阵
参考
cam表每个条目的寿命默认5min.
Implementing Cisco IP Switched Networks (SWITCH) Foundation Learning Guide: Network Design Fundamentals
- 关键是这个cam表容量是有限的.

- 如果交换机的cam表学习满了, 在收到单播包,则从所有接口发出,这就偏离了交换机口的安全
macof工具伪造源目mac+源目ip,大量一些ip包.
填充满交换机的cam表, 导致交换机对未知单播包进行广播发送. 失去了安全性.
参考: MAC泛洪攻击: 抓取未知单播的流量:分析ftp密码

解决策略:
限制sw每个口能学到的mac地址数,(开启端口安全)
dhcp防耗尽攻击也用的这个策略防御.
[Core_Sw]dis mac-address
-------------------------------------------------------------------------------
MAC Address VLAN/VSI Learned-From Type
-------------------------------------------------------------------------------
000b-2f7f-ebb5 11/- GE0/0/7 dynamic
000c-295b-268d 11/- GE0/0/1 dynamic
0026-735a-e641 11/- GE0/0/7 dynamic
0026-73a7-2061 11/- GE0/0/7 dynamic
0026-73b5-df41 11/- GE0/0/5 dynamic
0026-73b7-d330 11/- GE0/0/2 dynamic
最后
以上就是糊涂乌龟最近收集整理的关于[na]交换机原理/macof的全部内容,更多相关[na]交换机原理/macof内容请搜索靠谱客的其他文章。
本图文内容来源于网友提供,作为学习参考使用,或来自网络收集整理,版权属于原作者所有。
发表评论 取消回复